小度生活
首页
美食营养
手工爱好
生活家居
返回
小度生活
首页
美食营养
游戏数码
手工爱好
生活家居
健康养生
运动户外
职场理财
情感交际
母婴教育
时尚美容
知识问答
生活知识
生活百科
搜索
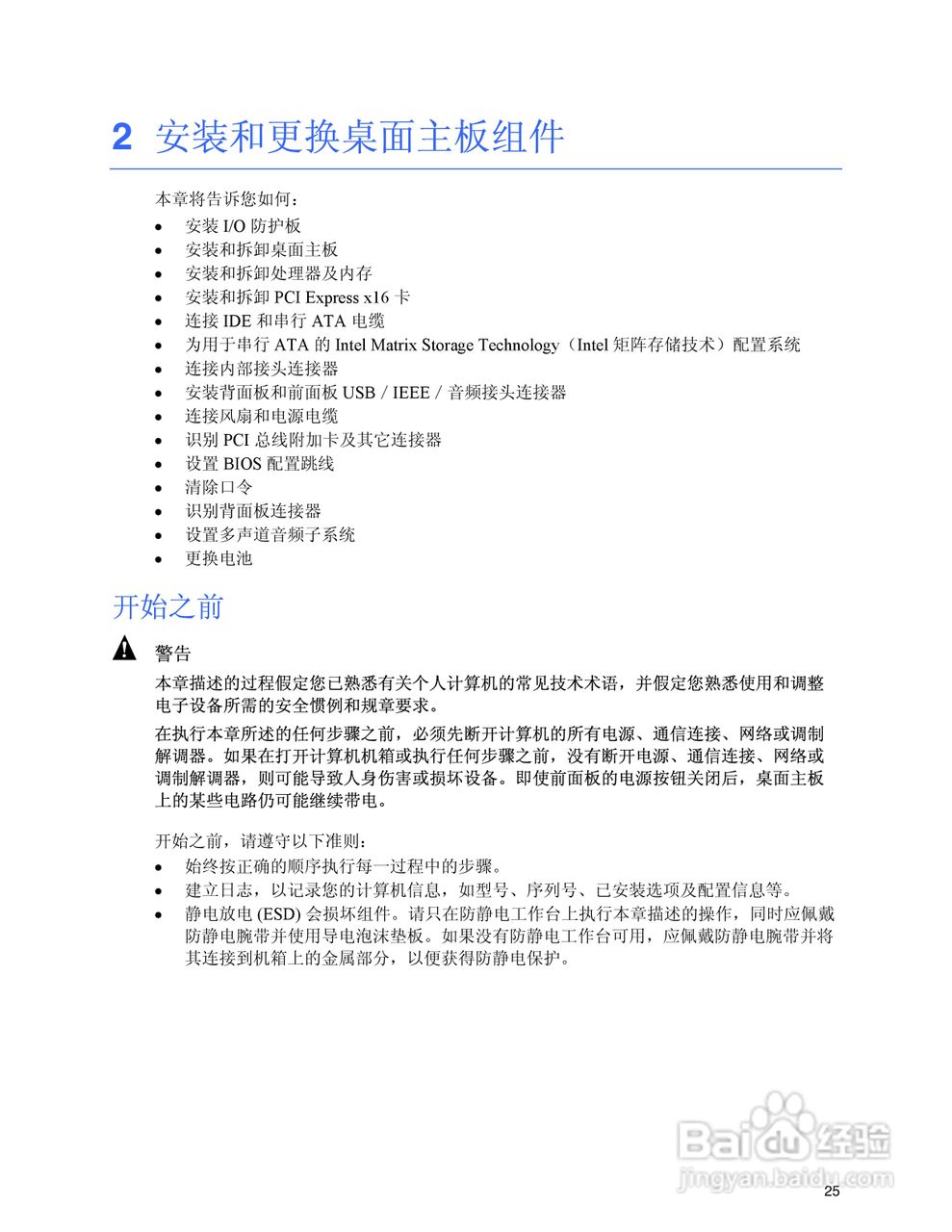
Intel D925XBC主板说明书:[3]
2026-03-26 03:42:35
本篇为《Intel D925XBC主板说明书》,主要介绍该产品的使用方法以及常见故障解决方案。
(共篇)
上一篇:
|
下一篇:
声明:
本网站引用、摘录或转载内容仅供网站访问者交流或参考,不代表本站立场,如存在版权或非法内容,请联系站长删除,联系邮箱:site.kefu@qq.com。
相关推荐
Intel D925XBC主板说明书:[6]
阅读量:41
Intel D925XBC主板说明书:[7]
阅读量:165
Intel D955XCS主板说明书:[3]
阅读量:189
Intel DG35EC主板说明书:[3]
阅读量:46
intellij idea 怎么全局搜索
阅读量:139
猜你喜欢
什么车险比较好
周末祝福
烈日炎炎的意思
自作主张的意思
国家公务员什么时候报名
蜻蜓点水的意思
ncf是什么意思
灌木的意思
smart意思
斩钉截铁是什么意思
猜你喜欢
dnf流浪武士用什么武器
qq飞车什么车最好
不毛之地的毛是什么意思
移动侦测是什么意思
bright是什么意思
不屈不饶的意思
dde净量是什么意思
天赋异禀是什么意思
湿吻是什么意思
生日祝福语幽默