小度生活
首页
美食营养
手工爱好
生活家居
返回
小度生活
首页
美食营养
游戏数码
手工爱好
生活家居
健康养生
运动户外
职场理财
情感交际
母婴教育
时尚美容
知识问答
生活知识
生活百科
搜索
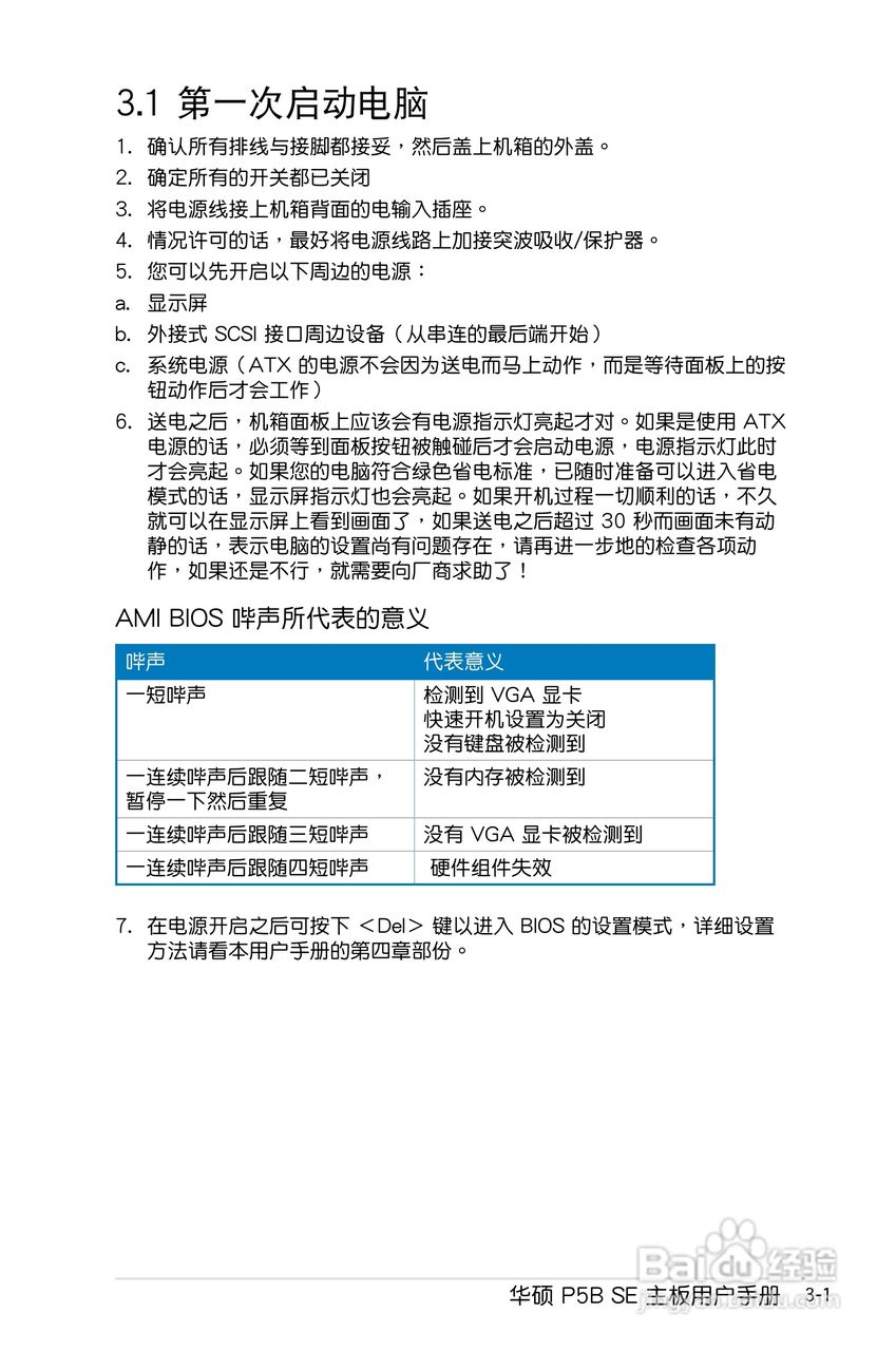
华硕P5B SE主板使用手册说明书:[6]
2026-03-29 08:22:41
本篇为《华硕P5B SE主板使用手册说明书》,主要介绍该产品的使用方法以及常见故障解决方案。
(共篇)
上一篇:
|
下一篇:
声明:
本网站引用、摘录或转载内容仅供网站访问者交流或参考,不代表本站立场,如存在版权或非法内容,请联系站长删除,联系邮箱:site.kefu@qq.com。
相关推荐
华硕S400超级本评测,华硕笔记本怎么样
阅读量:135
如何解决checking fi le system on C磁盘自检
阅读量:123
怎样在硬盘上纯净安装系统
阅读量:34
摩托罗拉528使用方法
阅读量:146
如何使用windows 2003做软RAID (0,1,5)
阅读量:29
猜你喜欢
旅游景点英语
花呗不还款会怎么样
吐鲁番旅游
如果可以这样爱 小说
怎么克隆好友
山西有哪些旅游景点
北京市旅游局
孕妇可以吃油桃吗
烤冷面的酱怎么做
元旦英语怎么说
猜你喜欢
丰顺旅游景点大全
山西太原旅游
蓬莱阁游玩攻略
结扎可以解扎吗
供应链管理的特点
福建有什么旅游景点
英雄杀怎么升级
皮肤湿疹怎么治疗
乌镇旅游攻略一日游
伊朗旅游