小度生活
首页
美食营养
手工爱好
生活家居
返回
小度生活
首页
美食营养
游戏数码
手工爱好
生活家居
健康养生
运动户外
职场理财
情感交际
母婴教育
时尚美容
知识问答
生活知识
生活百科
搜索
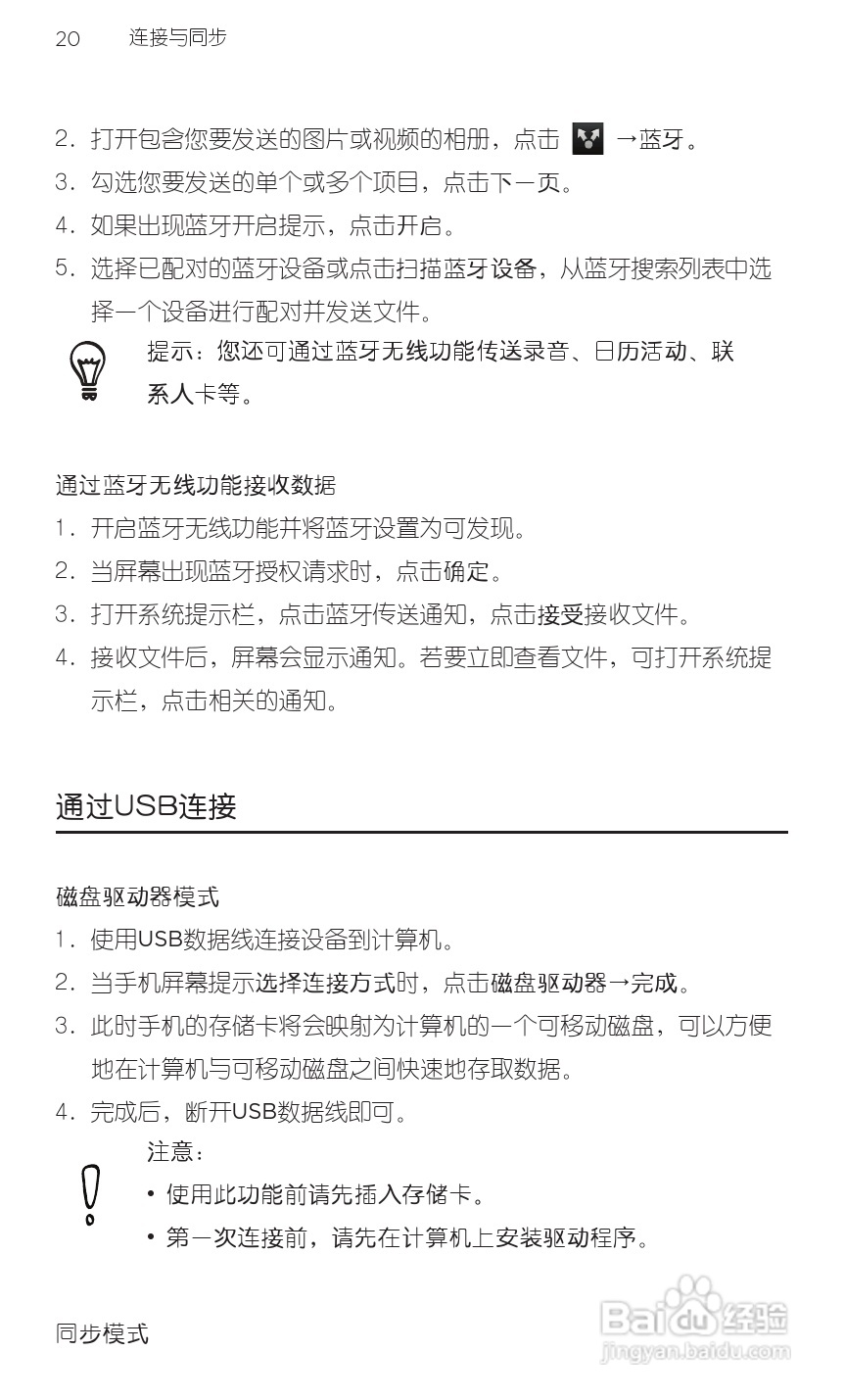
HTC 野火A3360 用户手册 说明书(简体中文版):[4]
2026-04-21 21:40:38
(共篇)
上一篇:
|
下一篇:
声明:
本网站引用、摘录或转载内容仅供网站访问者交流或参考,不代表本站立场,如存在版权或非法内容,请联系站长删除,联系邮箱:site.kefu@qq.com。
相关推荐
HTC 野火A3360 用户手册 说明书(简体中文版):[3]
阅读量:141
HTC 野火A3360 用户手册 说明书(简体中文版):[6]
阅读量:137
HTC Vive 的功能使用
阅读量:106
htc vive 怎么用
阅读量:22
htcm8手机怎么强制关机
阅读量:67
猜你喜欢
什么食物对眼睛好
睾酮是什么
让球什么意思
股票的量比是什么意思
渠道专员是做什么的
快闪是什么
我国最大的淡水湖是什么
建树是什么意思
失眠多梦是什么原因
honor是什么牌子手机
猜你喜欢
长圆脸适合什么发型
面霜什么时候用
没精打采的近义词是什么
骨髓瘤是什么病
天秤座和什么座最配
自己创业干点什么好
epr是什么意思
活着有什么意义
attention是什么意思
汽车eps是什么意思