小度生活
首页
美食营养
手工爱好
生活家居
返回
小度生活
首页
美食营养
游戏数码
手工爱好
生活家居
健康养生
运动户外
职场理财
情感交际
母婴教育
时尚美容
知识问答
生活知识
搜索
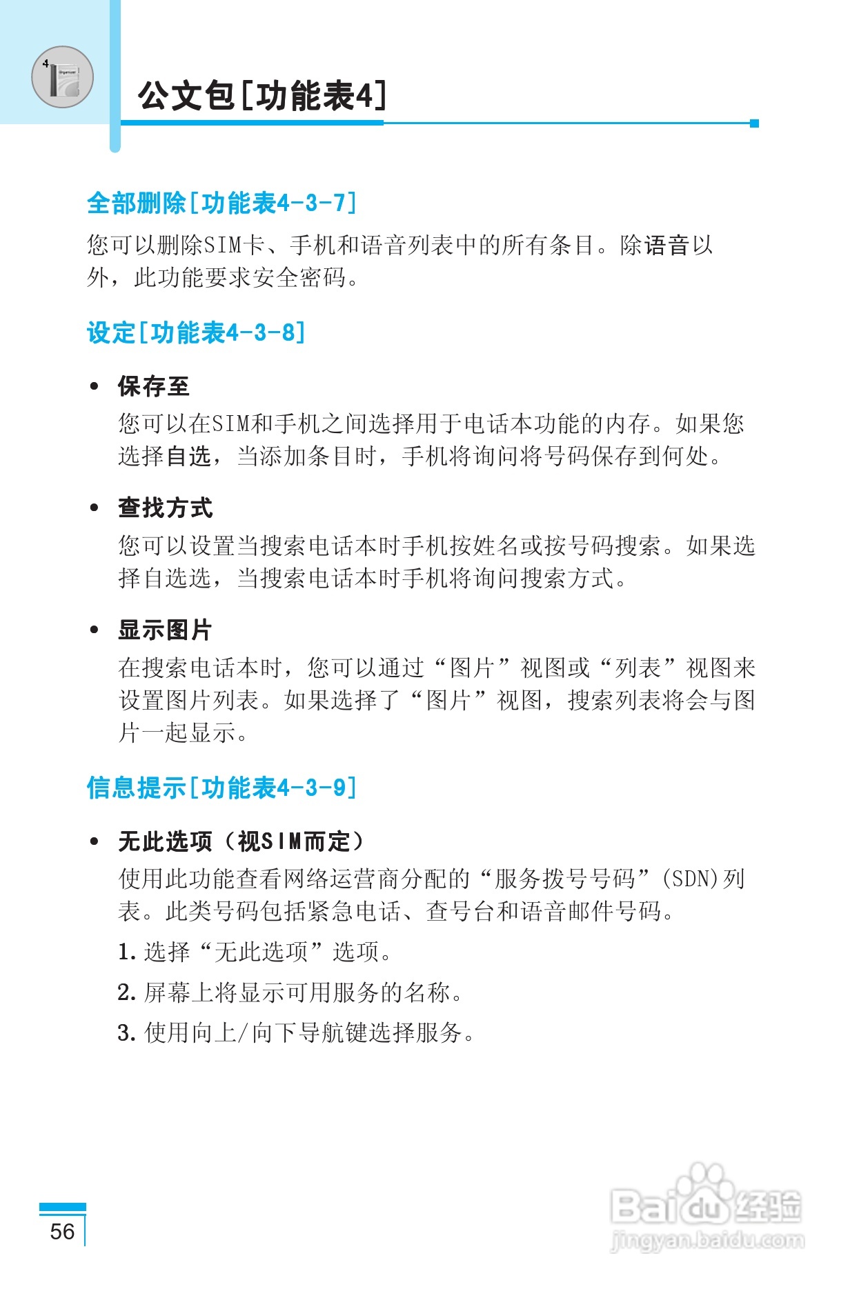
LG G850手机使用说明书:[6]
2025-10-22 02:36:20
(共篇)
上一篇:
|
下一篇:
声明:
本网站引用、摘录或转载内容仅供网站访问者交流或参考,不代表本站立场,如存在版权或非法内容,请联系站长删除,联系邮箱:site.kefu@qq.com。
相关推荐
LG G850手机使用说明书:[20]
阅读量:189
LG G850手机使用说明书:[19]
阅读量:58
使用说明书封面怎么做
阅读量:195
使用说明书wf2651使用指南
阅读量:32
LG G850手机使用说明书:[12]
阅读量:164
猜你喜欢
养生菜谱大全及做法
汽车游戏大全
女装网店名字大全
冬季养生知识大全
下划线怎么去掉
阿玛尼粉底液怎么样
奔腾b50怎么样
wps表格怎么筛选
殷秀梅个人资料简介
修改病句大全
猜你喜欢
满背纹身图案大全
防沉迷身份证号码大全
图片大全美女
白居易的简介
梦幻西游家具配方大全
靓汤做法大全
怎么隐藏qq号
桃花图片大全
汤的做法大全
好词好句摘抄大全初中