小度生活
首页
美食营养
手工爱好
生活家居
返回
小度生活
首页
美食营养
游戏数码
手工爱好
生活家居
健康养生
运动户外
职场理财
情感交际
母婴教育
时尚美容
知识问答
生活知识
生活百科
搜索
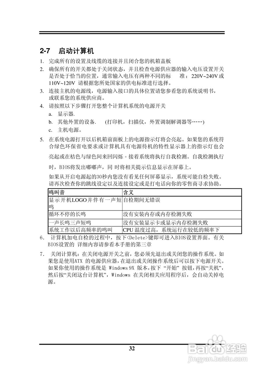
捷波 P5V5-X主板说明书:[4]
2026-05-11 09:06:33
本篇为《捷波 P5V5-X主板说明书》,主要介绍该产品的使用方法以及常见故障解决方案。
(共篇)
上一篇:
|
下一篇:
声明:
本网站引用、摘录或转载内容仅供网站访问者交流或参考,不代表本站立场,如存在版权或非法内容,请联系站长删除,联系邮箱:site.kefu@qq.com。
相关推荐
捷波 P5V5-X主板说明书:[5]
阅读量:76
捷波 P5V5G-X主板说明书:[4]
阅读量:127
捷波 P5V8G主板主板说明书:[5]
阅读量:134
捷波 P5V8G主板主板说明书:[4]
阅读量:172
捷波主板怎么用u盘安装win7系统
阅读量:100
猜你喜欢
什么是生命
月亮星座代表什么
学士学位有什么用
向日葵花语是什么
as是什么意思
什么叫做t
空调什么牌子好
甲胎蛋白偏高说明什么
1999年属什么
什么是自由
猜你喜欢
你爱我吗当然爱了是什么歌
their是什么意思
什么补肾效果最好
什么是创新
涟漪是什么意思
公积金贷款需要什么条件
skr什么意思
尼哥是什么意思
tid是什么意思
kwh是什么单位