小度生活
首页
美食营养
手工爱好
生活家居
返回
小度生活
首页
美食营养
游戏数码
手工爱好
生活家居
健康养生
运动户外
职场理财
情感交际
母婴教育
时尚美容
知识问答
生活知识
搜索
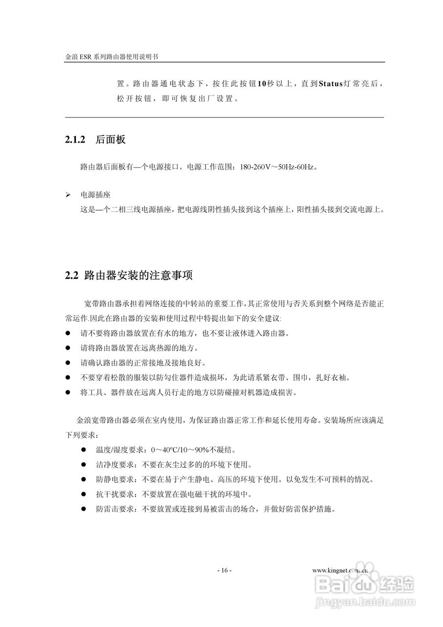
金浪ESR-4200路由器使用说明书:[2]
2025-12-18 14:36:43
本篇为《金浪ESR-4200路由器使用说明书》,主要介绍该产品的使用方法以及常见故障解决方案。
(共篇)
上一篇:
|
下一篇:
声明:
本网站引用、摘录或转载内容仅供网站访问者交流或参考,不代表本站立场,如存在版权或非法内容,请联系站长删除,联系邮箱:site.kefu@qq.com。
相关推荐
金浪ESR-4200路由器使用说明书:[7]
阅读量:158
金浪ESR系列路由器使用说明书:[2]
阅读量:96
金浪ESR系列路由器使用说明书:[1]
阅读量:181
金浪ESR系列路由器使用说明书:[3]
阅读量:125
金浪ESR系列路由器使用说明书:[8]
阅读量:128
猜你喜欢
垃圾分类知识
小柴胡的功效与作用
猫眼草的功效与作用
黄芩的功效与作用
额头高适合什么发型
什么自行车好
线粒体的作用
开什么店比较有市场
别太放肆没什么用
茶树精油的功效与作用
猜你喜欢
马蹄的功效与作用
手机知识
牡蛎壳的功效与作用
蜜粉和粉饼有什么区别
幼儿园运动会开幕词
前胡的功效与作用
小学运动会投稿
硼砂的功效与作用
冷凝器的作用
美不胜收的胜什么意思