小度生活
首页
美食营养
手工爱好
生活家居
返回
小度生活
首页
美食营养
游戏数码
手工爱好
生活家居
健康养生
运动户外
职场理财
情感交际
母婴教育
时尚美容
知识问答
生活知识
生活百科
搜索
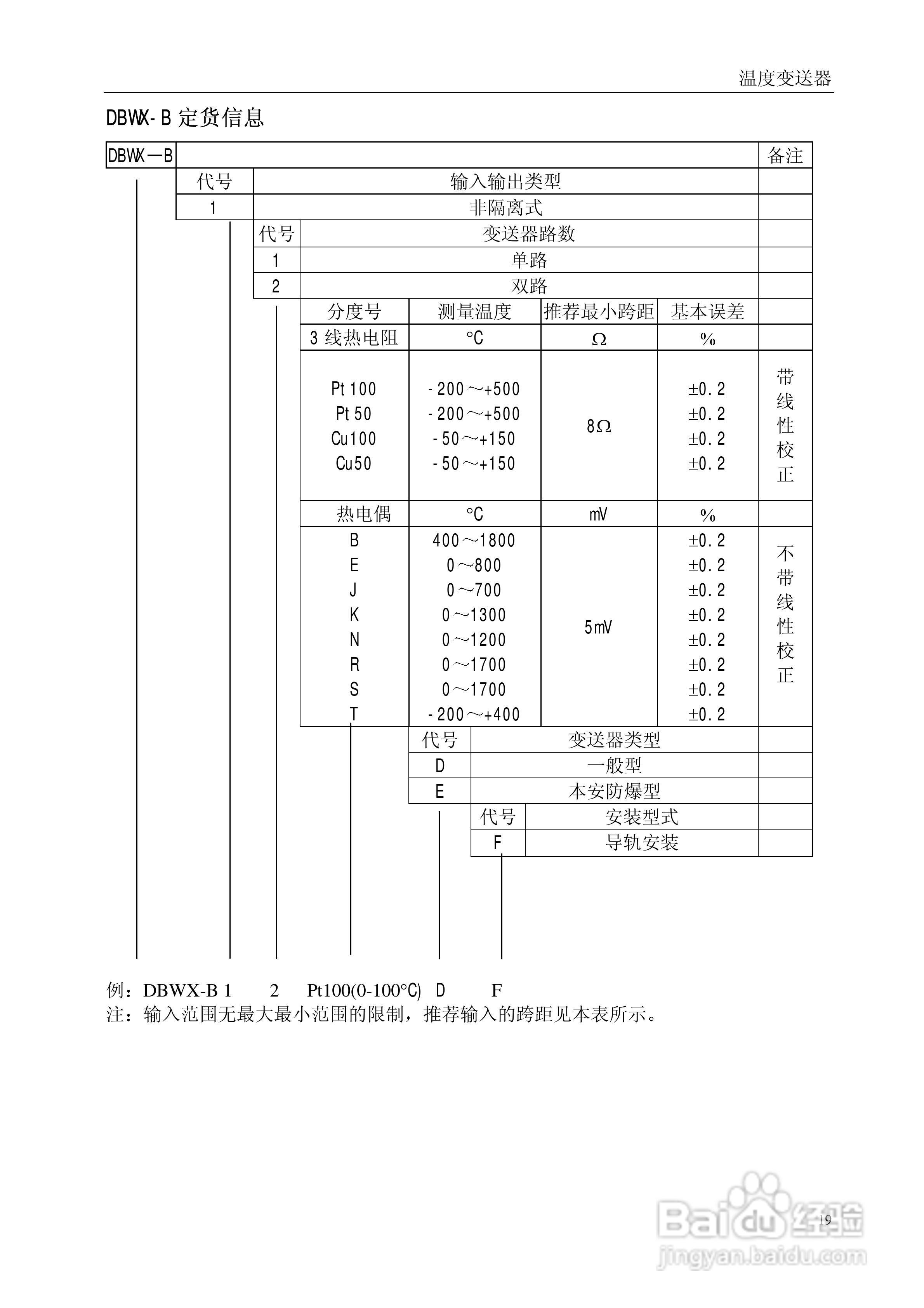
SBWX系列智能一体化/架装温度变送器说明书:[2]
2026-04-07 05:57:55
本篇为《SBWX系列智能一体化/架装温度变送器说明书》,主要介绍该产品的使用方法以及常见故障解决方案。
(共篇)
上一篇:
声明:
本网站引用、摘录或转载内容仅供网站访问者交流或参考,不代表本站立场,如存在版权或非法内容,请联系站长删除,联系邮箱:site.kefu@qq.com。
相关推荐
东芝 L40怎么重装win7系统
阅读量:114
华索录音机VR481型使用说明书:[1]
阅读量:99
浏览器安装离线插件出现crx_header_invalid错误
阅读量:80
JAVA集合框架:[41]IO流之字节字符
阅读量:53
野外AGC光接收机OLR86-AGC系列使用说明
阅读量:139
猜你喜欢
凉拌茄子的家常做法
太极拳音乐加长版大全
学习语文的方法
怎样炖鱼好吃
多肉品种大全图片名字
假音怎么唱
隐形眼镜的佩戴方法
止咳的方法
八门神器怎么用
怎么用扑克牌变魔术
猜你喜欢
苹果手机怎么下载电影
王者荣耀名字大全霸气
清蒸鲈鱼的家常做法
现代悦动怎么样
咖啡豆怎么吃
羊肉汤的做法家常做法
鲨鱼怎么做好吃
怎么下载ie浏览器
好词好句摘抄大全
白内障怎么治