小度生活
首页
美食营养
手工爱好
生活家居
返回
小度生活
首页
美食营养
游戏数码
手工爱好
生活家居
健康养生
运动户外
职场理财
情感交际
母婴教育
时尚美容
知识问答
生活知识
生活百科
搜索
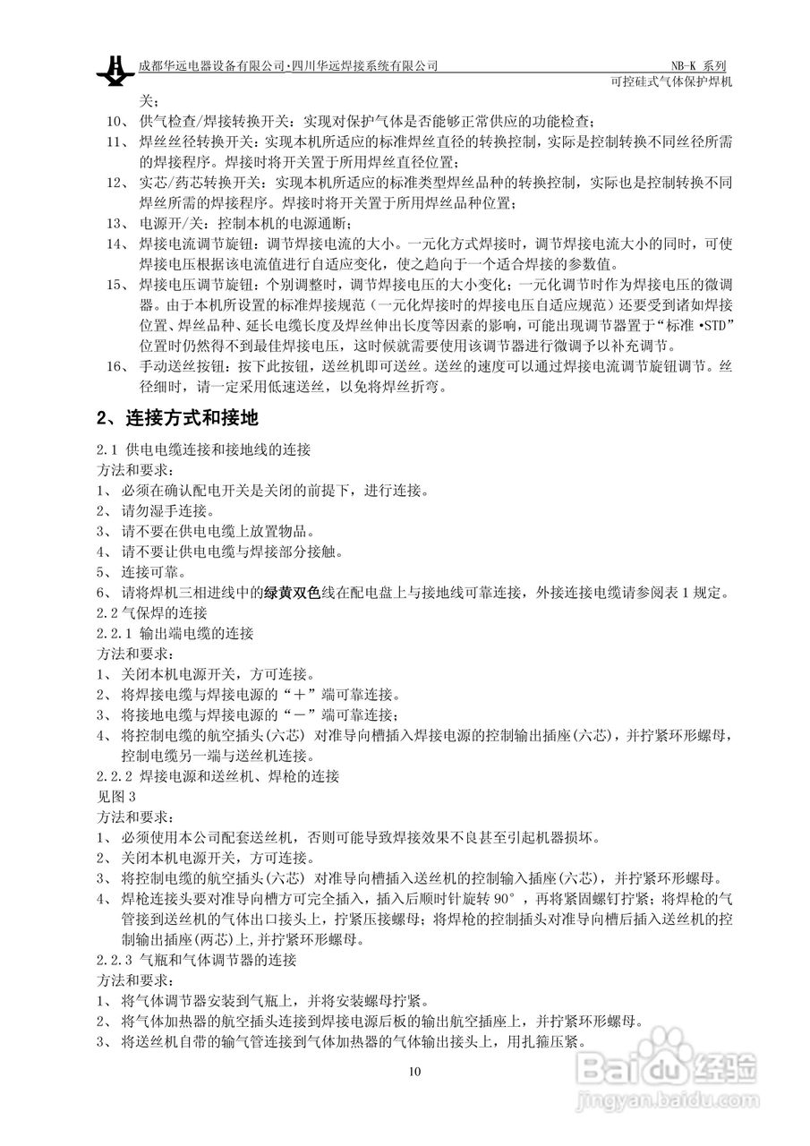
华远NBK可控硅式气体保护焊机说明书:[1]
2026-04-08 07:36:13
本篇为《华远NBK可控硅式气体保护焊机说明书》,主要介绍该产品的使用方法以及常见故障解决方案。
(共篇)
下一篇:
声明:
本网站引用、摘录或转载内容仅供网站访问者交流或参考,不代表本站立场,如存在版权或非法内容,请联系站长删除,联系邮箱:site.kefu@qq.com。
相关推荐
华远NBK可控硅式气体保护焊机说明书:[2]
阅读量:173
焊王WS-200A可控硅直流氩弧焊机使用说明书:[1]
阅读量:75
焊王WS-125A可控硅直流氩弧焊机使用说明书:[1]
阅读量:131
焊王WS-180A可控硅直流氩弧焊机使用说明书:[1]
阅读量:43
焊王WS-160A可控硅直流氩弧焊机使用说明书:[1]
阅读量:125
猜你喜欢
高粱米的功效与作用
知识树模板
section什么意思
染头发什么颜色好看
络石藤的功效与作用
五脏六腑指什么
鹿角霜的功效与作用
苦丁茶的作用
李宁运动
大葱的功效与作用
猜你喜欢
苹果什么时间吃最好
跳蛋是干什么的
补偿器的作用
有什么好看的韩国电影
苦荞茶的功效与作用
去眼袋用什么方法最佳
我行我素什么意思
核桃粉的功效与作用
韭菜子的功效与作用
薄荷油的功效与作用