小度生活
首页
美食营养
手工爱好
生活家居
返回
小度生活
首页
美食营养
游戏数码
手工爱好
生活家居
健康养生
运动户外
职场理财
情感交际
母婴教育
时尚美容
知识问答
生活知识
生活百科
搜索
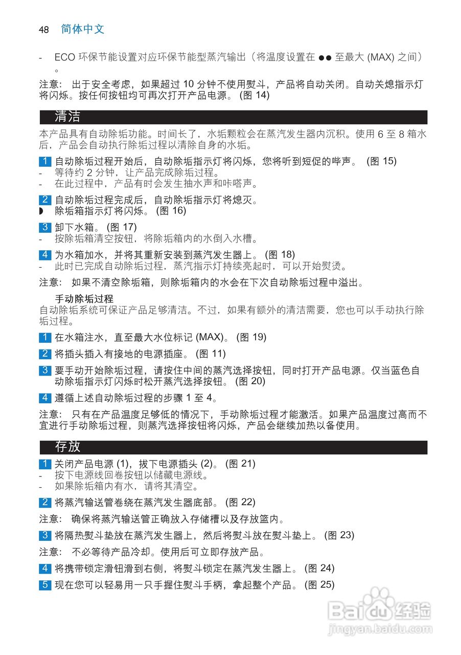
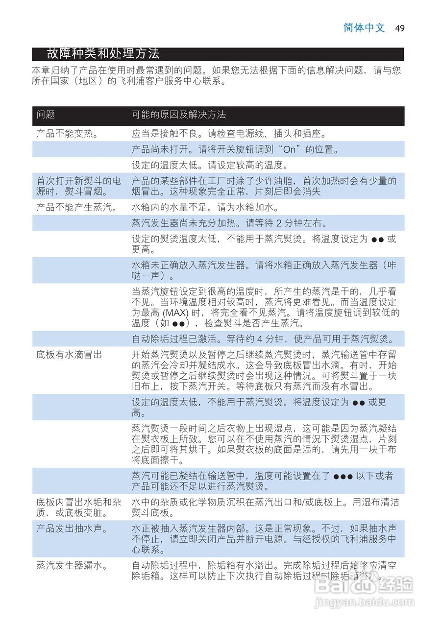
飞利浦 GC9140电熨斗使用说明:[5]
2026-05-11 09:55:54
(共篇)
上一篇:
|
下一篇:
声明:
本网站引用、摘录或转载内容仅供网站访问者交流或参考,不代表本站立场,如存在版权或非法内容,请联系站长删除,联系邮箱:site.kefu@qq.com。
相关推荐
飞利浦GC7423电熨斗使用说明书:[5]
阅读量:98
飞利浦GC7422电熨斗使用说明书:[5]
阅读量:76
飞利浦GC7423电熨斗使用说明书:[1]
阅读量:120
飞利浦GC3114电熨斗说明书:[5]
阅读量:35
飞利浦GC3112电熨斗说明书:[5]
阅读量:96
猜你喜欢
额头长了很多密密麻麻的小痘痘是什么原因
如何选择装修公司
生活麻辣烫
如何做饼干
word背景颜色怎么去掉
痛风发作时应如何缓解疼痛
如何炖羊肉
淘宝新店怎么推广
如何取消开机密码
如何调整图片大小
猜你喜欢
如何去除腋毛
花瑶花护肤品怎么样
雍正是怎么当上皇帝的
全日制是什么意思
万分之三怎么写
泰福高保温杯怎么样
身份证遗失如何补办
梦见下雪是什么意思
秘蓝岛怎么去
如何处理好婆媳关系