小度生活
首页
美食营养
手工爱好
生活家居
返回
小度生活
首页
美食营养
游戏数码
手工爱好
生活家居
健康养生
运动户外
职场理财
情感交际
母婴教育
时尚美容
知识问答
生活知识
搜索
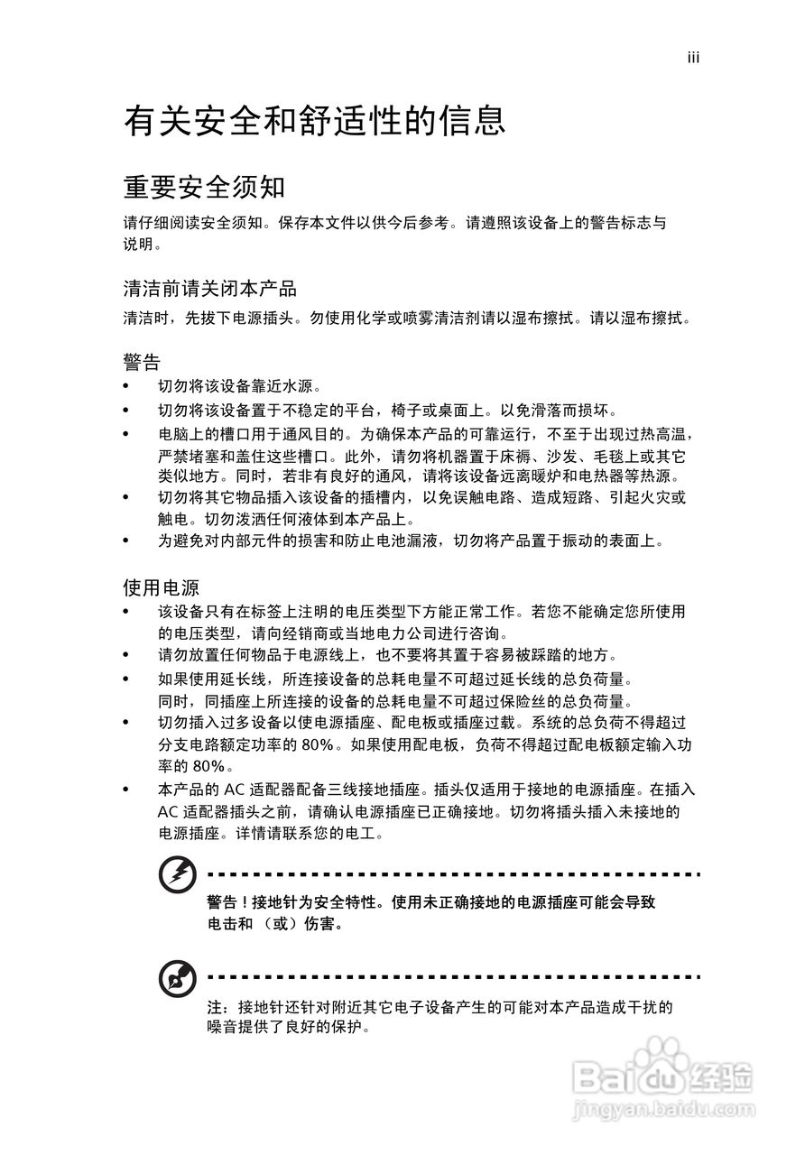
ACER宏基Veriton M688G计算机说明书:[1]
2026-02-06 02:11:00
本篇为《ACER宏基Veriton M688G计算机说明书》,主要介绍该产品的使用方法以及常见故障解决方案。
(共篇)
下一篇:
声明:
本网站引用、摘录或转载内容仅供网站访问者交流或参考,不代表本站立场,如存在版权或非法内容,请联系站长删除,联系邮箱:site.kefu@qq.com。
相关推荐
ACER宏基Veriton M688G计算机说明书:[4]
阅读量:61
ACER宏基Veriton M410计算机说明书:[1]
阅读量:157
ACER宏基Veriton L670G计算机说明书:[1]
阅读量:191
ACER宏基Veriton M275计算机说明书:[1]
阅读量:148
ACER宏基Veriton M420计算机说明书:[1]
阅读量:123
猜你喜欢
muse什么意思
什么播放器最好用
姜黄是什么
马赛克是什么
dg是什么意思
现在养殖什么最赚钱
沙漠之舟是什么动物
什么而什么之
什么是数控技术
元宵节又叫什么节
猜你喜欢
胆切除后有什么影响
日出东方却落于西什么意思
苹果8什么时候上市
什么是大气层
什么灯没有光
运动会征文
山茶花什么时候开
如履薄冰是什么意思
什么网名好听又有创意
拉伸运动视频