小度生活
首页
美食营养
手工爱好
生活家居
返回
小度生活
首页
美食营养
游戏数码
手工爱好
生活家居
健康养生
运动户外
职场理财
情感交际
母婴教育
时尚美容
知识问答
生活知识
搜索
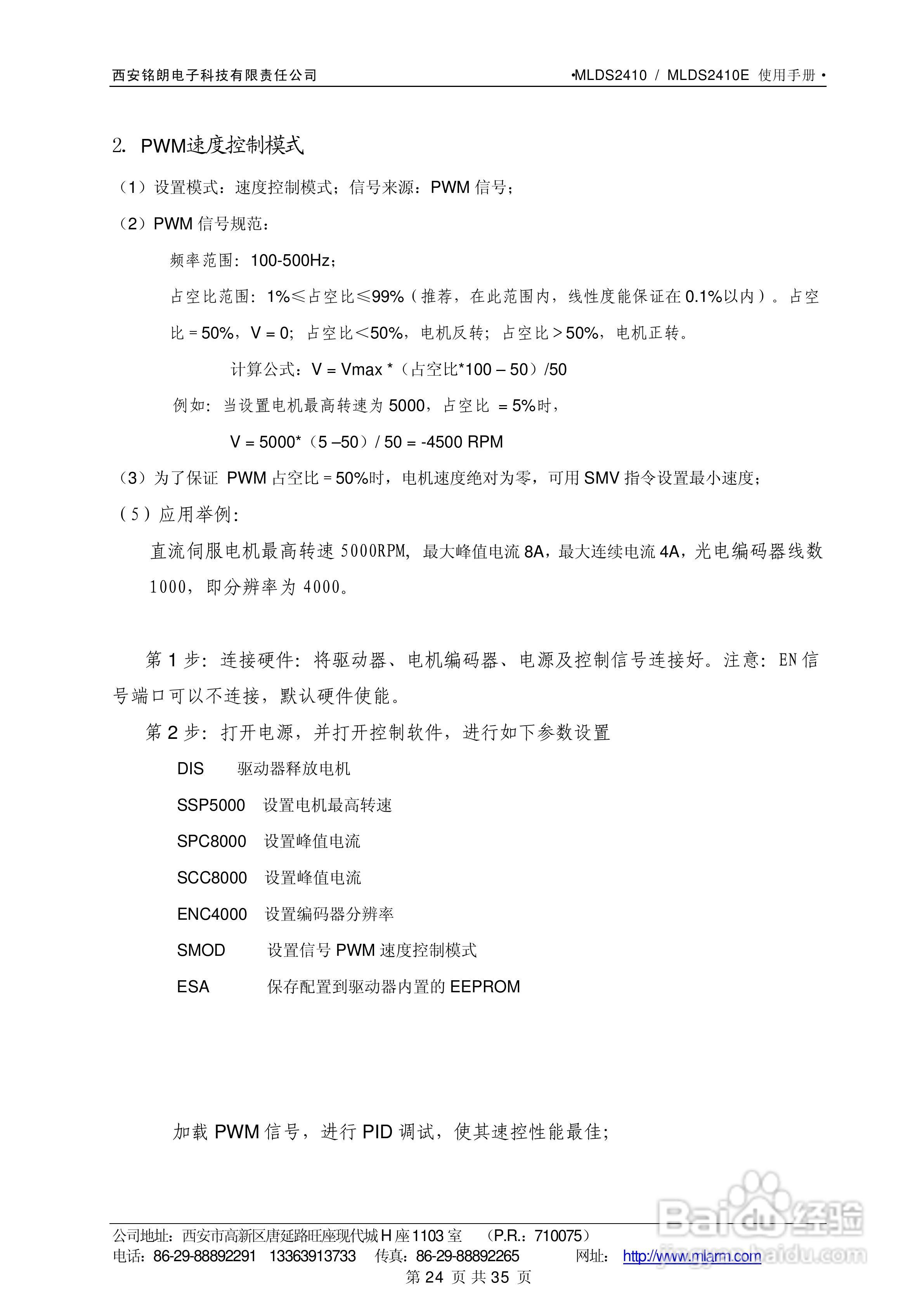
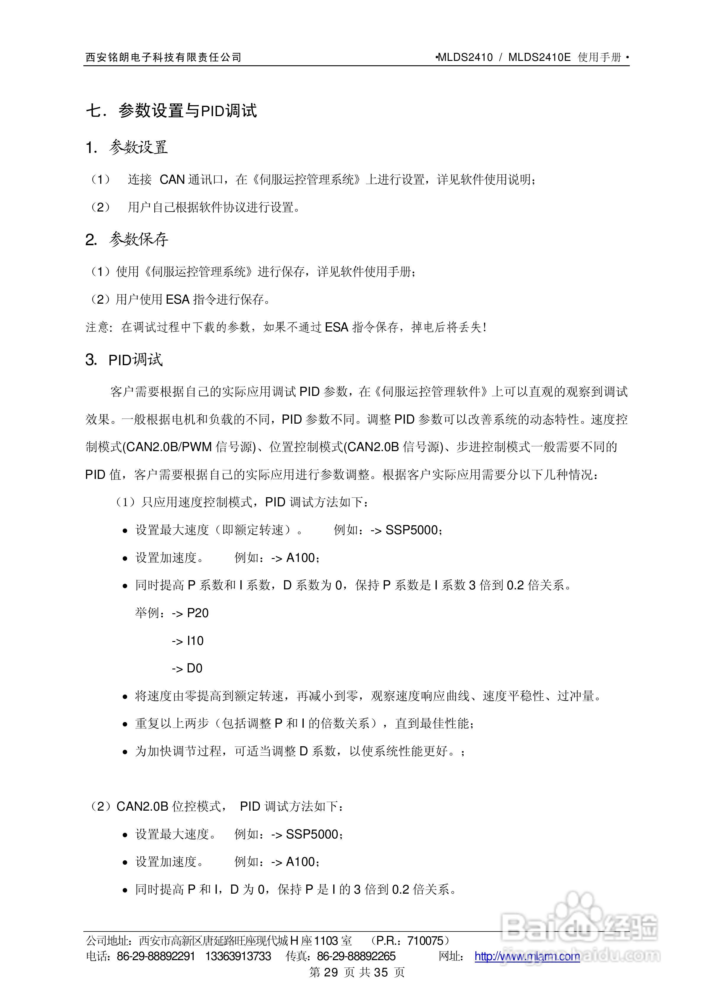
铭朗科技MLDS2410直流伺服驱动器说明书:[3]
2026-02-01 10:59:59
本篇为《铭朗科技MLDS2410直流伺服驱动器说明书》,主要介绍该产品的使用方法以及常见故障解决方案。
(共篇)
上一篇:
声明:
本网站引用、摘录或转载内容仅供网站访问者交流或参考,不代表本站立场,如存在版权或非法内容,请联系站长删除,联系邮箱:site.kefu@qq.com。
相关推荐
铭朗科技MLDS2410直流伺服驱动器说明书:[1]
阅读量:80
铭朗科技MLDS2410-A直流伺服驱动器说明书:[2]
阅读量:131
铭朗科技MLDS2410-A1直流伺服驱动器说明书:[2]
阅读量:157
铭朗科技MLDS2402直流伺服驱动器说明书:[3]
阅读量:67
铭朗科技MLDS2402直流伺服驱动器说明书:[1]
阅读量:158
猜你喜欢
霉菌性阴炎用什么药
回赠是什么意思
笑点低是什么意思
养生堂天然维生素c
髌骨是什么
collection是什么意思
gentle是什么意思
什么是伺服电机
cg什么意思
三点一线是什么意思
猜你喜欢
怎样腌制糖蒜
什么是开光
polyester是什么意思
恋人未满什么意思
技校学什么专业好
乌冬面是什么面
保温杯什么牌子好
大修基金是什么
西安有什么好玩的地方
tune是什么意思