小度生活
首页
美食营养
手工爱好
生活家居
返回
小度生活
首页
美食营养
游戏数码
手工爱好
生活家居
健康养生
运动户外
职场理财
情感交际
母婴教育
时尚美容
知识问答
生活知识
搜索
EIKI爱其 EIP-X280投影机说明书:[1]
2025-10-31 16:49:04
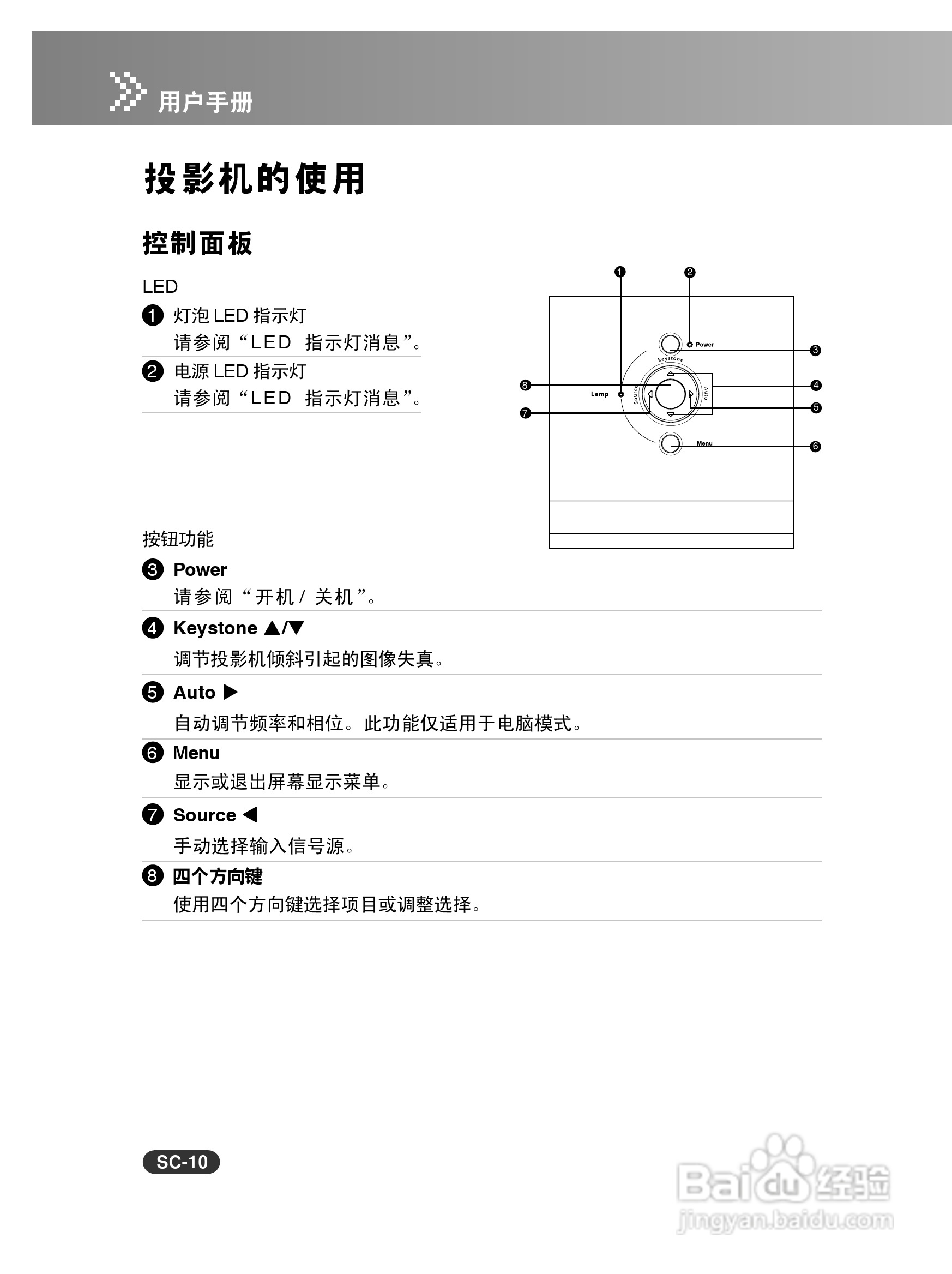
本篇为《EIKI爱其 EIP-X280投影机说明书》,主要介绍该产品的使用方法以及常见故障解决方案。
(共篇)
下一篇:
声明:
本网站引用、摘录或转载内容仅供网站访问者交流或参考,不代表本站立场,如存在版权或非法内容,请联系站长删除,联系邮箱:site.kefu@qq.com。
相关推荐
怎么样才能当明星
阅读量:56
皇室战争骷髅军团打法攻略详解
阅读量:113
抖音最美不过镜中人特效怎么拍?
阅读量:109
神武2新手宠物攻略:隐身单攻宠
阅读量:57
四类婆婆最爱刁难儿媳妇 儿媳如何应对婆婆刁难
阅读量:46
猜你喜欢
祝福孩子
广漠的意思
不置可否是什么意思
干咳是什么意思
天平和什么星座最配
流苏是什么意思
marry是什么意思
门禁系统什么牌子好
宠辱不惊的意思
reach是什么意思
猜你喜欢
声情并茂的意思
中二病是什么意思
有什么好玩的腾讯游戏
snack是什么意思
宝宝餐椅什么牌子好
slogan是什么意思
孕妇待产需要准备什么
吴昕韩庚什么关系
s999银是什么意思
养殖什么动物最赚钱