小度生活
首页
美食营养
手工爱好
生活家居
返回
小度生活
首页
美食营养
游戏数码
手工爱好
生活家居
健康养生
运动户外
职场理财
情感交际
母婴教育
时尚美容
知识问答
生活知识
生活百科
搜索
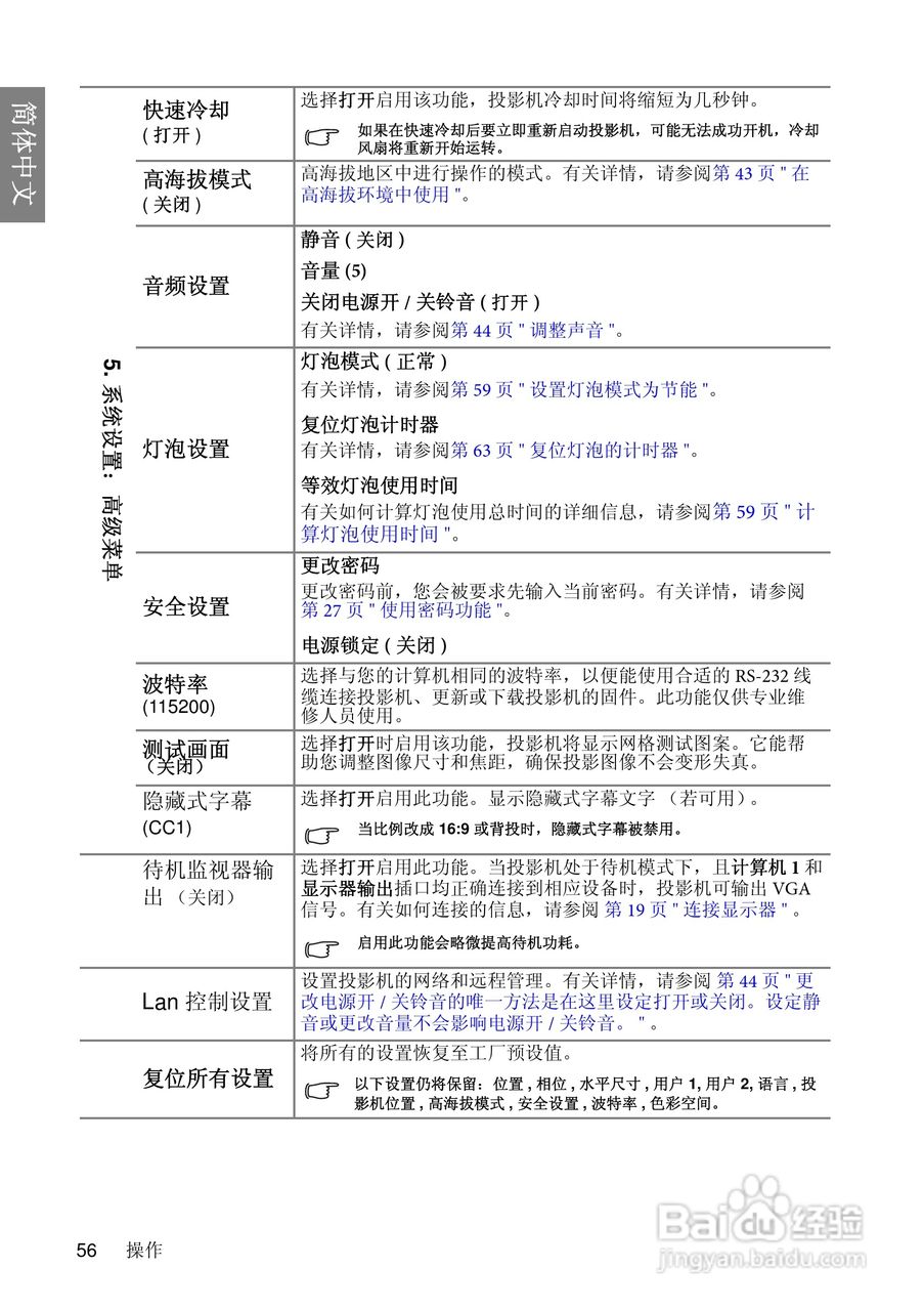
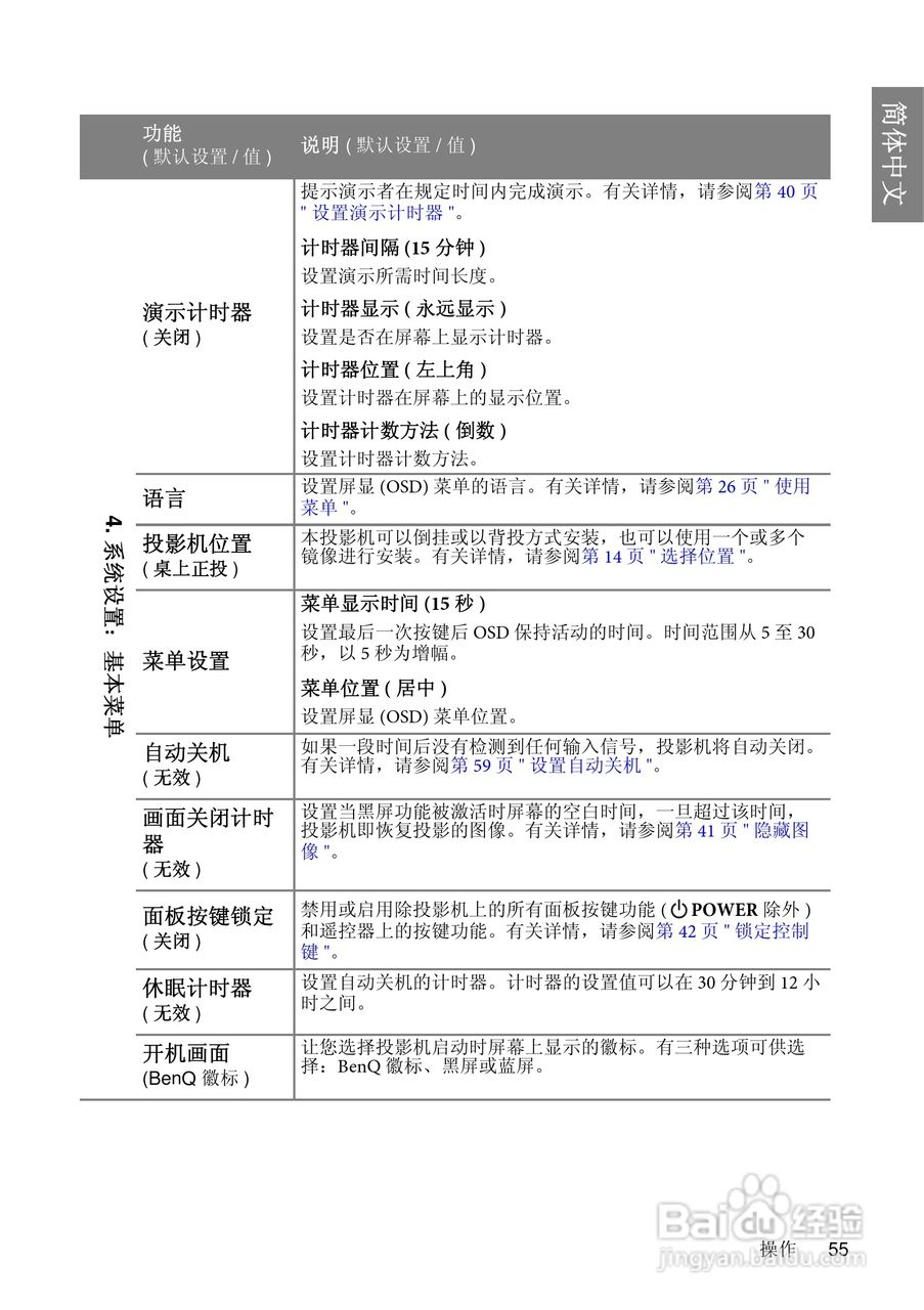
明基MP626投影仪使用说明书:[6]
2026-03-26 02:14:04
本篇为《明基MP626投影仪使用说明书》,主要介绍该产品的使用方法以及常见故障解决方案。
(共篇)
上一篇:
|
下一篇:
声明:
本网站引用、摘录或转载内容仅供网站访问者交流或参考,不代表本站立场,如存在版权或非法内容,请联系站长删除,联系邮箱:site.kefu@qq.com。
相关推荐
明基MP626投影仪使用说明书:[7]
阅读量:46
明基MP625投影仪使用说明书:[6]
阅读量:152
明基MP526投影仪使用说明书:[6]
阅读量:154
明基MP511+投影仪使用说明书:[6]
阅读量:93
明基MP576投影仪使用说明书:[6]
阅读量:144
猜你喜欢
cafe是什么意思
什么叫俚语
不假思索的意思是什么
台湾蓝绿什么意思
窒息是什么意思
敌敌畏什么意思
电脑用什么看电视直播
svip是什么意思
什么是刀片服务器
悲剧的意思
猜你喜欢
paste是什么意思
puzzle是什么意思
奇观的观是什么意思
保暖内衣什么牌子的好
父亲生日祝福语
股票期权是什么意思
富丽堂皇是什么意思
磅礴是什么意思
什么是乌龙球
祝福老师的成语