小度生活
首页
美食营养
手工爱好
生活家居
返回
小度生活
首页
美食营养
游戏数码
手工爱好
生活家居
健康养生
运动户外
职场理财
情感交际
母婴教育
时尚美容
知识问答
生活知识
生活百科
搜索
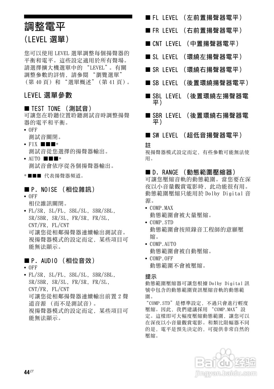
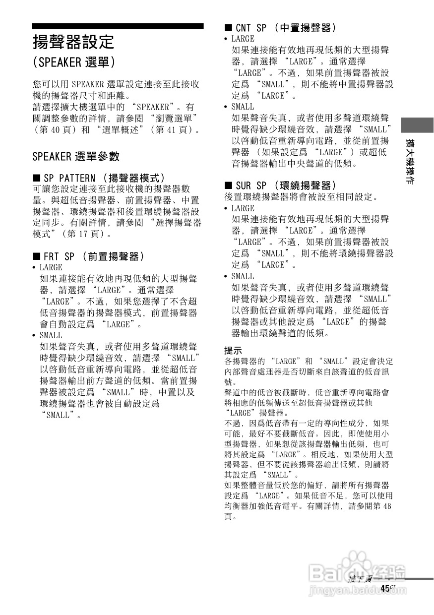
SONY STR-DG820功放使用说明书:[3]
2026-05-07 23:59:05
(共篇)
上一篇:
|
下一篇:
声明:
本网站引用、摘录或转载内容仅供网站访问者交流或参考,不代表本站立场,如存在版权或非法内容,请联系站长删除,联系邮箱:site.kefu@qq.com。
相关推荐
叮当如何接入支付宝?
阅读量:29
怎样去曲阜特色餐馆吃美食
阅读量:32
三洋PLC-WL2500投影机使用说明书:[5]
阅读量:57
网线水晶头接法图解
阅读量:76
磊科智能路由NO1:[5]安装路由器应用
阅读量:178
猜你喜欢
我们为什么会分手
鱿鱼丝怎么做好吃
菜心怎么做好吃
下巴长痘痘红肿硬硬的还疼怎么回事
风热感冒和风寒感冒怎么区别
busy怎么读
引体向上怎么练
张国荣为什么要自杀
竹荪怎么吃
回收站删除的文件怎么恢复
猜你喜欢
中华草龟怎么养
方便面怎么做好吃
流沙包的做法
宫颈癌怎么引起的
zip怎么读
男人为什么喜欢女人
过敏怎么办
手撕鸡的正宗做法
粟怎么读
冰皮月饼做法