小度生活
首页
美食营养
手工爱好
生活家居
返回
小度生活
首页
美食营养
游戏数码
手工爱好
生活家居
健康养生
运动户外
职场理财
情感交际
母婴教育
时尚美容
知识问答
生活知识
搜索
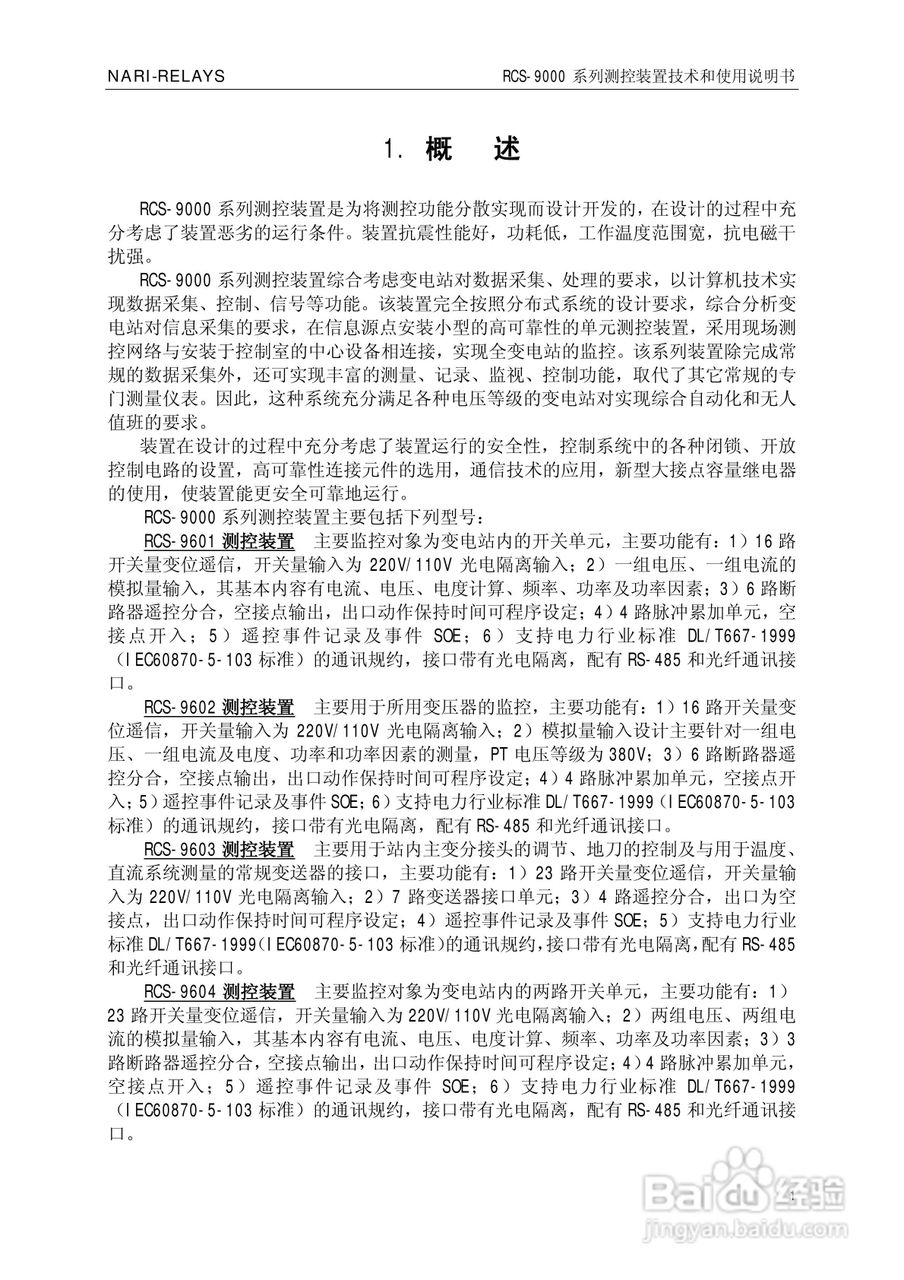
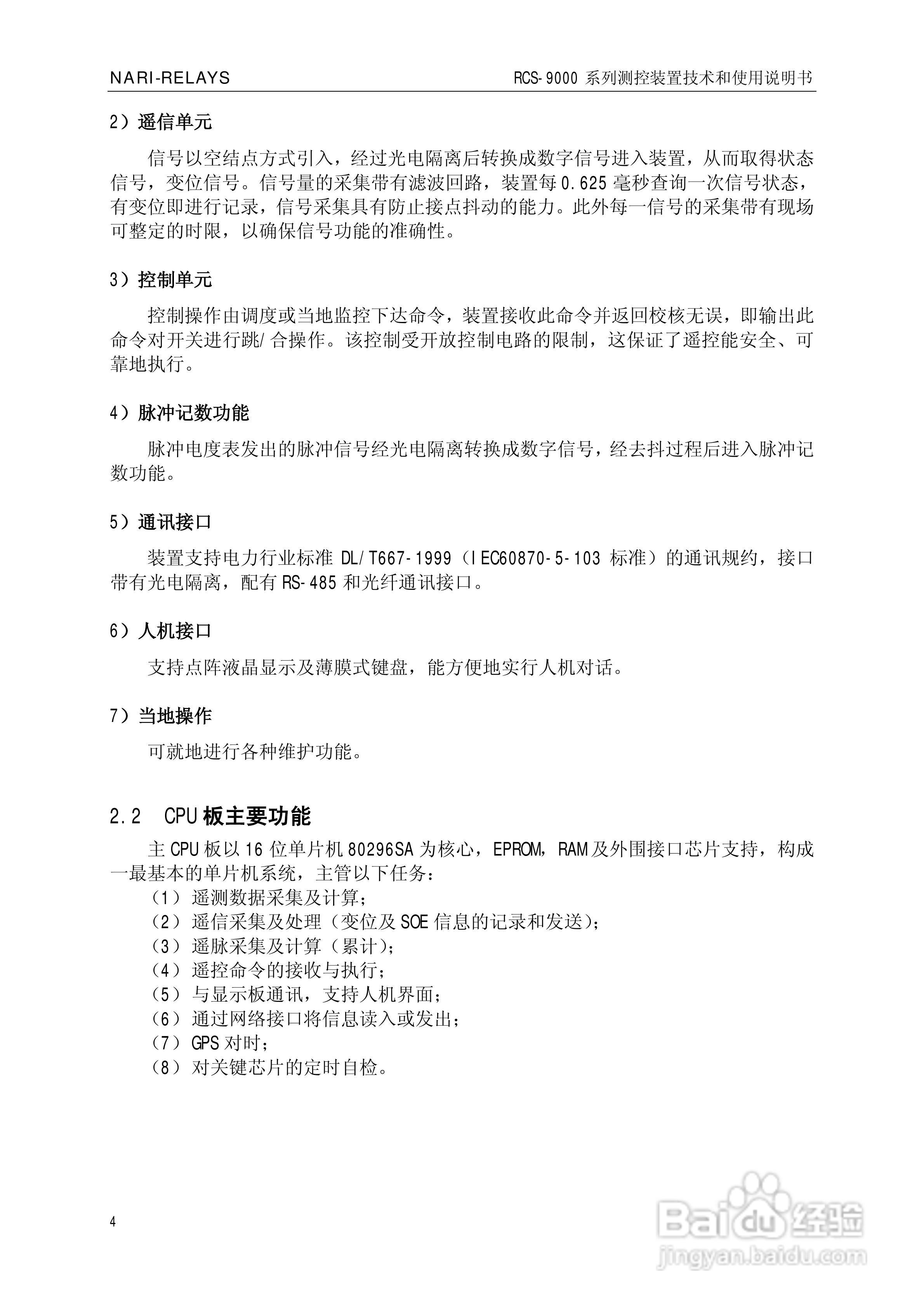
南瑞继保RCS-9609遥信采集装置使用说明书:[1]
2026-01-12 17:29:17
本篇为《南瑞继保RCS-9609遥信采集装置使用说明书》,主要介绍该产品的使用方法以及常见故障解决方案。
(共篇)
下一篇:
声明:
本网站引用、摘录或转载内容仅供网站访问者交流或参考,不代表本站立场,如存在版权或非法内容,请联系站长删除,联系邮箱:site.kefu@qq.com。
相关推荐
南瑞继保RCS-9609遥信采集装置使用说明书:[4]
阅读量:87
南瑞继保RCS-9609遥信采集装置使用说明书:[6]
阅读量:139
南瑞继保RCS-994C频率电压紧急控制装置使用说明书:[4]
阅读量:194
南瑞继保RCS-994C频率电压紧急控制装置使用说明书:[2]
阅读量:189
南瑞继保RCS-994C频率电压紧急控制装置使用说明书:[3]
阅读量:179
猜你喜欢
年假怎么算
新鲜百合怎么保存
批注怎么写
蒜苔怎么腌制才好吃
海尔热水器怎么用
应聘自我介绍怎么说
婴儿便秘怎么办
过敏性湿疹怎么治疗
微信聊天记录怎么转移到新手机
我的世界怎么驯服狼
猜你喜欢
玻璃胶怎么去除
海参怎么做好吃又简单
cad圆弧怎么画
人民币符号怎么打
口腔溃疡怎么快速好
天猫怎么开店
黑豆怎么吃最好
寄快递怎么寄
宝宝反复发烧怎么办
正方体的表面积怎么求