小度生活
首页
美食营养
手工爱好
生活家居
返回
小度生活
首页
美食营养
游戏数码
手工爱好
生活家居
健康养生
运动户外
职场理财
情感交际
母婴教育
时尚美容
知识问答
搜索
日立CP-X201投影机使用说明书:[1]
2025-10-24 23:22:34
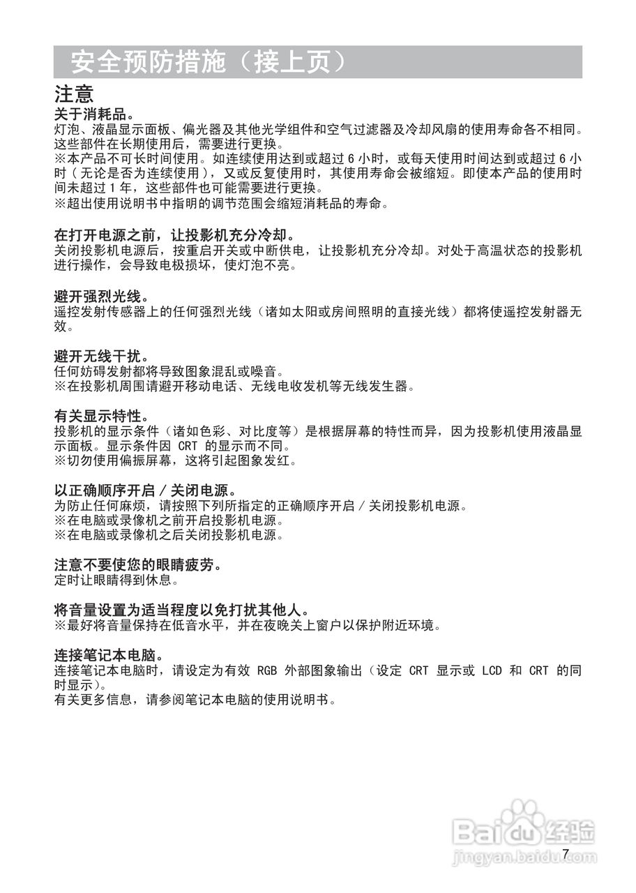
本篇为《日立CP-X201投影机使用说明书》,主要介绍该产品的使用方法以及常见故障解决方案。
(共篇)
下一篇:
声明:
本网站引用、摘录或转载内容仅供网站访问者交流或参考,不代表本站立场,如存在版权或非法内容,请联系站长删除,联系邮箱:site.kefu@qq.com。
相关推荐
日立CP-X201投影机使用说明书:[10]
阅读量:62
日立CP-X250投影机使用说明书:[1]
阅读量:123
日立CPX5投影机使用说明书:[1]
阅读量:191
日立CP-X306投影机使用说明书:[1]
阅读量:186
日立CP-S235W投影机使用说明书:[1]
阅读量:77
猜你喜欢
onlyyou什么意思
九价疫苗是什么意思
繁华的意思
ciq是什么意思
nba什么时候开赛
ecp是什么意思
墨鱼汁什么味道
秀禾服什么时候穿
实质是什么意思
什么时候招兵
猜你喜欢
羊肉和什么一起吃最好
注册资金是什么意思
疑惑的意思
汽车扭矩是什么意思
花前月下什么意思
信达雅是什么意思
farm是什么意思
cdr是什么意思
广阔无垠的意思
涅盘是什么意思