小度生活
首页
美食营养
手工爱好
生活家居
返回
小度生活
首页
美食营养
游戏数码
手工爱好
生活家居
健康养生
运动户外
职场理财
情感交际
母婴教育
时尚美容
知识问答
生活知识
搜索
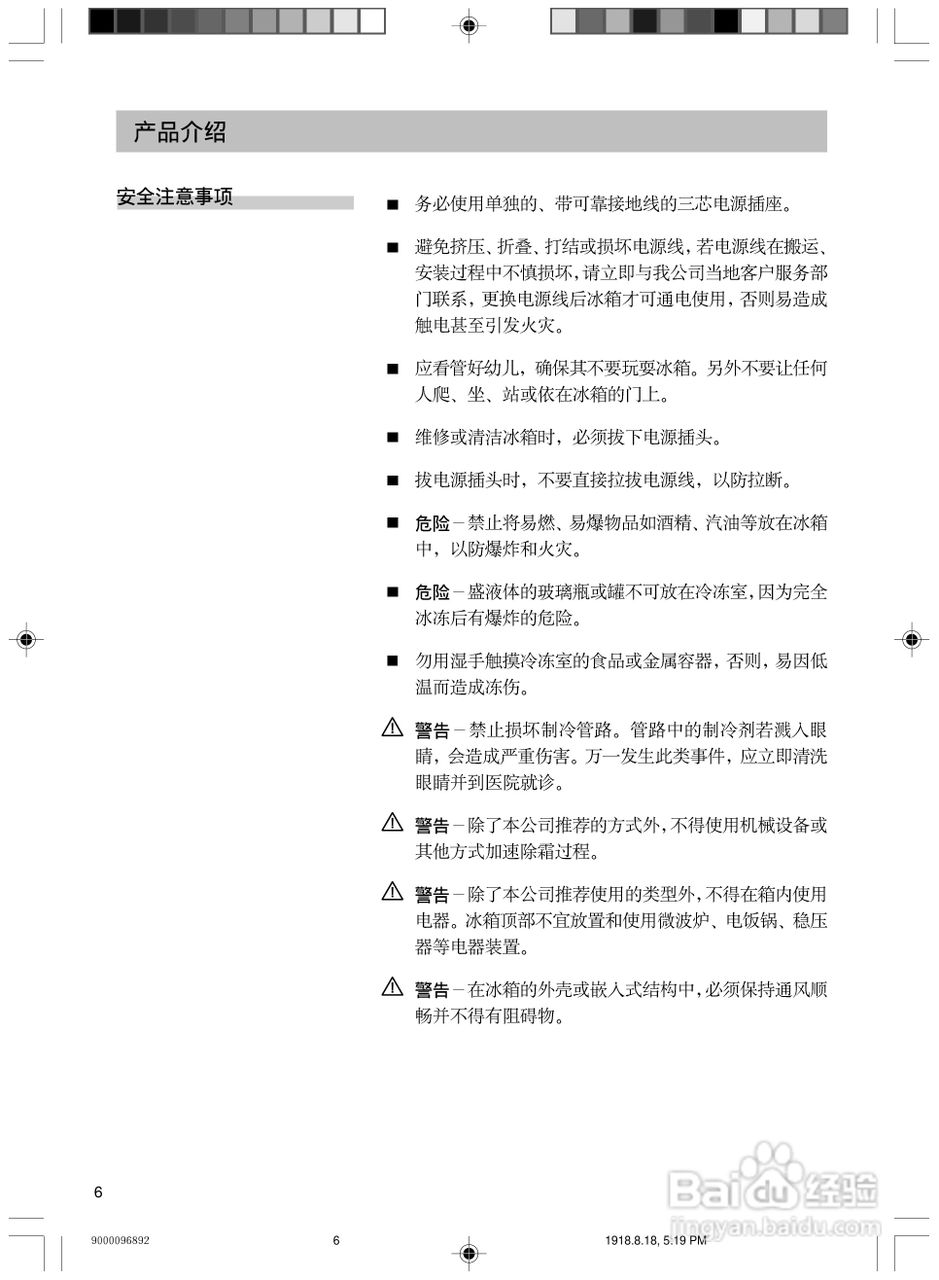
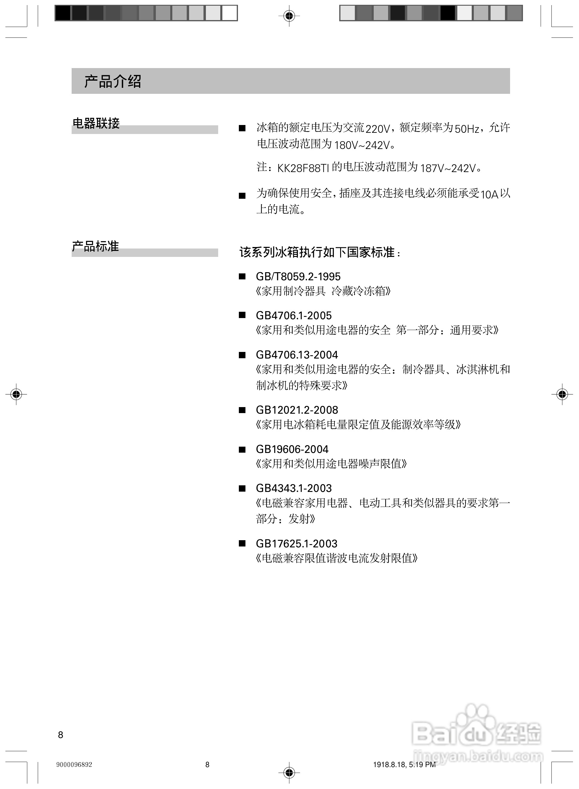
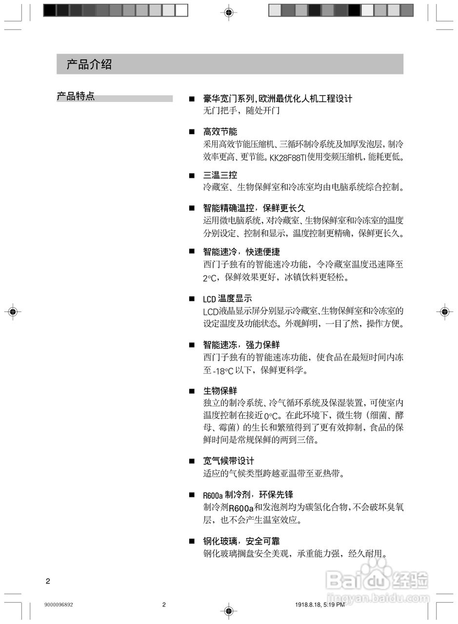
西门子KK25F68TI冰箱使用说明书:[1]
2026-02-15 16:43:21
(共篇)
下一篇:
声明:
本网站引用、摘录或转载内容仅供网站访问者交流或参考,不代表本站立场,如存在版权或非法内容,请联系站长删除,联系邮箱:site.kefu@qq.com。
相关推荐
怎样清洗玻璃窗户才是最干净的?
阅读量:138
如何做橄榄鲫鱼白汤
阅读量:91
白菜豆腐粉丝煲的做法
阅读量:114
私房食谱:葱爆鸡丁
阅读量:120
台湾牛腩煲的做法
阅读量:99
猜你喜欢
我的世界命名牌怎么做
喝酒后胃难受怎么办
密码锁怎么开
炸鱼块怎么做酥脆好吃
车载蓝牙怎么连接
怎么在图片上添加文字
藕怎么做好吃
鱿鱼须怎么做好吃
酸菜鱼怎么做好吃
落枕了怎么办
猜你喜欢
活虾怎么做好吃
怡口净水器怎么样
虫草怎么吃
外阴长了个大痘像粉刺怎么办
我的世界凋零怎么打
汽车电瓶没电了怎么办
土豆饼怎么做
猪肝怎么做好吃
我的世界烟花怎么做
身份证掉了怎么办