小度生活
首页
美食营养
手工爱好
生活家居
返回
小度生活
首页
美食营养
游戏数码
手工爱好
生活家居
健康养生
运动户外
职场理财
情感交际
母婴教育
时尚美容
知识问答
生活知识
生活百科
搜索
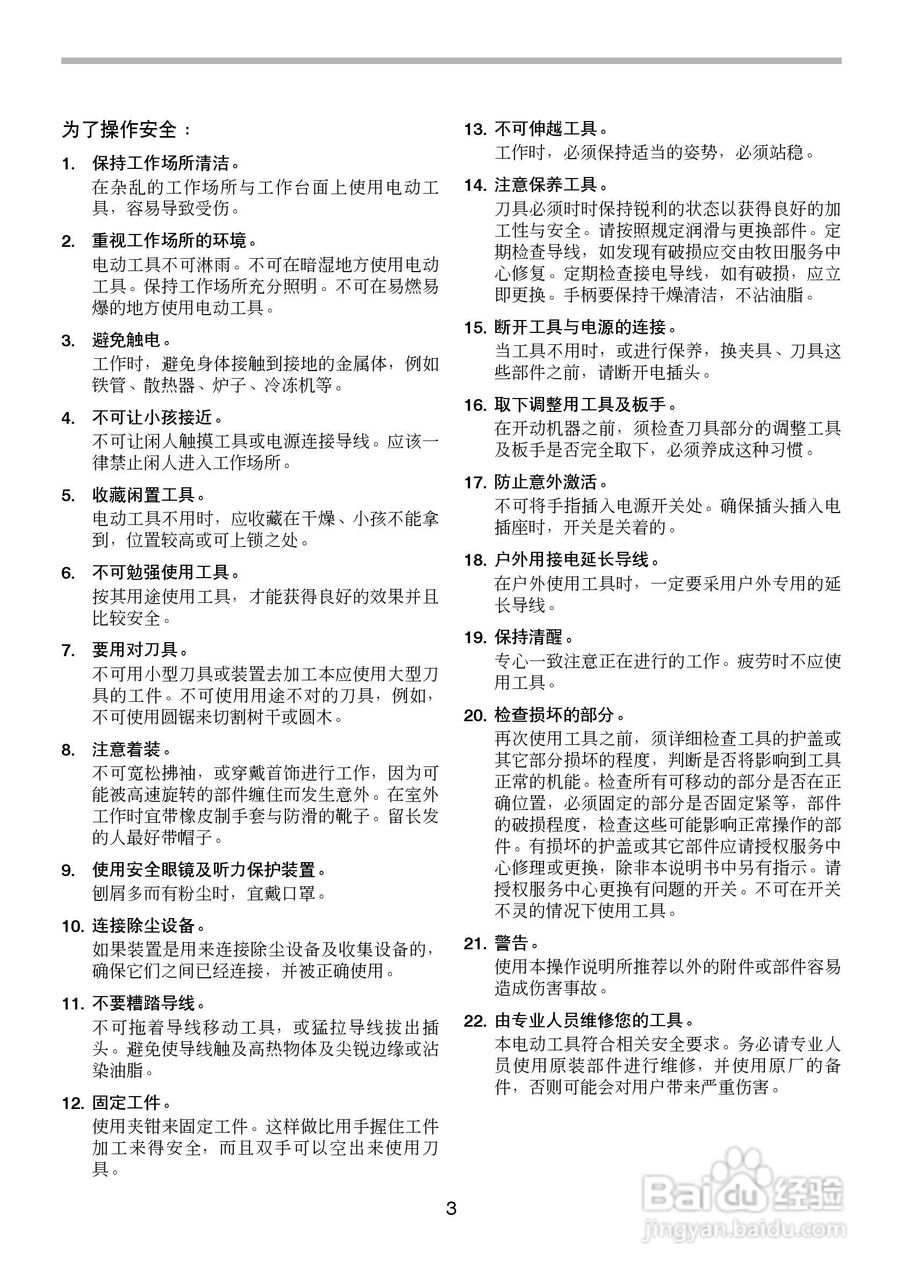
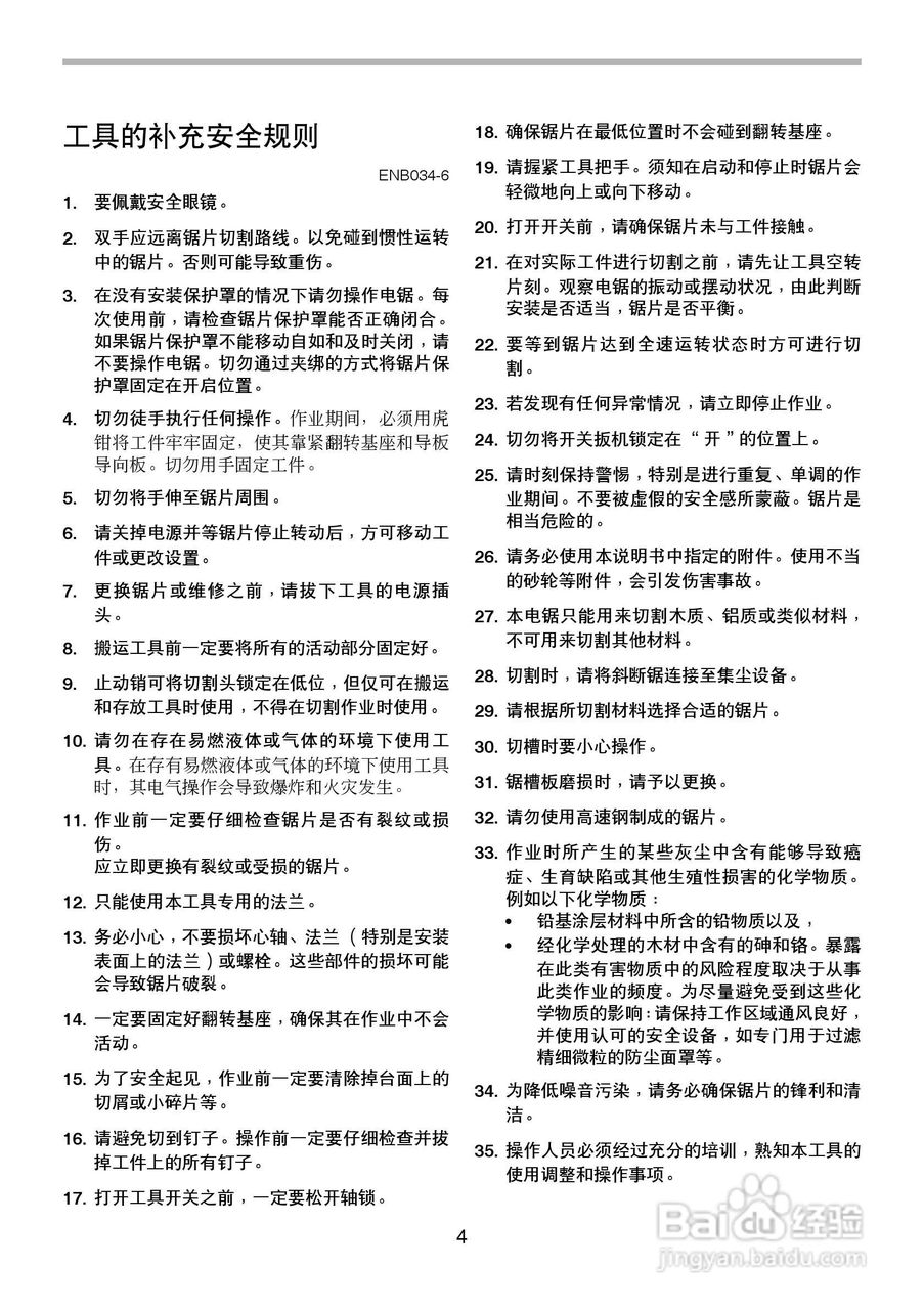
牧田滑动复合式LS1018L型斜断锯使用说明书:[1]
2026-05-27 13:50:08
本篇为《牧田滑动复合式LS1018L型斜断锯使用说明书》,主要介绍该产品的使用方法以及常见故障解决方案。
(共篇)
下一篇:
声明:
本网站引用、摘录或转载内容仅供网站访问者交流或参考,不代表本站立场,如存在版权或非法内容,请联系站长删除,联系邮箱:site.kefu@qq.com。
相关推荐
牧田滑动复合式LS1018型斜断锯使用说明书:[1]
阅读量:87
牧田滑动复合式LS1018型斜断锯使用说明书:[2]
阅读量:137
牧田台式上部斜断锯LH1040型LH1040F型使用说明书:[1]
阅读量:180
牧田台式上部斜断锯LH1040型LH1040F型使用说明书:[2]
阅读量:143
牧田充电器怎样改220v
阅读量:96
猜你喜欢
英雄什么意思
交通安全知识
党的知识
地肤子的功效与作用
电压互感器的作用
天津有什么特产
牛樟芝功效与作用
高中物理电学知识点
rank什么意思
引号作用
猜你喜欢
自然铜的功效与作用
运动会投稿50字
奇异果的功效与作用
初二地理上册知识点
左旋肉碱什么时候吃
黄糖的功效与作用
什么是乐府诗
运动会接力赛作文
左氧氟沙星片的功效与作用
什么是按劳分配