小度生活
首页
美食营养
手工爱好
生活家居
返回
小度生活
首页
美食营养
游戏数码
手工爱好
生活家居
健康养生
运动户外
职场理财
情感交际
母婴教育
时尚美容
知识问答
生活知识
搜索
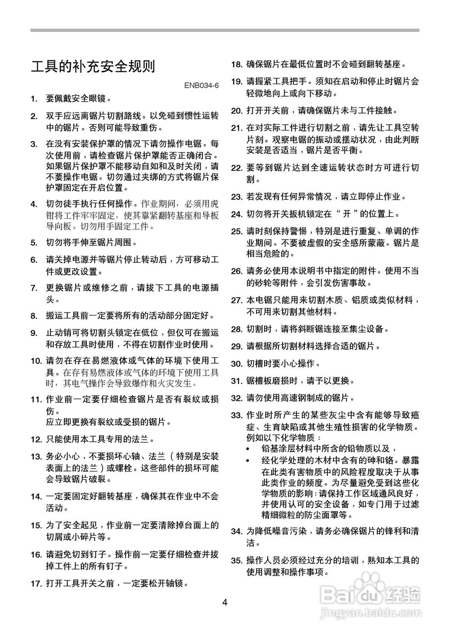
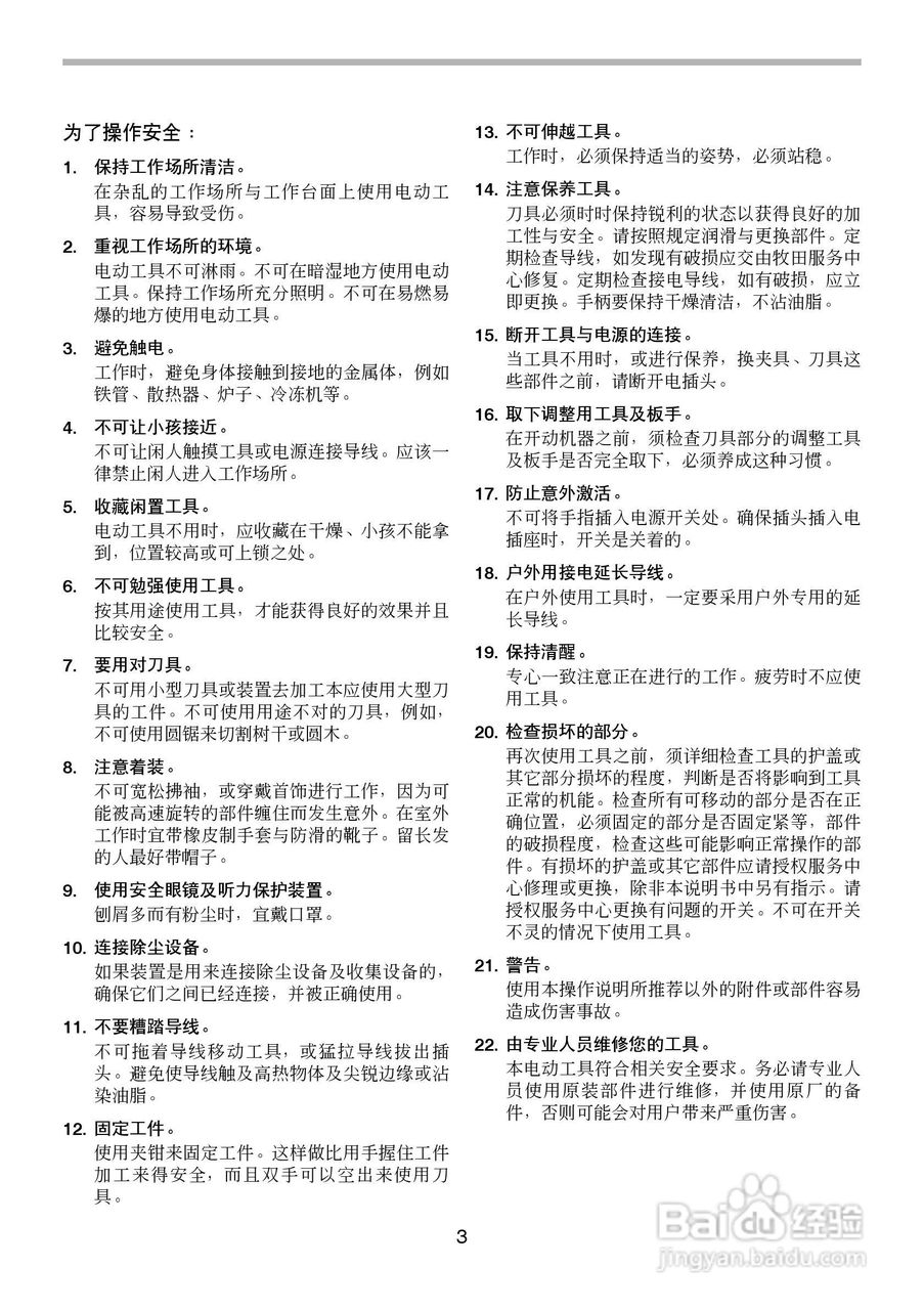
牧田滑动复合式LS1018型斜断锯使用说明书:[1]
2025-12-12 05:32:22
本篇为《牧田滑动复合式LS1018型斜断锯使用说明书》,主要介绍该产品的使用方法以及常见故障解决方案。
(共篇)
下一篇:
声明:
本网站引用、摘录或转载内容仅供网站访问者交流或参考,不代表本站立场,如存在版权或非法内容,请联系站长删除,联系邮箱:site.kefu@qq.com。
相关推荐
牧田滑动复合式LS1018L型斜断锯使用说明书:[1]
阅读量:37
牧田滑动复合式LS1018L型斜断锯使用说明书:[2]
阅读量:163
牧田台式上部斜断锯LH1040型LH1040F型使用说明书:[1]
阅读量:57
牧田台式上部斜断锯LH1040型LH1040F型使用说明书:[2]
阅读量:58
牧田充电器怎样改220v
阅读量:131
猜你喜欢
夏侯惇怎么死的
炸鸡腿怎么做
我的世界凋零怎么打
优思明怎么吃
脚后跟疼是怎么回事
电脑锁屏怎么设置
拉屎拉出血怎么回事
扁平疣怎么去除
创业板怎么开通
个人所得税怎么退税
猜你喜欢
上课走神怎么办
糖醋蒜怎么腌制最好吃
网店怎么开
肝功能不好怎么调理
grey怎么读
肌肉拉伤怎么办
爱奇艺怎么下载
腻子粉怎么用
扁桃体发炎怎么办
脚后跟疼怎么治疗