小度生活
首页
美食营养
手工爱好
生活家居
返回
小度生活
首页
美食营养
游戏数码
手工爱好
生活家居
健康养生
运动户外
职场理财
情感交际
母婴教育
时尚美容
知识问答
生活知识
搜索
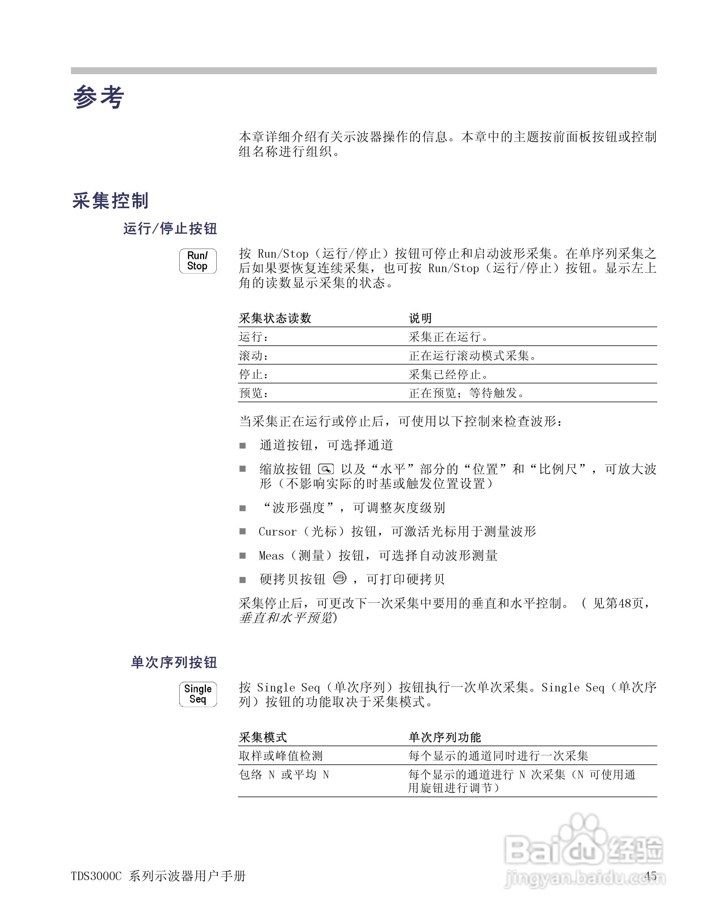
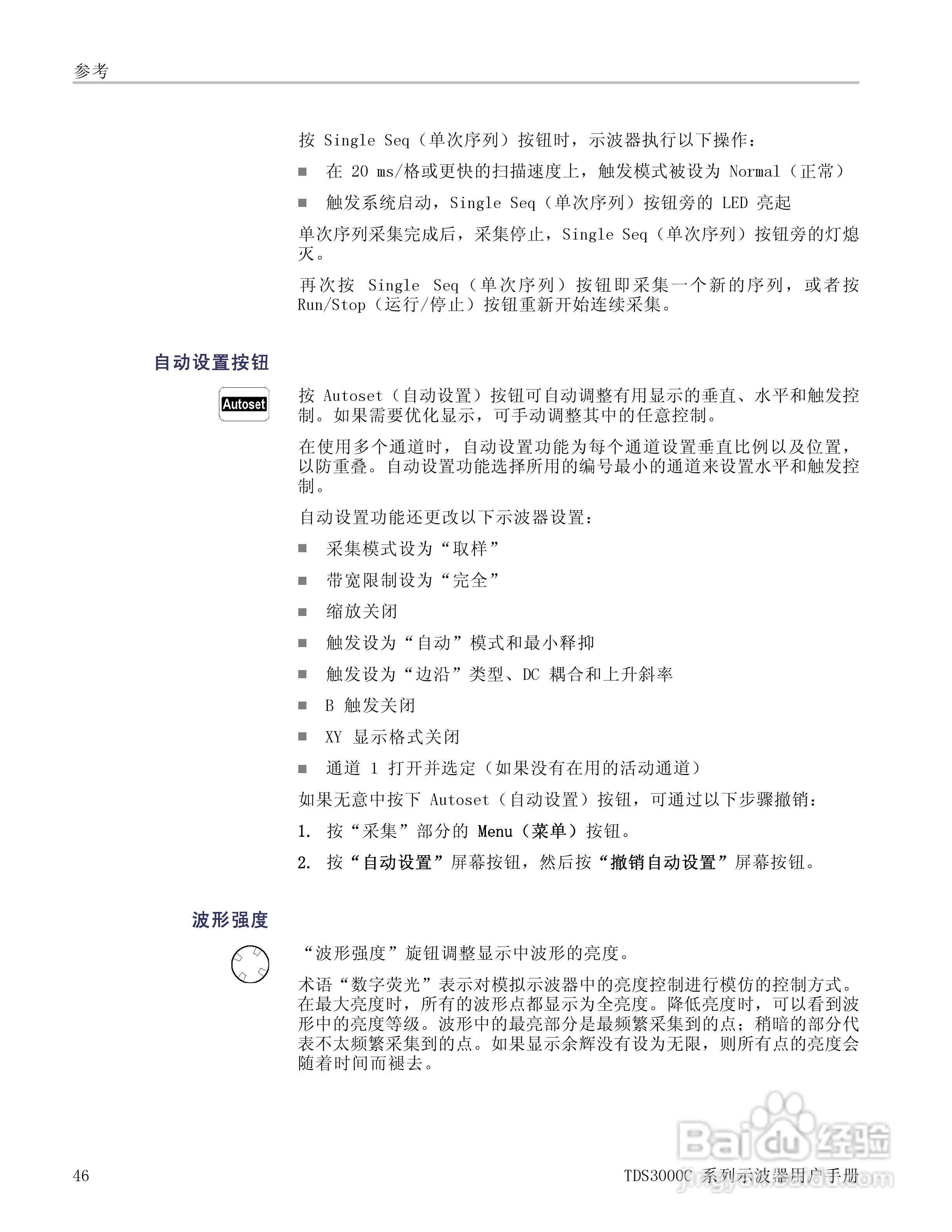
泰克TDS3054C数字荧光示波器用户手册:[7]
2025-10-21 08:53:48
本篇为《泰克TDS3054C数字荧光示波器用户手册》,主要介绍该产品的使用方法以及常见故障解决方案。
(共篇)
上一篇:
|
下一篇:
声明:
本网站引用、摘录或转载内容仅供网站访问者交流或参考,不代表本站立场,如存在版权或非法内容,请联系站长删除,联系邮箱:site.kefu@qq.com。
相关推荐
泰克TDS3054C数字荧光示波器用户手册:[11]
阅读量:59
泰克TDS3054C数字荧光示波器用户手册:[13]
阅读量:39
示波器快速入门使用指南
阅读量:36
示波器的使用方法介绍
阅读量:45
示波器使用注意事项须知
阅读量:38
猜你喜欢
drum是什么意思
妈妈生日快乐祝福语
溜之大吉的意思
一步裙搭配什么上衣
螃蟹配什么吃
fat是什么意思啊
独特的意思
什么什么平衡器
萝莉的意思
找工作上什么网站好
猜你喜欢
姹紫嫣红是什么意思
韩国菜都有什么
有什么别有病
assistant是什么意思
奉陪到底什么意思
career是什么意思
什么是双创概念
心绪的意思
band是什么意思
tooth是什么意思