小度生活
首页
美食营养
手工爱好
生活家居
返回
小度生活
首页
美食营养
游戏数码
手工爱好
生活家居
健康养生
运动户外
职场理财
情感交际
母婴教育
时尚美容
知识问答
生活知识
生活百科
搜索
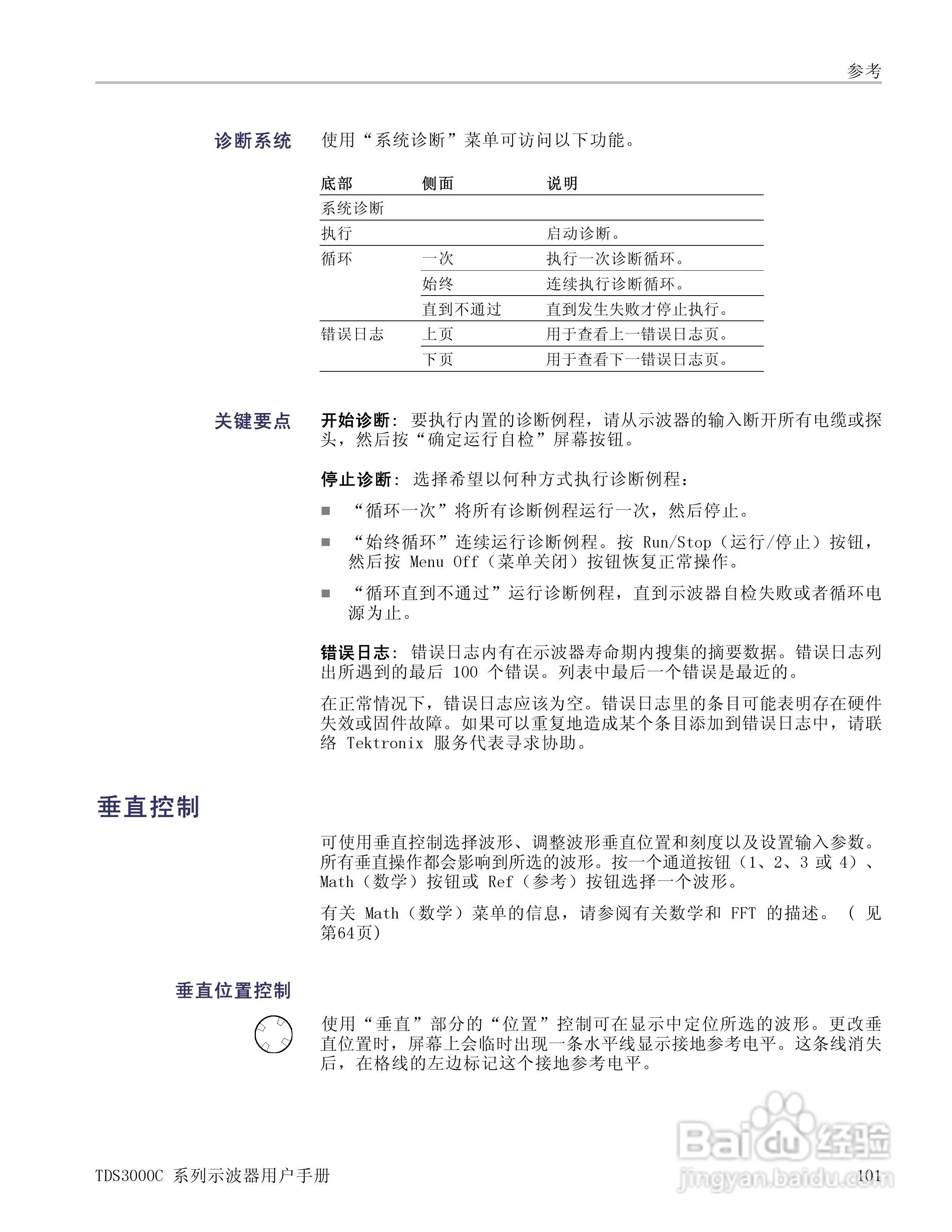
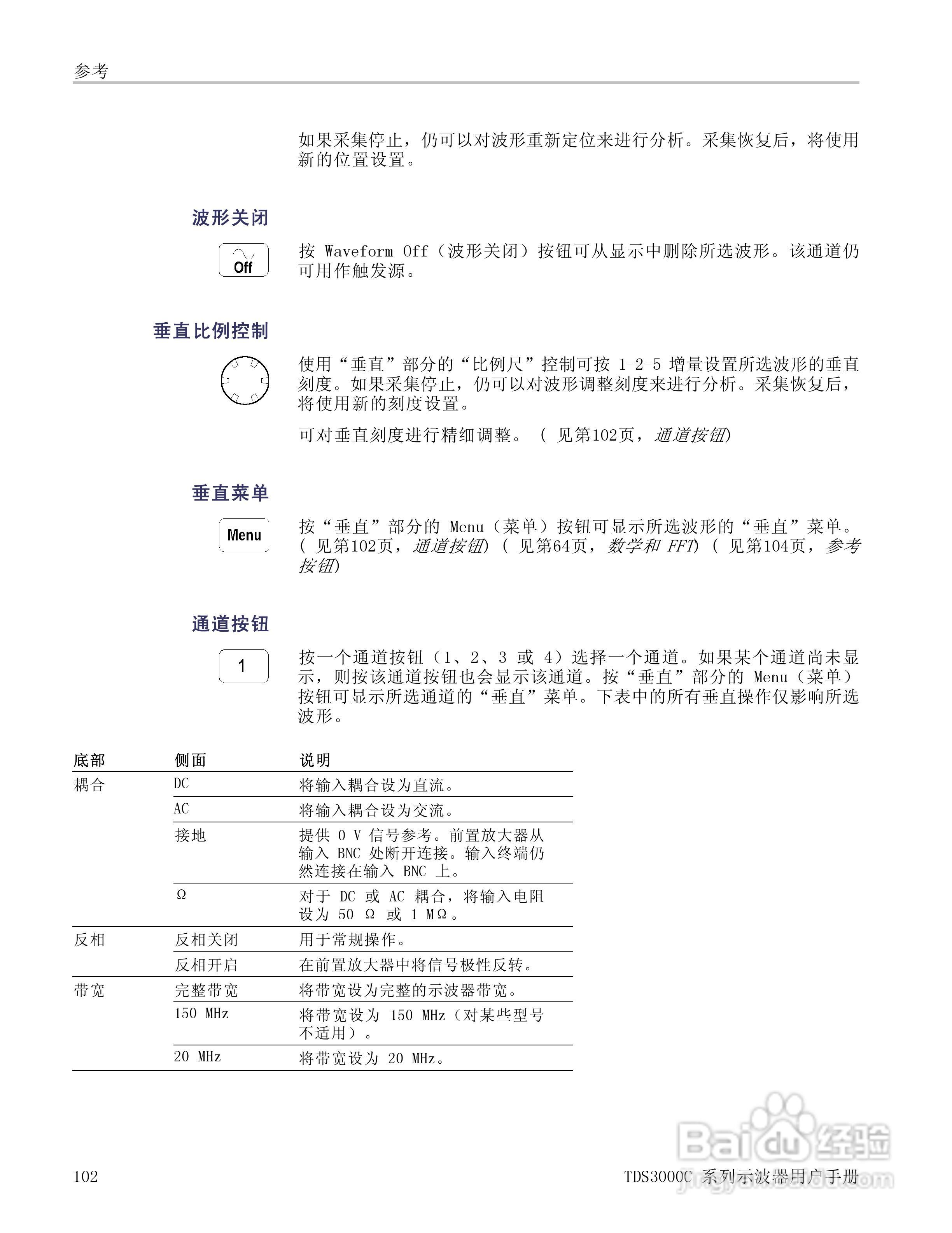
泰克TDS3054C数字荧光示波器用户手册:[13]
2026-05-04 23:45:26
本篇为《泰克TDS3054C数字荧光示波器用户手册》,主要介绍该产品的使用方法以及常见故障解决方案。
(共篇)
上一篇:
|
下一篇:
声明:
本网站引用、摘录或转载内容仅供网站访问者交流或参考,不代表本站立场,如存在版权或非法内容,请联系站长删除,联系邮箱:site.kefu@qq.com。
相关推荐
泰克TDS3054C数字荧光示波器用户手册:[11]
阅读量:87
泰克TDS3054C数字荧光示波器用户手册:[9]
阅读量:185
示波器快速入门使用指南
阅读量:144
示波器的使用方法介绍
阅读量:142
示波器如何捕捉装置上电时的波形
阅读量:120
猜你喜欢
ps怎么磨皮
绿豆粥怎么煮
头皮屑怎么去除
吕洗发水怎么样
仙人掌果怎么吃
社保申请书怎么写
住房公积金怎么取
怎么算利息
薛丁山怎么死的
打印机怎么双面打印
猜你喜欢
绿豆粥怎么煮
我的世界楼梯怎么做
尿潜血是怎么回事
甲状腺结节是怎么引起
双系统怎么删除一个
word怎么删除分页符
我的世界梯子怎么做
放假通知怎么写
英雄联盟怎么升级最快
榆树盆景怎么养