小度生活
首页
美食营养
手工爱好
生活家居
返回
小度生活
首页
美食营养
游戏数码
手工爱好
生活家居
健康养生
运动户外
职场理财
情感交际
母婴教育
时尚美容
知识问答
生活知识
搜索
七彩虹战旗C.A890FX X7 V14主板说明书:[2]
2026-01-14 04:00:31
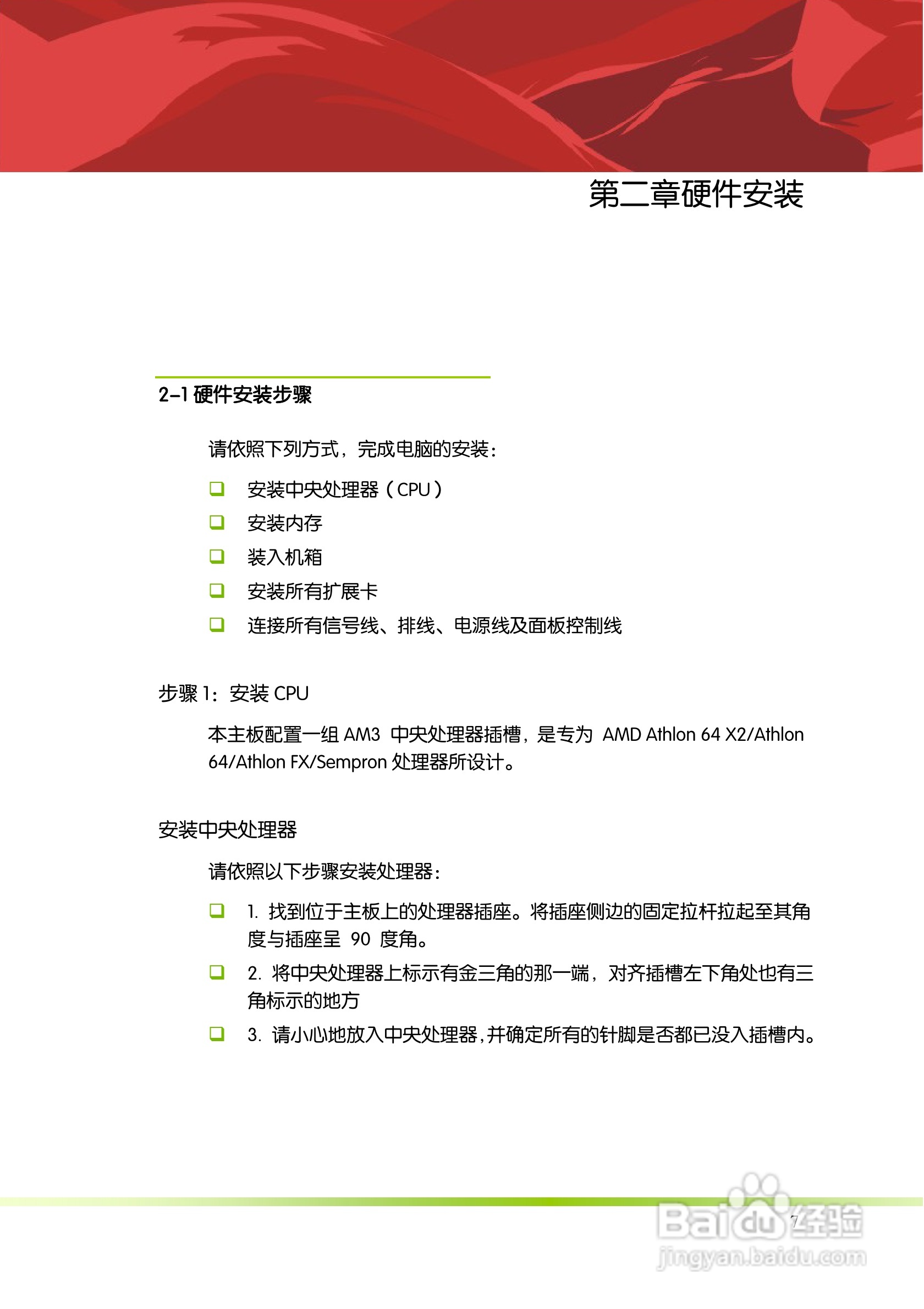
本篇为《七彩虹战旗C.A890FX X7 V14主板说明书》,主要介绍该产品的使用方法以及常见故障解决方案。
(共篇)
上一篇:
|
下一篇:
声明:
本网站引用、摘录或转载内容仅供网站访问者交流或参考,不代表本站立场,如存在版权或非法内容,请联系站长删除,联系邮箱:site.kefu@qq.com。
相关推荐
七彩虹战旗C.A890FX X7 V14主板说明书:[7]
阅读量:114
七彩虹战旗C.A890FX X7 V14主板说明书:[5]
阅读量:76
七彩虹战旗C.H55 X7 V21主板说明书:[2]
阅读量:20
七彩虹战旗C.H55 X7 V21主板说明书:[7]
阅读量:138
七彩虹战旗C.H55 X7 V21主板说明书:[1]
阅读量:142
猜你喜欢
faker是什么意思
begin是什么意思
肾结石的症状是什么
0.0是什么意思
zoom是什么意思
决堤什么意思
反甲是什么装备
修女是什么意思
pcb是什么意思
殖民地是什么意思
猜你喜欢
准生证什么时候办
属牛和什么属相最配
sun是什么意思
城投公司是做什么的
宿醉是什么意思
死刑缓期两年执行是什么意思
突然流鼻血是什么原因
资本公积是什么意思
梦见剪头发是什么意思
次第是什么意思