小度生活
首页
美食营养
手工爱好
生活家居
返回
小度生活
首页
美食营养
游戏数码
手工爱好
生活家居
健康养生
运动户外
职场理财
情感交际
母婴教育
时尚美容
知识问答
生活知识
生活百科
搜索
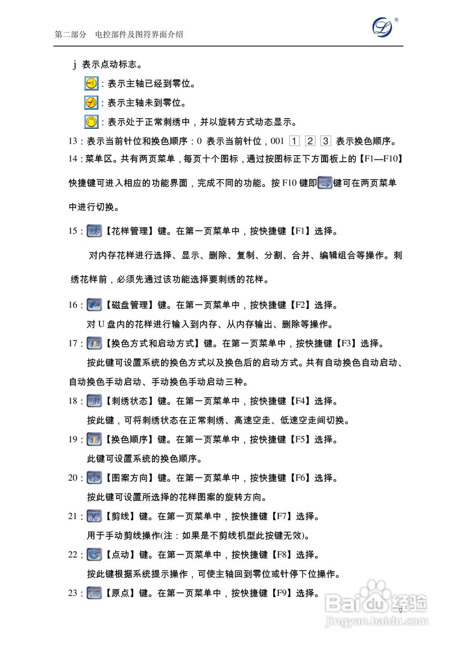
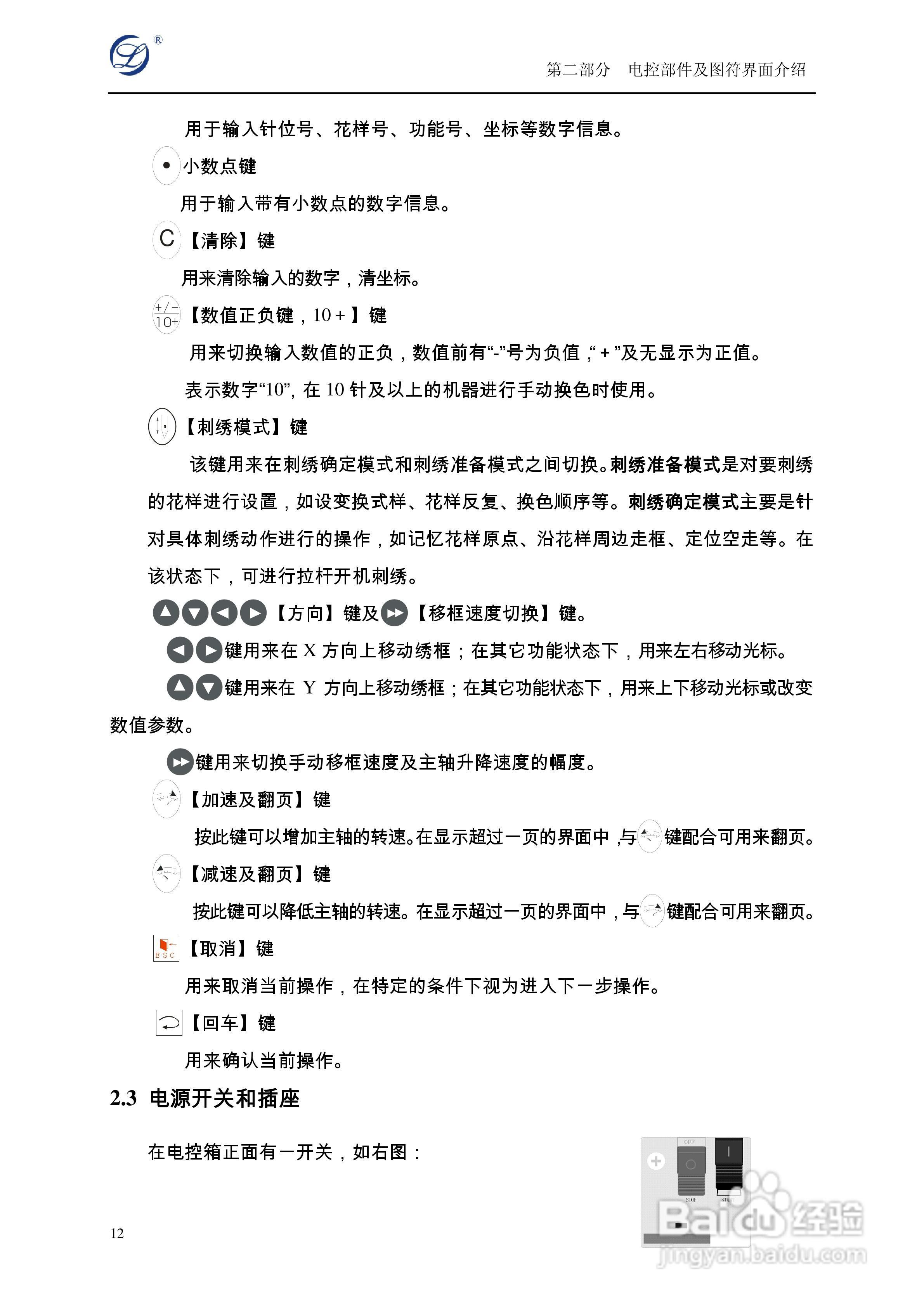
A19电脑刺绣机说明书:[2]
2026-04-02 05:26:38
本篇为《A19电脑刺绣机说明书》,主要介绍该产品的使用方法以及常见故障解决方案。
(共篇)
上一篇:
|
下一篇:
声明:
本网站引用、摘录或转载内容仅供网站访问者交流或参考,不代表本站立场,如存在版权或非法内容,请联系站长删除,联系邮箱:site.kefu@qq.com。
相关推荐
A19电脑刺绣机说明书:[1]
阅读量:153
A68电脑刺绣机说明书:[2]
阅读量:90
8085电脑刺绣机说明书:[4]
阅读量:168
8085电脑刺绣机说明书:[5]
阅读量:106
A68电脑刺绣机说明书:[1]
阅读量:64
猜你喜欢
清穿之低调生活
性激素六项是什么
倩碧淡斑精华怎么样
如何察言观色
风险投资如何投资
怎么样瘦咬肌
怎么去八达岭长城
nba2k怎么过人
10月15日是什么星座
极限的祭坛潘怎么打
猜你喜欢
如何提高客户满意度
武汉夜生活网
宝宝拉肚怎么办
牙龈出血是什么原因
生活废水
bi是什么意思
生活系男神
如何制定学习计划
学校生活作文
如何炖鸡汤