小度生活
首页
美食营养
手工爱好
生活家居
返回
小度生活
首页
美食营养
游戏数码
手工爱好
生活家居
健康养生
运动户外
职场理财
情感交际
母婴教育
时尚美容
知识问答
搜索
威科达VEC-VBR轮切专用伺服驱动器技术说明书:[3]
2025-11-19 07:08:33
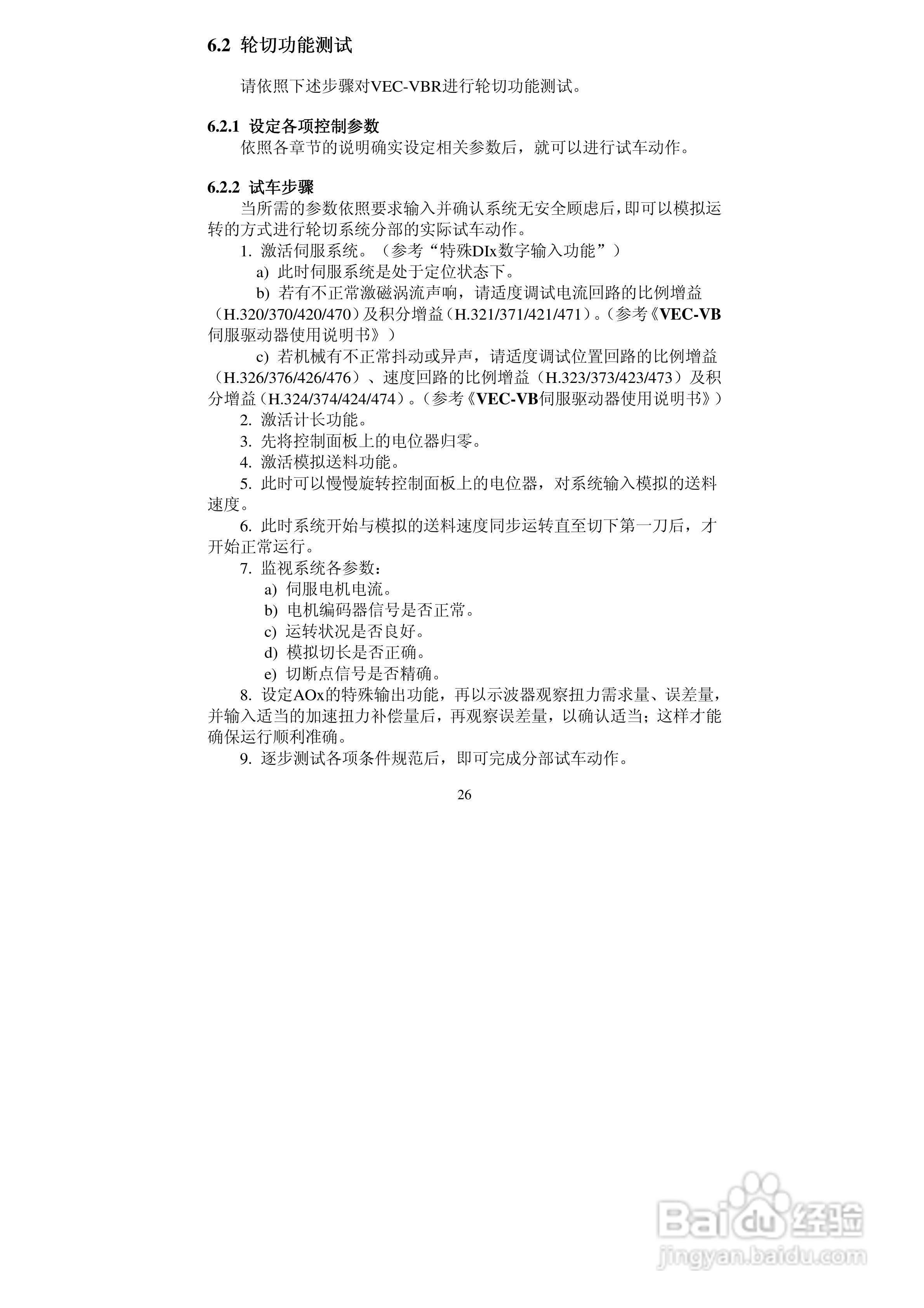
本篇为《威科达VEC-VBR轮切专用伺服驱动器技术说明书》,主要介绍该产品的使用方法以及常见故障解决方案。
(共篇)
上一篇:
声明:
本网站引用、摘录或转载内容仅供网站访问者交流或参考,不代表本站立场,如存在版权或非法内容,请联系站长删除,联系邮箱:site.kefu@qq.com。
相关推荐
威科达VEC-VBR轮切专用伺服驱动器技术说明书:[1]
阅读量:143
TAC交流伺服驱动器SDPLC系列说明书:[3]
阅读量:79
华中数控HVS-18D系列交流伺服驱动器使用说明书:[3]
阅读量:48
MOOG DS2000伺服驱动器说明书:[3]
阅读量:185
威科达V8系列变频器说明书:[6]
阅读量:30
猜你喜欢
现在什么电影好看
哺乳期感冒能吃什么药
言什么什么耳
小憩的意思
abc是什么意思
确权是什么意思
火麻茶的功效与作用
固若金汤的意思
玫瑰醋的功效与作用
什么叫肥皂剧
猜你喜欢
反刍是什么意思
裸辞是什么意思
什么是数位板
小产权房什么意思
羌笛何须怨杨柳春风不度玉门关的意思
定向生是什么意思啊
男生生日礼物送什么好
守株待兔的意思
秀外慧中什么意思
cloud是什么意思