小度生活
首页
美食营养
手工爱好
生活家居
返回
小度生活
首页
美食营养
游戏数码
手工爱好
生活家居
健康养生
运动户外
职场理财
情感交际
母婴教育
时尚美容
知识问答
生活知识
搜索
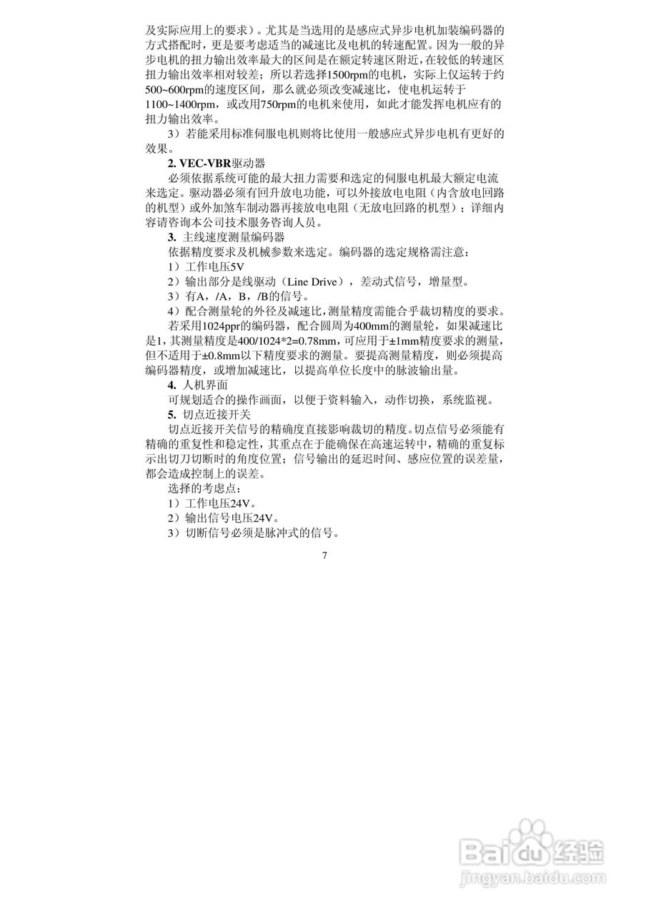
威科达VEC-VBR轮切专用伺服驱动器技术说明书:[1]
2026-02-25 12:14:23
本篇为《威科达VEC-VBR轮切专用伺服驱动器技术说明书》,主要介绍该产品的使用方法以及常见故障解决方案。
(共篇)
下一篇:
声明:
本网站引用、摘录或转载内容仅供网站访问者交流或参考,不代表本站立场,如存在版权或非法内容,请联系站长删除,联系邮箱:site.kefu@qq.com。
相关推荐
使用DevCon.exe批量删除隧道适配器
阅读量:58
域服务器如何强制锁定客户端IE主页?
阅读量:134
如何加快电脑启动速度
阅读量:58
wincc flexible混合液体之添加配方
阅读量:87
Win7系统怎么清理注册表残留?
阅读量:111
猜你喜欢
怎么补办身份证
喉咙发炎怎么办
成人高考怎么报名
卷轴怎么画
孕妇血糖高怎么办
欧普开关插座怎么样
已注册防沉迷怎么解除
ppt超链接怎么做
腔梗是怎么回事
绿化率怎么算
猜你喜欢
贝聿铭怎么读聿
怎么包包子
微信视频号怎么开通
medicine怎么读
头发硬怎么变软
小孩反复发烧怎么办
苹果手机卡怎么办
人均可支配收入怎么算
epub怎么打开
卸妆油怎么用