小度生活
首页
美食营养
手工爱好
生活家居
返回
小度生活
首页
美食营养
游戏数码
手工爱好
生活家居
健康养生
运动户外
职场理财
情感交际
母婴教育
时尚美容
知识问答
生活知识
生活百科
搜索
索尼DSR-PD198P数码摄像机使用说明书:[9]
2026-03-23 14:42:59
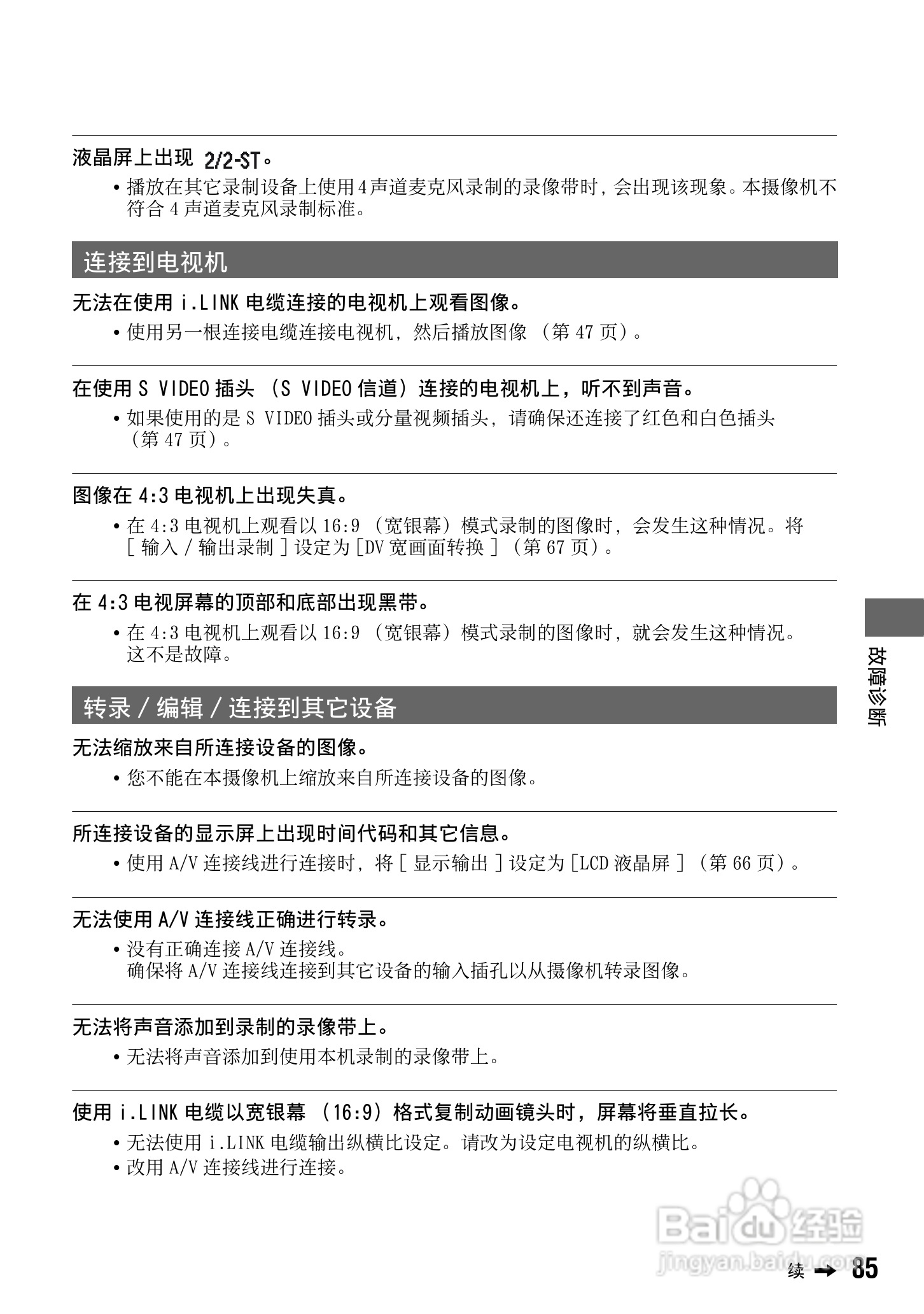
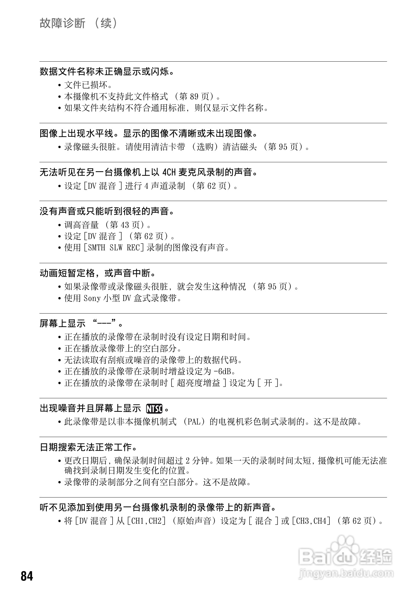
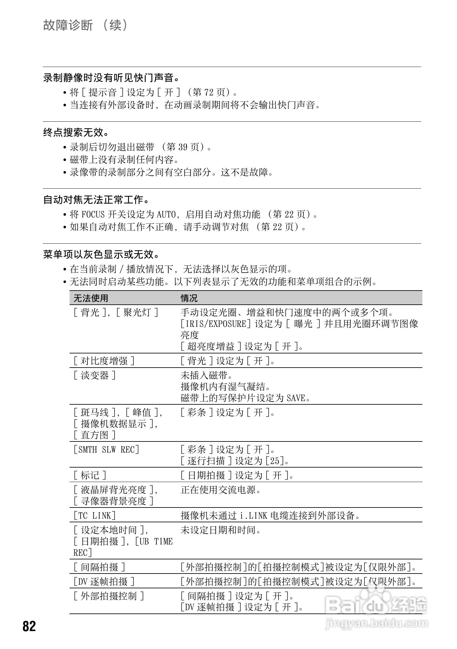
本篇为《索尼DSR-PD198P数码摄像机使用说明书》,主要介绍该产品的使用方法以及常见故障解决方案。
(共篇)
上一篇:
|
下一篇:
声明:
本网站引用、摘录或转载内容仅供网站访问者交流或参考,不代表本站立场,如存在版权或非法内容,请联系站长删除,联系邮箱:site.kefu@qq.com。
相关推荐
索尼DSR-PD198P数码摄像机使用说明书:[8]
阅读量:167
索尼DSR-PD198P数码摄像机使用说明书:[7]
阅读量:192
索尼HXR-NX5C数码摄像机使用说明书:[9]
阅读量:43
索尼SLT-A65数码摄像机使用说明书:[9]
阅读量:101
索尼a7r2视频拍摄如何设置
阅读量:122
猜你喜欢
怎么去辛特兰
孕妇可以吃什么零食
纹身可以去掉么
怎么系统重装
中华文化的特点
丽江旅游
多少岁可以考驾照
五指山旅游攻略
蓝牙耳机怎么听歌
声音沙哑怎么治疗
猜你喜欢
脚底板长水泡很痒是怎么回事
西藏旅游线路
伊思蜗牛水乳怎么样
来月经可以吃巧克力吗
孕妇可以吃韭菜吗
坐火车可以带酒吗
德玛西亚之力怎么玩
碳素笔怎么洗掉
蓬莱阁游玩攻略
南宁旅游攻略