小度生活
首页
美食营养
手工爱好
生活家居
返回
小度生活
首页
美食营养
游戏数码
手工爱好
生活家居
健康养生
运动户外
职场理财
情感交际
母婴教育
时尚美容
知识问答
生活知识
生活百科
搜索
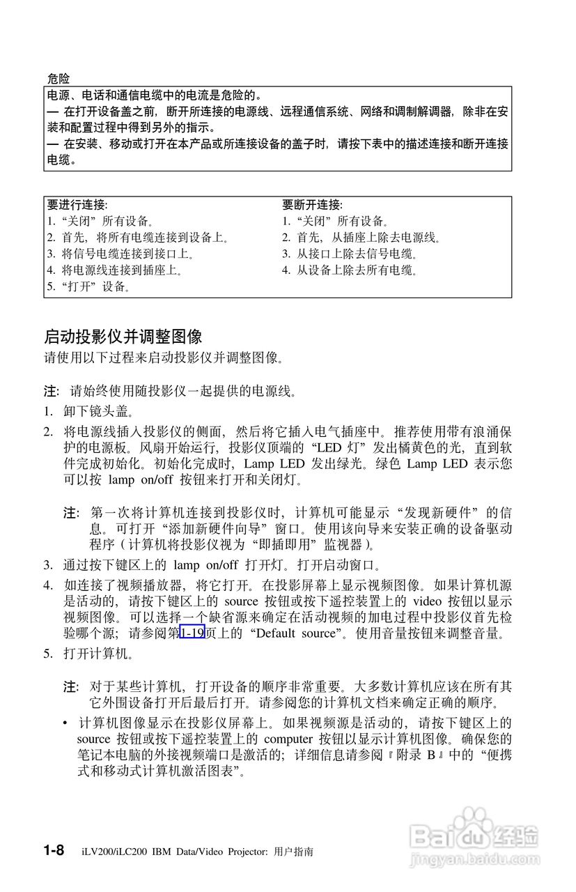
IBM iLV200投影机说明书:[2]
2026-05-23 04:26:39
本篇为《IBM iLV200投影机说明书》,主要介绍该产品的使用方法以及常见故障解决方案。
(共篇)
上一篇:
|
下一篇:
声明:
本网站引用、摘录或转载内容仅供网站访问者交流或参考,不代表本站立场,如存在版权或非法内容,请联系站长删除,联系邮箱:site.kefu@qq.com。
相关推荐
IBM iLV200投影机说明书:[3]
阅读量:104
IBM iLV200投影机说明书:[5]
阅读量:158
IBM iL1210投影机说明书:[2]
阅读量:65
IBM E400投影机说明书:[2]
阅读量:30
IBM iL2220投影机说明书:[2]
阅读量:159
猜你喜欢
彬彬有礼的意思
仪式感意思是什么
只羡鸳鸯不羡仙什么意思
得意扬扬的意思
沙发背景墙挂什么画好
theory什么意思
阈值是什么意思
吸氧机的作用
平仄是什么意思
什么牌子的护肤品好
猜你喜欢
释怀是什么意思
怀孕一个月什么症状
闲适的意思
欧巴桑是什么意思
母亲节送妈妈什么花
老鼠讨厌什么味道
艾蒿的功效与作用
卧薪尝胆的意思
excel是什么意思
井然有序的意思