小度生活
首页
美食营养
手工爱好
生活家居
返回
小度生活
首页
美食营养
游戏数码
手工爱好
生活家居
健康养生
运动户外
职场理财
情感交际
母婴教育
时尚美容
知识问答
生活知识
生活百科
搜索
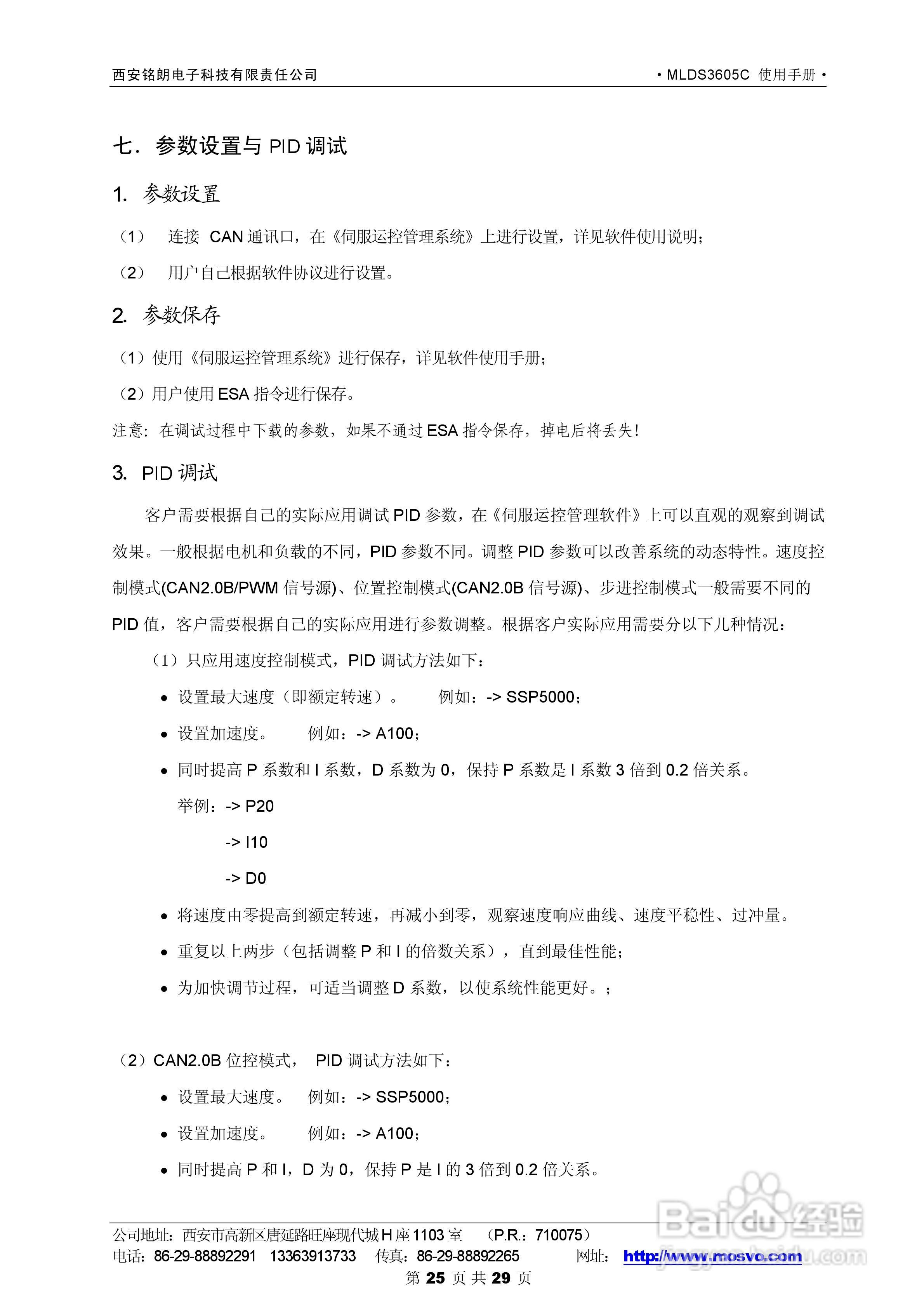
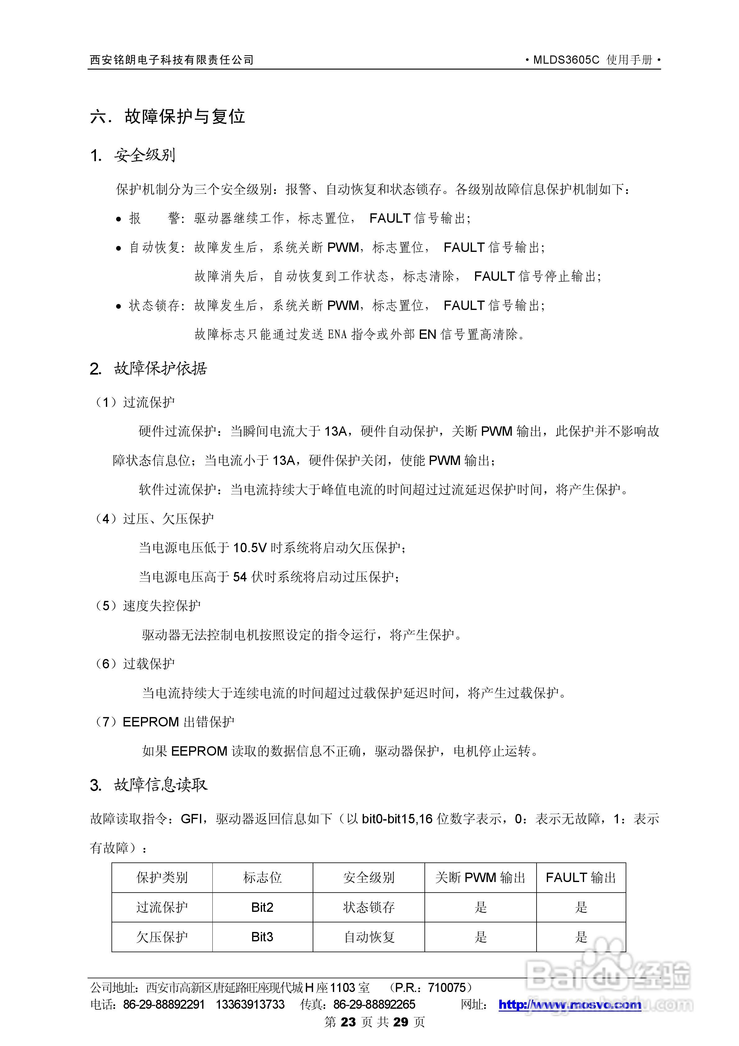
铭朗科技MLDS3605C直流伺服驱动器说明书:[3]
2026-03-29 10:01:58
本篇为《铭朗科技MLDS3605C直流伺服驱动器说明书》,主要介绍该产品的使用方法以及常见故障解决方案。
(共篇)
上一篇:
声明:
本网站引用、摘录或转载内容仅供网站访问者交流或参考,不代表本站立场,如存在版权或非法内容,请联系站长删除,联系邮箱:site.kefu@qq.com。
相关推荐
铭朗科技MLDS3605A直流伺服驱动器说明书:[2]
阅读量:176
铭朗科技MLDS2410直流伺服驱动器说明书:[3]
阅读量:43
铭朗科技MLDS2402直流伺服驱动器说明书:[3]
阅读量:104
铭朗科技MLDS2402直流伺服驱动器说明书:[1]
阅读量:76
铭朗科技MLDS2402直流伺服驱动器说明书:[2]
阅读量:134
猜你喜欢
卧槽是什么意思
麻风病是什么
糟糠之妻是什么意思
什么是网关
语重心长是什么意思
什么是211大学
s标志是什么车
8月4日是什么节日
qaq什么意思
93年属鸡的是什么命
猜你喜欢
过期药品属于什么垃圾
知无不言是什么意思
我最亲爱的你过得怎么样是什么歌
什么是失眠
眼睛浮肿是什么原因
失眠是什么
朝三暮四是什么生肖
cd-rom是什么
十月初十是什么星座
宁缺毋滥什么意思