小度生活
首页
美食营养
手工爱好
生活家居
返回
小度生活
首页
美食营养
游戏数码
手工爱好
生活家居
健康养生
运动户外
职场理财
情感交际
母婴教育
时尚美容
知识问答
生活知识
搜索
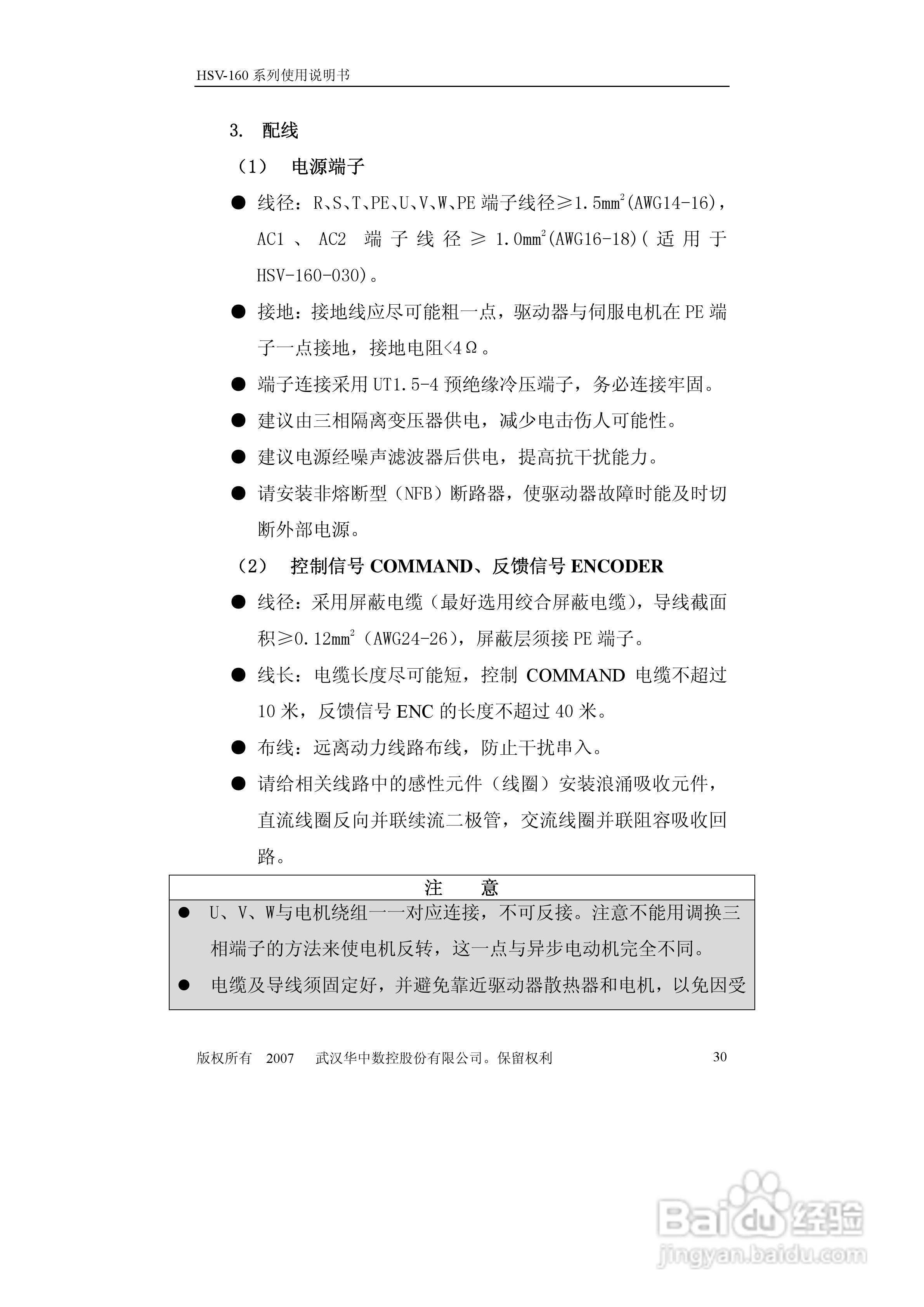
HSV-160系列全数字交流伺服驱动单元使用说明书:[4]
2025-11-08 19:58:02
本篇为《HSV-160系列全数字交流伺服驱动单元使用说明书》,主要介绍该产品的使用方法以及常见故障解决方案。
(共篇)
上一篇:
|
下一篇:
声明:
本网站引用、摘录或转载内容仅供网站访问者交流或参考,不代表本站立场,如存在版权或非法内容,请联系站长删除,联系邮箱:site.kefu@qq.com。
相关推荐
HSV-160系列全数字交流伺服驱动单元使用说明书:[5]
阅读量:128
HSV-160B+系列全数字交流伺服驱动单元使用说明书:[10]
阅读量:155
HSV-20D系列全数字交流伺服驱动单元使用说明书:[1]
阅读量:54
使用说明书封面怎么做
阅读量:185
使用说明书wf2651使用指南
阅读量:76
猜你喜欢
前列腺液是什么
高程是什么意思
奇数是什么意思
什么是事业单位
鸡胗是鸡的什么部位
rope是什么意思
通信行程卡是什么
跳蛋是什么
1月是什么星座
什么是红颜知己
猜你喜欢
掩耳盗铃告诉我们什么道理
于是爱恨交错人消瘦是什么歌
mil是什么单位
什么是编程
什么事
vegetables是什么意思
三个土念什么
结节是什么
流连忘返什么意思
己所不欲勿施于人是什么意思