小度生活
首页
美食营养
手工爱好
生活家居
返回
小度生活
首页
美食营养
游戏数码
手工爱好
生活家居
健康养生
运动户外
职场理财
情感交际
母婴教育
时尚美容
知识问答
生活知识
搜索
七彩虹:逸彩250-GD3 冰封骑士3F 512M N10说明书:[4]
2025-12-30 22:53:59
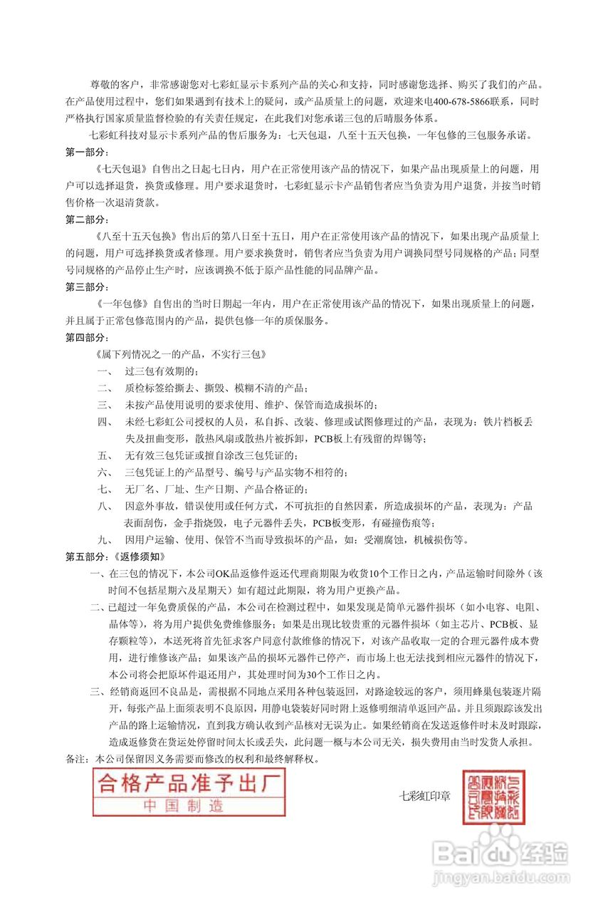
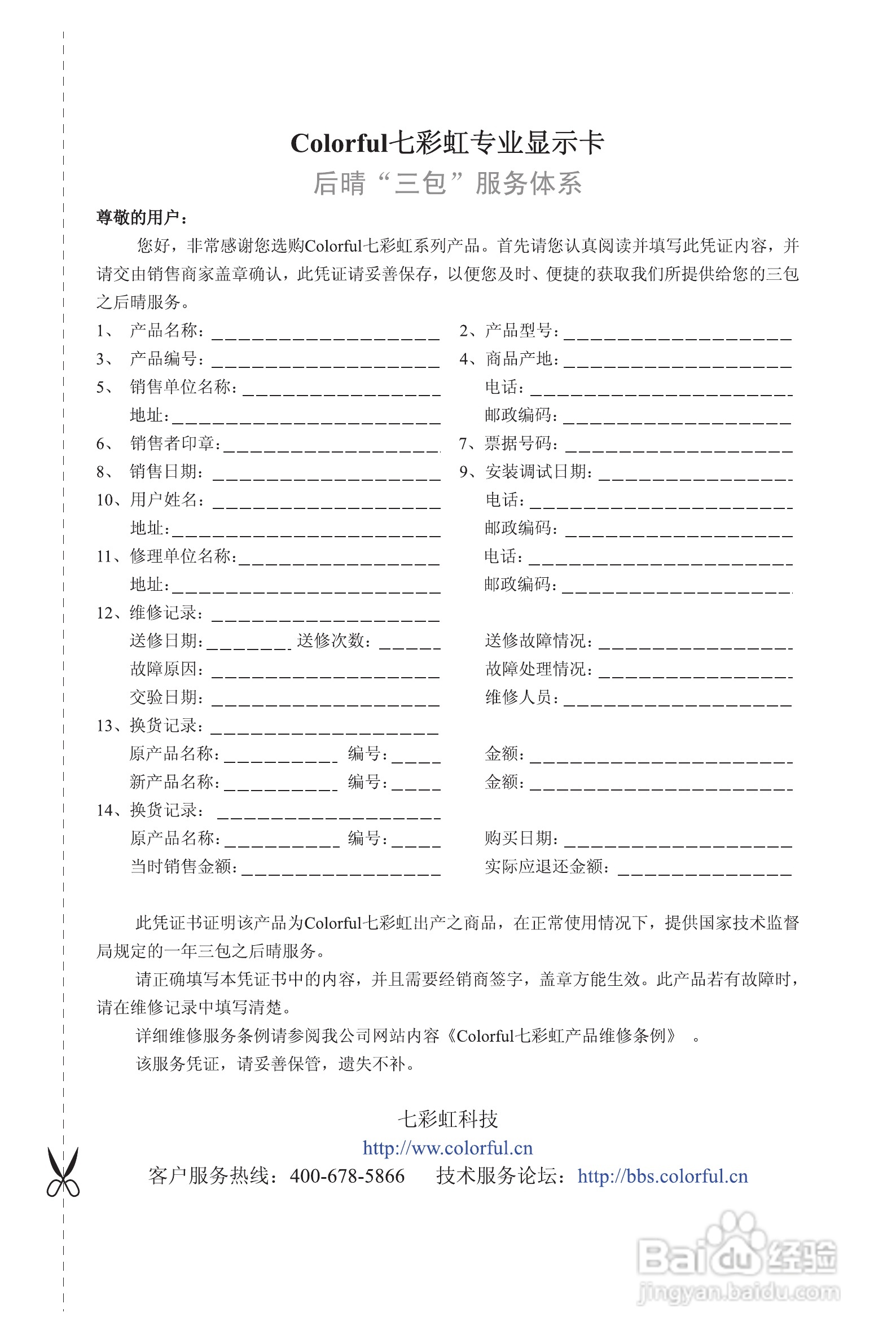
本篇为《七彩虹:逸彩250-GD3 冰封骑士3F 512M N10说明书》,主要介绍该产品的使用方法以及常见故障解决方案。
(共篇)
上一篇:
声明:
本网站引用、摘录或转载内容仅供网站访问者交流或参考,不代表本站立场,如存在版权或非法内容,请联系站长删除,联系邮箱:site.kefu@qq.com。
相关推荐
七彩虹:逸彩250-GD3 冰封骑士3F 512M N10说明书:[3]
阅读量:79
七彩虹:逸彩250-GD3 冰封骑士3F 512M M10说明书:[4]
阅读量:184
七彩虹:逸彩250-GD3 冰封骑士3F 512M M10说明书:[1]
阅读量:72
七彩虹:逸彩250-GD3 冰封骑士3F 512M F10 H说明书:[2]
阅读量:158
七彩虹b150刷bios教程
阅读量:32
猜你喜欢
气血亏虚怎么调理
山药怎么做好吃又简单
绣球花怎么养
怎么算油耗
邦顿手表怎么样
打印机显示脱机怎么办
牛皮怎么治
怎么补救没发起来的面
鼻子毛孔粗大怎么办
excel求和怎么操作
猜你喜欢
妲怎么读
小笼包怎么做
崖柏手串怎么盘
金牌橱柜怎么样
怎么找女朋友
steam怎么退款
西兰花怎么洗
怎么看手机型号
魔芋豆腐怎么做好吃
怎么查微信聊天记录