小度生活
首页
美食营养
手工爱好
生活家居
返回
小度生活
首页
美食营养
游戏数码
手工爱好
生活家居
健康养生
运动户外
职场理财
情感交际
母婴教育
时尚美容
知识问答
生活知识
生活百科
搜索
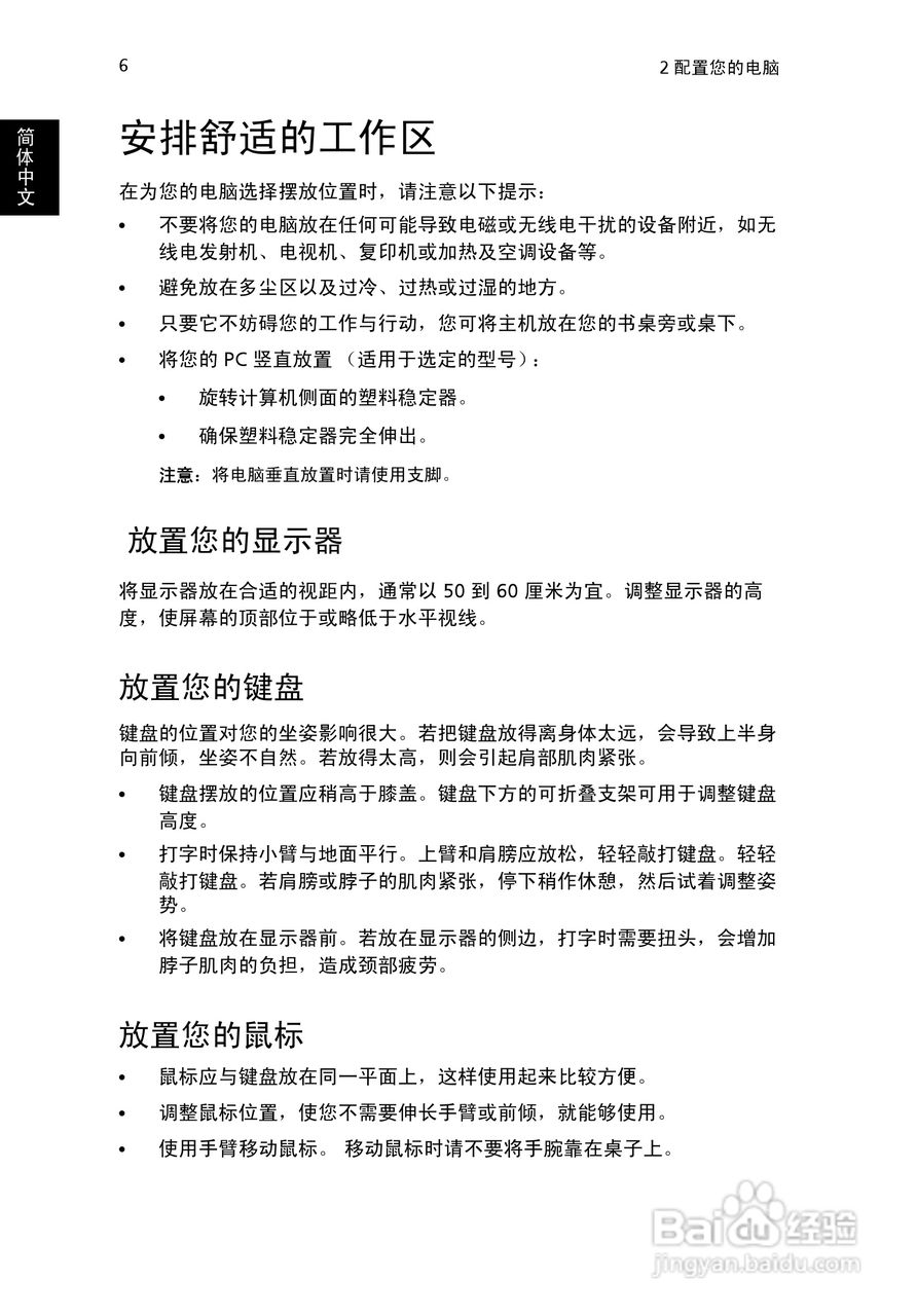
ACER宏基Veriton N281G计算机说明书:[2]
2026-04-03 02:06:34
本篇为《ACER宏基Veriton N281G计算机说明书》,主要介绍该产品的使用方法以及常见故障解决方案。
(共篇)
上一篇:
|
下一篇:
声明:
本网站引用、摘录或转载内容仅供网站访问者交流或参考,不代表本站立场,如存在版权或非法内容,请联系站长删除,联系邮箱:site.kefu@qq.com。
相关推荐
ACER宏基Veriton M410计算机说明书:[2]
阅读量:110
ACER宏基Veriton L4610计算机说明书:[2]
阅读量:149
ACER宏基Veriton M680计算机说明书:[2]
阅读量:51
ACER宏基Veriton L6610G计算机说明书:[2]
阅读量:169
ACER宏基Veriton M498G计算机说明书:[2]
阅读量:109
猜你喜欢
挚爱是什么意思
什么是奥数
administrator是什么意思
ptsd是什么意思
监视居住是什么意思
破屋是什么意思
出冷汗是什么原因
补办房产证需要什么手续
咚咚锵我的天灵灵是什么歌
万事顺遂是什么意思
猜你喜欢
dtu是什么
start什么意思
刷机是什么意思
爱迪生发明了什么
湖南湖北以什么湖为界
法兰是什么
什么是单反相机
亦是什么意思
boot是什么意思
武则天属什么生肖