小度生活
首页
美食营养
手工爱好
生活家居
返回
小度生活
首页
美食营养
游戏数码
手工爱好
生活家居
健康养生
运动户外
职场理财
情感交际
母婴教育
时尚美容
知识问答
生活知识
生活百科
搜索
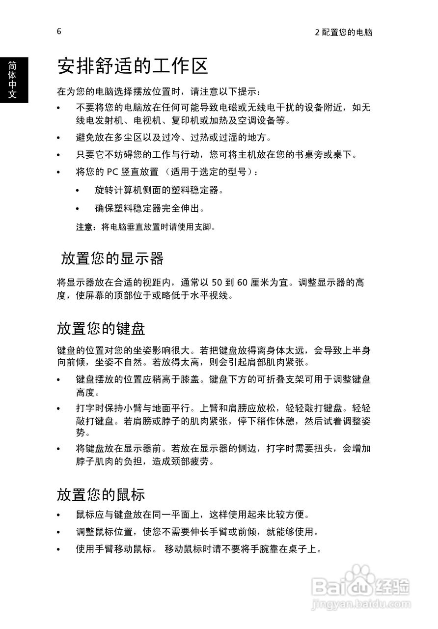
ACER宏基Veriton L4610计算机说明书:[2]
2026-03-25 19:22:23
本篇为《ACER宏基Veriton L4610计算机说明书》,主要介绍该产品的使用方法以及常见故障解决方案。
(共篇)
上一篇:
|
下一篇:
声明:
本网站引用、摘录或转载内容仅供网站访问者交流或参考,不代表本站立场,如存在版权或非法内容,请联系站长删除,联系邮箱:site.kefu@qq.com。
相关推荐
ACER宏基Veriton L4610计算机说明书:[1]
阅读量:194
ACER宏基Veriton L480G计算机说明书:[2]
阅读量:35
ACER宏基Veriton M421计算机说明书:[2]
阅读量:32
ACER宏基Veriton L410G计算机说明书:[2]
阅读量:167
ACER宏基Veriton M275计算机说明书:[2]
阅读量:38
猜你喜欢
不毛之地什么意思
佛系是什么意思
桑葚子的功效与作用
滚犊子是什么意思
typical什么意思
有什么好用的浏览器
什么是难产
prc是什么意思
野木瓜的功效与作用
theory什么意思
猜你喜欢
供认不讳什么意思
plus是什么意思
合谷的准确位置图和作用
野木瓜的功效与作用
老人生日送什么
什么的铜钟
bag是什么意思
moment是什么意思
mv是什么意思
跑马是什么意思