小度生活
首页
美食营养
手工爱好
生活家居
返回
小度生活
首页
美食营养
游戏数码
手工爱好
生活家居
健康养生
运动户外
职场理财
情感交际
母婴教育
时尚美容
知识问答
生活知识
生活百科
搜索
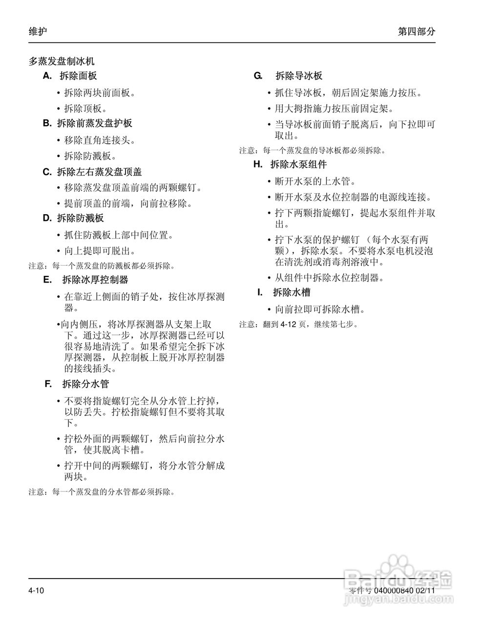
Manitowoc万利多SY0605W制冰机说明书:[5]
2026-03-29 03:58:23
(共篇)
上一篇:
|
下一篇:
声明:
本网站引用、摘录或转载内容仅供网站访问者交流或参考,不代表本站立场,如存在版权或非法内容,请联系站长删除,联系邮箱:site.kefu@qq.com。
相关推荐
Manitowoc万利多SY0605W制冰机说明书:[6]
阅读量:23
Manitowoc万利多SY0505W制冰机说明书:[5]
阅读量:64
Manitowoc万利多SY3305W制冰机说明书:[5]
阅读量:189
制冰机制冰慢怎么调节
阅读量:162
制冰机不脱冰怎么处理
阅读量:119
猜你喜欢
三尾狐哪里多
qq扫一扫在哪里
万家乐抽油烟机怎么样
如何打领带
美国旅游线路
电脑物理地址怎么查
宝宝嘴角烂了怎么办
葛根泡水喝的七大功效
如何注册苹果id账号
不俗气祝新婚的朋友圈
猜你喜欢
1分钟前刚刚哪里发生了地震
爱慕内衣怎么样
如何查电脑配置
怎么设置文件夹加密
如何做账
晚安的说说 朋友圈
移动积分怎么算
上海杉达学院怎么样
电脑防火墙在哪里设置
怎么发私信