小度生活
首页
美食营养
手工爱好
生活家居
返回
小度生活
首页
美食营养
游戏数码
手工爱好
生活家居
健康养生
运动户外
职场理财
情感交际
母婴教育
时尚美容
知识问答
生活知识
生活百科
搜索
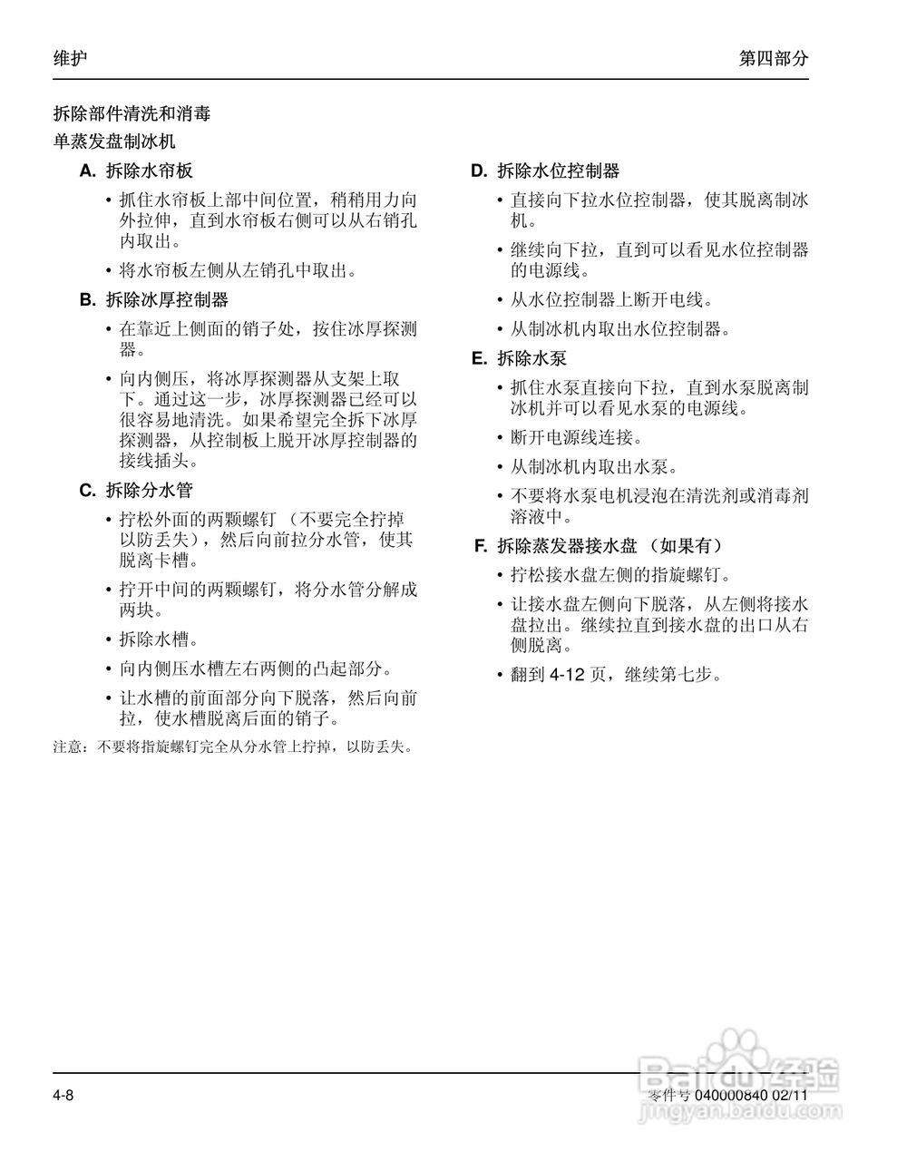
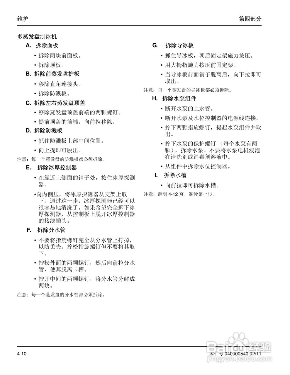
Manitowoc万利多SY3305W制冰机说明书:[5]
2026-03-27 16:09:49
(共篇)
上一篇:
|
下一篇:
声明:
本网站引用、摘录或转载内容仅供网站访问者交流或参考,不代表本站立场,如存在版权或非法内容,请联系站长删除,联系邮箱:site.kefu@qq.com。
相关推荐
Manitowoc万利多SY3305WHP制冰机说明书:[5]
阅读量:27
Manitowoc万利多SY3305W制冰机说明书:[1]
阅读量:171
Manitowoc万利多SY3305W制冰机说明书:[3]
阅读量:154
Manitowoc万利多SY1805W制冰机说明书:[5]
阅读量:85
制冰机制冰慢怎么调节
阅读量:184
猜你喜欢
uv镜的作用
海藻面膜的作用
领结婚证需要什么手续
什么是三通一平
椰子汁什么味道
什么是客家
整流器的作用
祸不单行的意思
rest是什么意思
restore什么意思
猜你喜欢
什么牌子的消毒柜好
开奶茶店需要什么设备
人工牛黄甲硝唑胶囊的作用
如你所愿什么意思
鸡蛋壳有什么用
什么是碱性食品
cqy什么意思
督脉的作用
但愿人长久千里共婵娟的意思
优思明的作用