小度生活
首页
美食营养
手工爱好
生活家居
返回
小度生活
首页
美食营养
游戏数码
手工爱好
生活家居
健康养生
运动户外
职场理财
情感交际
母婴教育
时尚美容
知识问答
生活知识
搜索
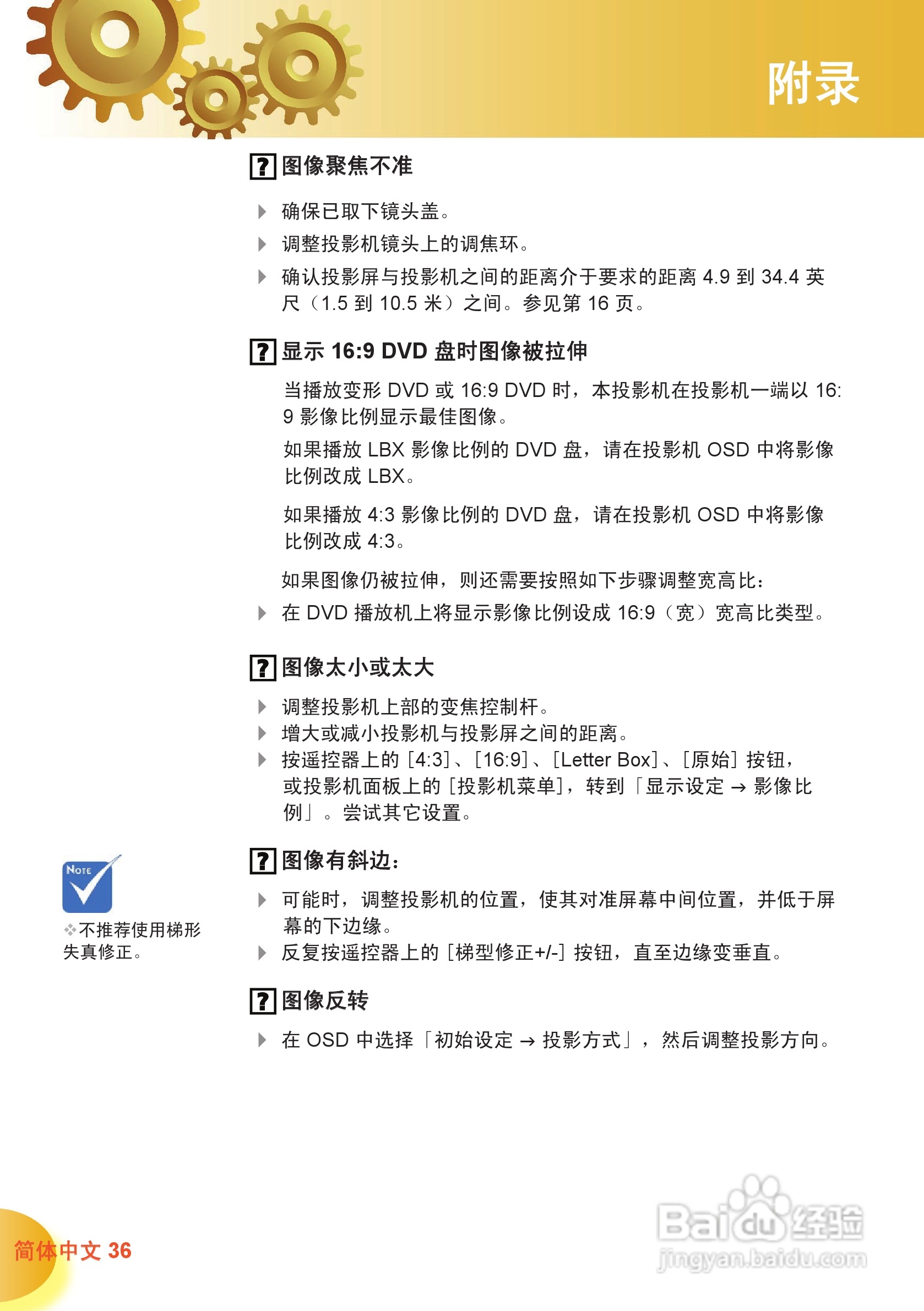
奥图码 HD70投影机说明书:[4]
2025-10-13 16:23:27
本篇为《奥图码 HD70投影机说明书》,主要介绍该产品的使用方法以及常见故障解决方案。
(共篇)
上一篇:
|
下一篇:
声明:
本网站引用、摘录或转载内容仅供网站访问者交流或参考,不代表本站立场,如存在版权或非法内容,请联系站长删除,联系邮箱:site.kefu@qq.com。
相关推荐
奥图码 HD75投影机说明书:[4]
阅读量:138
奥图码 HD70投影机说明书:[2]
阅读量:134
奥图码 HD80投影机说明书:[4]
阅读量:82
奥图码 HD71S投影机说明书:[4]
阅读量:73
投影机怎样连接使用
阅读量:84
猜你喜欢
水利基金计入什么科目
doll是什么意思中文
fl是什么意思
有条不紊的意思
和面机什么牌子好
什么事天不知地知你不知我知
forever是什么意思
国三车什么时候淘汰
海市蜃楼是什么意思
什么是速卖通
猜你喜欢
西皮是什么意思
heart是什么意思
容重是什么意思
行色匆匆的意思
星期狗是什么意思
元勋的意思
启蒙的意思
痤疮什么症状
客座教授是什么意思
拔火罐要注意什么