小度生活
首页
美食营养
手工爱好
生活家居
返回
小度生活
首页
美食营养
游戏数码
手工爱好
生活家居
健康养生
运动户外
职场理财
情感交际
母婴教育
时尚美容
知识问答
生活知识
生活百科
搜索
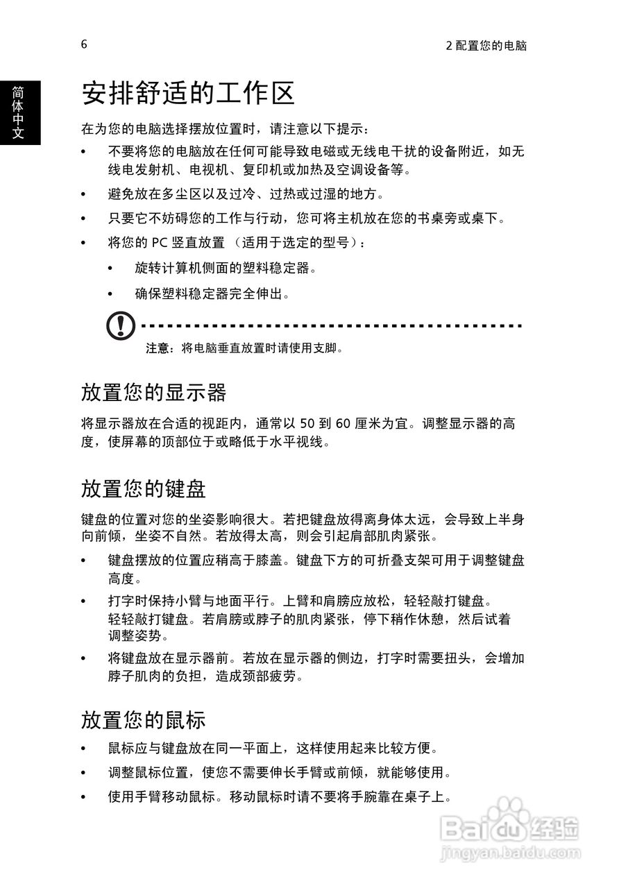
ACER宏基Veriton Z4610G计算机说明书:[2]
2026-05-11 22:16:25
本篇为《ACER宏基Veriton Z4610G计算机说明书》,主要介绍该产品的使用方法以及常见故障解决方案。
(共篇)
上一篇:
|
下一篇:
声明:
本网站引用、摘录或转载内容仅供网站访问者交流或参考,不代表本站立场,如存在版权或非法内容,请联系站长删除,联系邮箱:site.kefu@qq.com。
相关推荐
ACER宏基Veriton M4610G计算机说明书:[2]
阅读量:68
ACER宏基Veriton 7600G计算机说明书:[2]
阅读量:115
ACER宏基Veriton M410计算机说明书:[2]
阅读量:98
ACER宏基Veriton N281G计算机说明书:[2]
阅读量:98
ACER宏基Veriton 7600G计算机说明书:[1]
阅读量:159
猜你喜欢
淘宝怎么关闭店铺
怀孕孕酮低怎么办
经常头痛是怎么回事
素野护肤品怎么样
抑郁怎么办
新生儿便秘怎么办
我怎么就火了呢
奖状怎么画
飞机是怎么飞起来的
上引号下引号怎么打
猜你喜欢
药流后怎么判断流干净
拳皇97怎么爆气
舌头溃疡怎么办
凯文怎么了
应交税费怎么算
怎么看五线谱
安佳牛奶怎么样
声调怎么打
怎么去掉旧伤疤
叉子用英语怎么说