小度生活
首页
美食营养
手工爱好
生活家居
返回
小度生活
首页
美食营养
游戏数码
手工爱好
生活家居
健康养生
运动户外
职场理财
情感交际
母婴教育
时尚美容
搜索
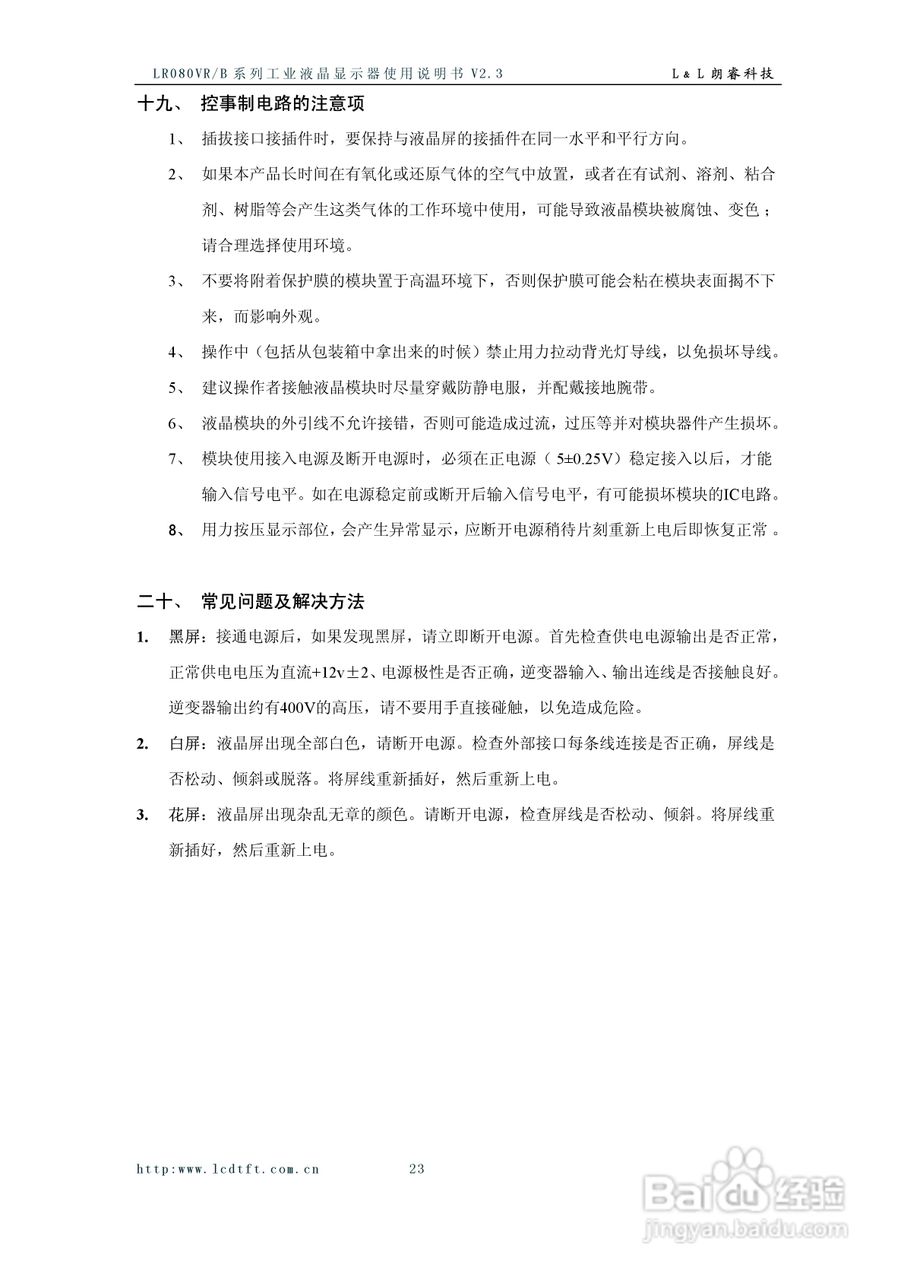
LR080VR/B系列彩色液晶显示器使用说明书:[3]
2025-10-19 22:46:25
(共篇)
上一篇:
声明:
本网站引用、摘录或转载内容仅供网站访问者交流或参考,不代表本站立场,如存在版权或非法内容,请联系站长删除,联系邮箱:site.kefu@qq.com。
相关推荐
新版EZ伊泽瑞尔ADC如何出装?
阅读量:126
侠诺QVM100路由器使用说明书:[9]
阅读量:51
PSM691U电动机差动综合保护装置说明书:[7]
阅读量:184
LEGO 乐高 10218 宠物店开箱晒单开箱测评
阅读量:97
LR080VR/B系列彩色液晶显示器使用说明书:[1]
阅读量:21
猜你喜欢
什么仗人势
花名册是什么意思
什么睫毛膏好用
刹车油什么牌子好
黑玛咖的功效与作用
健身喝什么饮料
信仰是什么意思
gp是什么意思
鹏程万里的意思
erp系统是什么意思啊
猜你喜欢
僭越的意思是什么
二月春风似剪刀的似是什么意思
初心是什么意思
bag是什么意思
commitment什么意思
纳采是什么意思
李咏什么癌
嗤之以鼻是什么意思
鼻祖是什么意思
安宫牛黄丸的作用