小度生活
首页
美食营养
手工爱好
生活家居
返回
小度生活
首页
美食营养
游戏数码
手工爱好
生活家居
健康养生
运动户外
职场理财
情感交际
母婴教育
时尚美容
知识问答
生活知识
生活百科
搜索
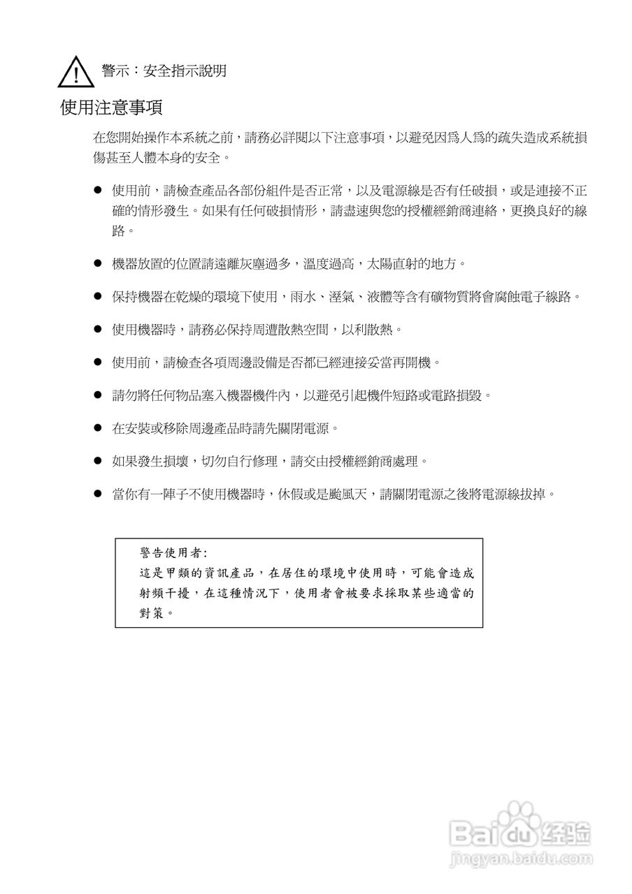
TSC TTP-244ME Plus系列条码打印机使用说明:[5]
2026-03-28 15:52:15
本篇为《TSC TTP-244ME Plus系列条码打印机使用说明》,主要介绍该产品的使用方法以及常见故障解决方案。
(共篇)
上一篇:
声明:
本网站引用、摘录或转载内容仅供网站访问者交流或参考,不代表本站立场,如存在版权或非法内容,请联系站长删除,联系邮箱:site.kefu@qq.com。
相关推荐
声宝SR-476QV型冰箱说明书
阅读量:109
V2109系列快球控制器说明书
阅读量:52
将wlua打包成exe
阅读量:107
Magnescale比较器机组LZ71-KR使用说明书:[4]
阅读量:25
金田JTE200变频器说明书:[6]
阅读量:196
猜你喜欢
蚂蚁金服是干什么的
下家是什么意思
lgbt是什么意思啊
卯是什么生肖
重庆有什么好玩的
锲而不舍是什么意思
朋友生日送什么花
cdkl5综合症是什么病
酒曲是什么
诗和远方是什么意思
猜你喜欢
电视盒子有什么用
修罗场是什么意思
以卵击石是什么意思
拿走了什么
公房是什么意思
10001是什么号码
露营需要准备什么
什么是高血压病
什么是水印
冰火两重天是什么意思