小度生活
首页
美食营养
手工爱好
生活家居
返回
小度生活
首页
美食营养
游戏数码
手工爱好
生活家居
健康养生
运动户外
职场理财
情感交际
母婴教育
时尚美容
知识问答
生活知识
生活百科
搜索
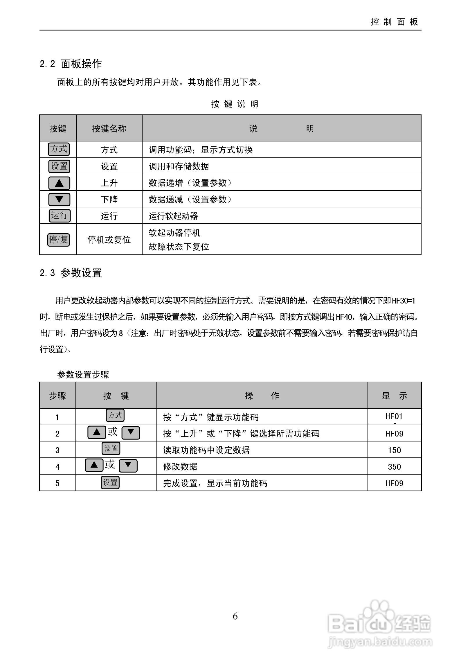
欧瑞HFR2500软启动器使用说明书:[1]
2026-03-30 00:55:50
本篇为《欧瑞HFR2500软启动器使用说明书》,主要介绍该产品的使用方法以及常见故障解决方案。
(共篇)
下一篇:
声明:
本网站引用、摘录或转载内容仅供网站访问者交流或参考,不代表本站立场,如存在版权或非法内容,请联系站长删除,联系邮箱:site.kefu@qq.com。
相关推荐
东元伺服驱动器TSTE操作手册:[6]
阅读量:135
ABB DCS800直流驱动器中文手册:[1]
阅读量:169
欧瑞HFR2500软启动器使用说明书:[3]
阅读量:62
时光科技IMS-HL系列伺服控制器使用说明书:[1]
阅读量:156
单路CAN总线数据存储器GCAN-401的使用说明
阅读量:149
猜你喜欢
葡萄糖的作用
什么品牌电动车好
芦荟凝胶的功效与作用
男士运动鞋休闲鞋
高考政治必背知识点
光子嫩肤有什么作用
幼儿园健康教育知识
提肛运动视频
沙棘的功效与作用
安全生产知识
猜你喜欢
什么加速器最好用
田七粉的功效与作用
高二数学知识点
浙贝母的功效与作用
不举什么意思
高露和高圆圆什么关系
王不留行的功效与作用
东莨菪碱的作用
白萝卜水的功效与作用
养什么赚钱