小度生活
首页
美食营养
手工爱好
生活家居
返回
小度生活
首页
美食营养
游戏数码
手工爱好
生活家居
健康养生
运动户外
职场理财
情感交际
母婴教育
时尚美容
知识问答
生活知识
搜索
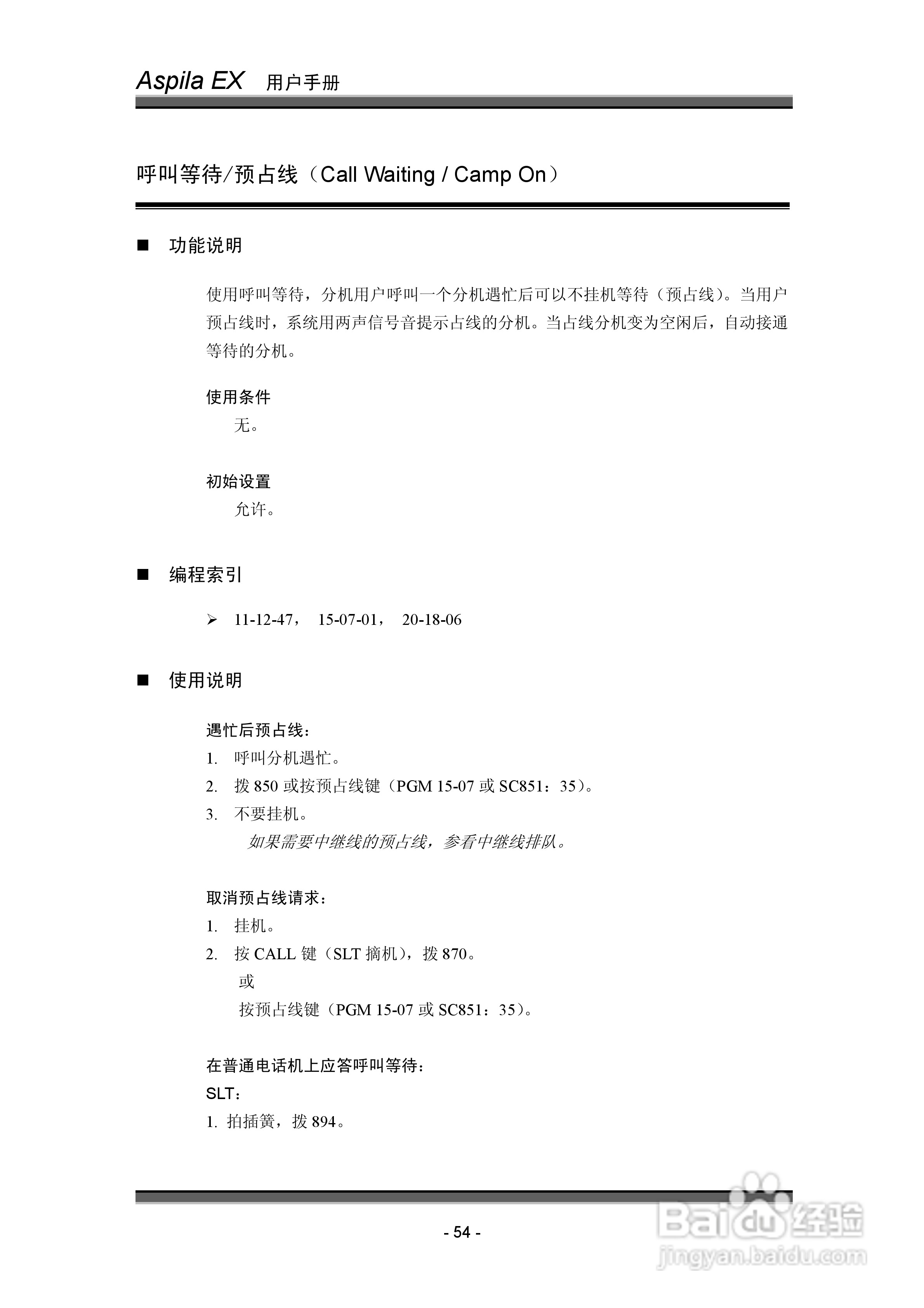
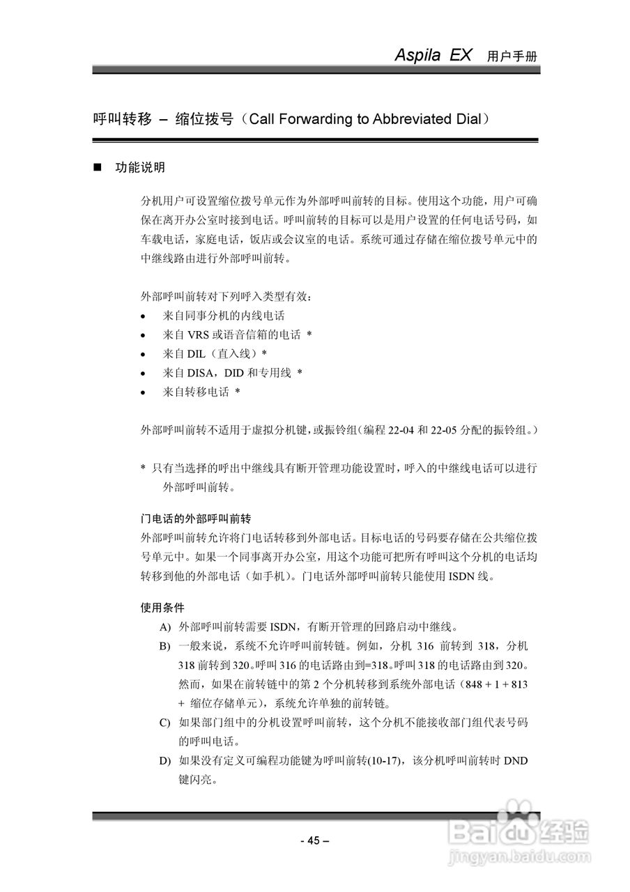
NEC交换机说明书:[6]
2026-02-12 16:40:46
本篇为《NEC交换机说明书》,主要介绍该产品的使用方法以及常见故障解决方案。
(共篇)
上一篇:
|
下一篇:
声明:
本网站引用、摘录或转载内容仅供网站访问者交流或参考,不代表本站立场,如存在版权或非法内容,请联系站长删除,联系邮箱:site.kefu@qq.com。
相关推荐
NEC交换机说明书:[23]
阅读量:123
NEC交换机说明书:[31]
阅读量:112
交换机怎么使用
阅读量:72
交换机的基本配置与管理
阅读量:133
交换机配置命令
阅读量:143
猜你喜欢
仿佛的近义词是什么
粉色配什么颜色好看
whose是什么意思
干事是什么意思
增值税是什么意思
宫颈病变是什么意思
miles是什么意思
冰箱买什么牌子的好
假释是什么意思
头孢和酒一起喝有什么后果
猜你喜欢
喝苦荞茶有什么好处
口臭是什么原因
审车需要带什么资料
一次元是什么意思
2月2日是什么星座
dove什么意思
计算机应用技术是学什么的
hrm是什么职位
疫苗是什么
d是什么单位