小度生活
首页
美食营养
手工爱好
生活家居
返回
小度生活
首页
美食营养
游戏数码
手工爱好
生活家居
健康养生
运动户外
职场理财
情感交际
母婴教育
时尚美容
知识问答
生活知识
搜索
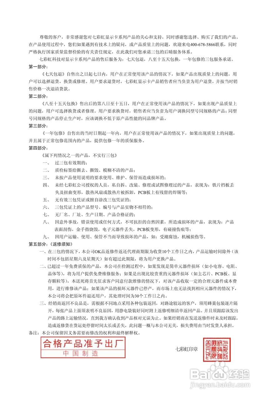
七彩虹:逸彩9800GT-GD3 冰封骑士3F 512M F10说明书:[4]
2025-10-05 11:16:37
本篇为《七彩虹:逸彩9800GT-GD3 冰封骑士3F 512M F10说明书》,主要介绍该产品的使用方法以及常见故障解决方案。
(共篇)
上一篇:
声明:
本网站引用、摘录或转载内容仅供网站访问者交流或参考,不代表本站立场,如存在版权或非法内容,请联系站长删除,联系邮箱:site.kefu@qq.com。
相关推荐
七彩虹:逸彩9800GT-GD3 冰封骑士3F 512M F10说明书:[3]
阅读量:43
七彩虹:逸彩9800GT-GD3 冰封骑士3F 512M M10说明书:[4]
阅读量:41
七彩虹:逸彩9800GT-GD3 冰封骑士3F 512M K10说明书:[3]
阅读量:172
七彩虹:逸彩9800GT-GD3 冰封骑士3F 512M K10说明书:[2]
阅读量:84
七彩虹b150刷bios教程
阅读量:24
猜你喜欢
武功秘籍大全招式图
元气骑士礼包码大全
舞蹈视频大全
议论文大全
海绵宝宝图片大全
西餐牛排的做法大全
叶立三将军简介
咸粥的做法大全
热血传奇装备大全
姓名大全查询
猜你喜欢
车牌子标志大全
情趣用品大全
火绒怎么卸载
马自达3怎么样
企业宗旨大全
三星手机型号大全
胎梦大全
起亚k5怎么样值得买吗
色盲怎么办
突然腰疼是怎么回事