小度生活
首页
美食营养
手工爱好
生活家居
返回
小度生活
首页
美食营养
游戏数码
手工爱好
生活家居
健康养生
运动户外
职场理财
情感交际
母婴教育
时尚美容
知识问答
生活知识
搜索
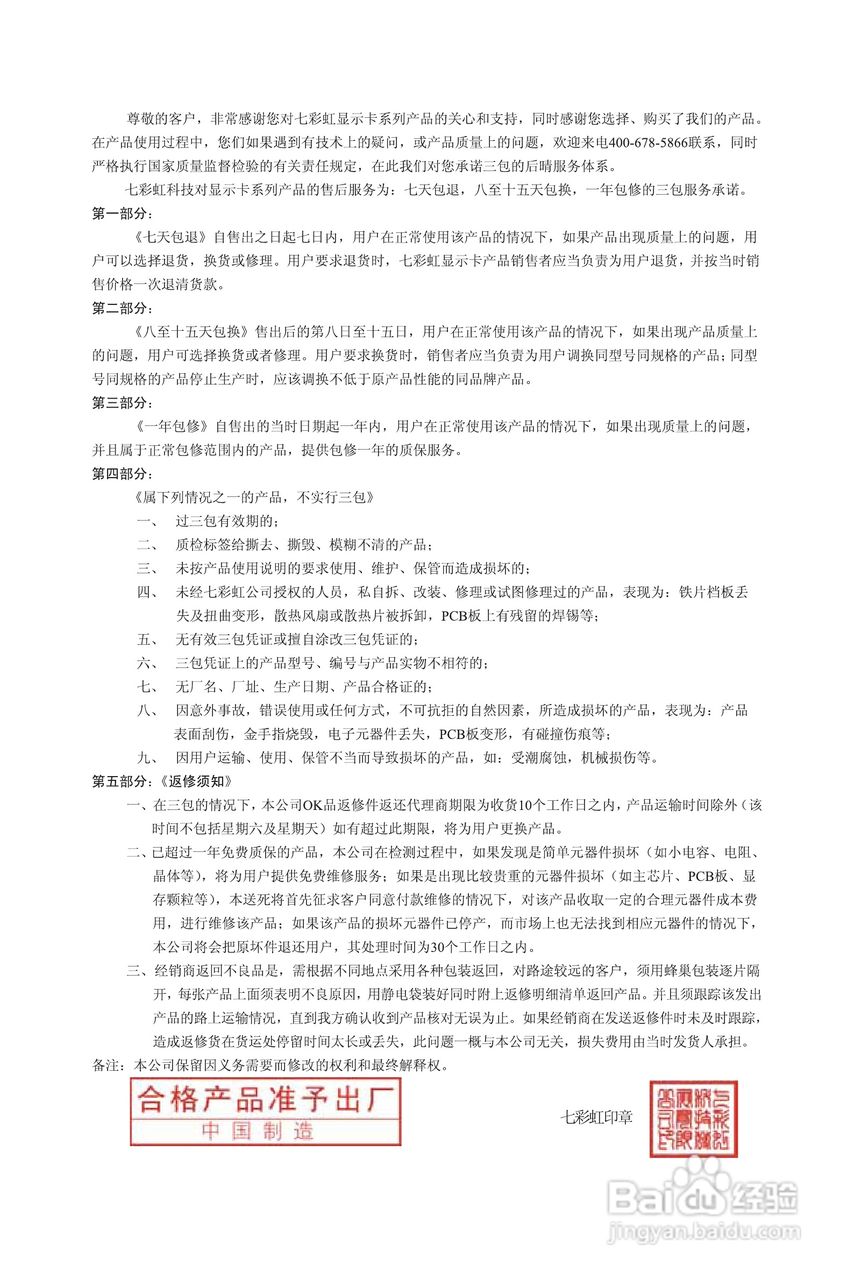
七彩虹:逸彩9800GT-GD3 冰封骑士3F 512M M10说明书:[4]
2025-10-10 11:42:32
本篇为《七彩虹:逸彩9800GT-GD3 冰封骑士3F 512M M10说明书》,主要介绍该产品的使用方法以及常见故障解决方案。
(共篇)
上一篇:
声明:
本网站引用、摘录或转载内容仅供网站访问者交流或参考,不代表本站立场,如存在版权或非法内容,请联系站长删除,联系邮箱:site.kefu@qq.com。
相关推荐
七彩虹:逸彩9800GT-GD3 冰封骑士3F 512M M10说明书:[3]
阅读量:67
七彩虹:逸彩9800GT-GD3 冰封骑士3F 512M F10说明书:[4]
阅读量:140
七彩虹:逸彩9800GT-GD3 冰封骑士3F 512M F10说明书:[3]
阅读量:90
七彩虹b150刷bios教程
阅读量:48
七彩虹主板怎么在bios里恢复出厂设置
阅读量:193
猜你喜欢
赤月怎么走
压缩饼干怎么吃
淘宝怎么做
橄榄菜怎么吃
临时工工资怎么入账
苹果手机怎么拆
word怎么放大字体
湖南人怎么样
怎么查网速
小腿浮肿怎么办
猜你喜欢
任命书怎么写
手臂发麻是怎么回事
阿沁是怎么成为网红的
怎么ps
违章扣12分怎么处理
vlog是什么意思怎么读
韩国我爱你怎么说
怎么做代理商
上传视频怎么赚钱
问道娃娃怎么升级