小度生活
首页
美食营养
手工爱好
生活家居
返回
小度生活
首页
美食营养
游戏数码
手工爱好
生活家居
健康养生
运动户外
职场理财
情感交际
母婴教育
时尚美容
知识问答
生活知识
生活百科
搜索
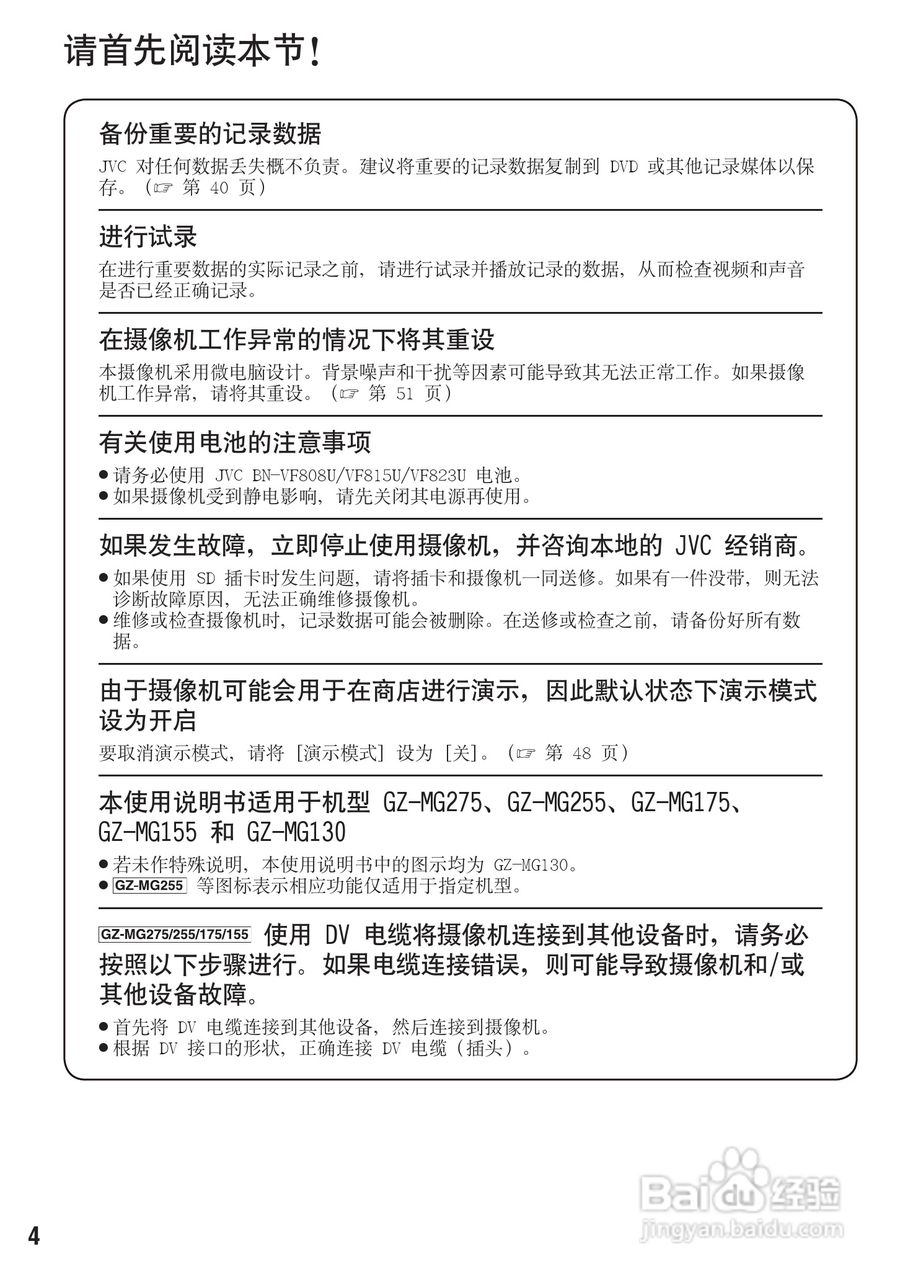
杰伟世GZ-MG130/175/275AC型摄像机说明书:[1]
2026-03-27 20:19:48
本篇为《杰伟世GZ-MG130/175/275AC型摄像机说明书》,主要介绍该产品的使用方法以及常见故障解决方案。
(共篇)
下一篇:
声明:
本网站引用、摘录或转载内容仅供网站访问者交流或参考,不代表本站立场,如存在版权或非法内容,请联系站长删除,联系邮箱:site.kefu@qq.com。
相关推荐
杰伟世GZ-MG130/175/275AC型摄像机说明书:[5]
阅读量:83
杰伟世GZ-MG575型摄像机说明书:[1]
阅读量:92
杰伟世GZ-MC500AC型摄像机说明书:[7]
阅读量:110
杰伟世GZ-MC500AC型摄像机说明书:[5]
阅读量:29
杰伟世GZ-MC500AC型摄像机说明书:[6]
阅读量:102
猜你喜欢
reason是什么意思
所有都被一笔带过什么歌
什么赚钱最快
沁人心脾是什么意思
精卫填海是什么故事
1966年是什么命
cep是什么意思
绿豆不能和什么一起吃
etc记账卡什么时候扣费
什么是中出
猜你喜欢
什么是家庭
微商是什么
什么是癔症
爱人若爱其身什么意思
麻风病是什么
投行是什么
什么是中心对称图形
璇是什么意思
什么是标准差
mark什么意思