小度生活
首页
美食营养
手工爱好
生活家居
返回
小度生活
首页
美食营养
游戏数码
手工爱好
生活家居
健康养生
运动户外
职场理财
情感交际
母婴教育
时尚美容
知识问答
生活知识
生活百科
搜索
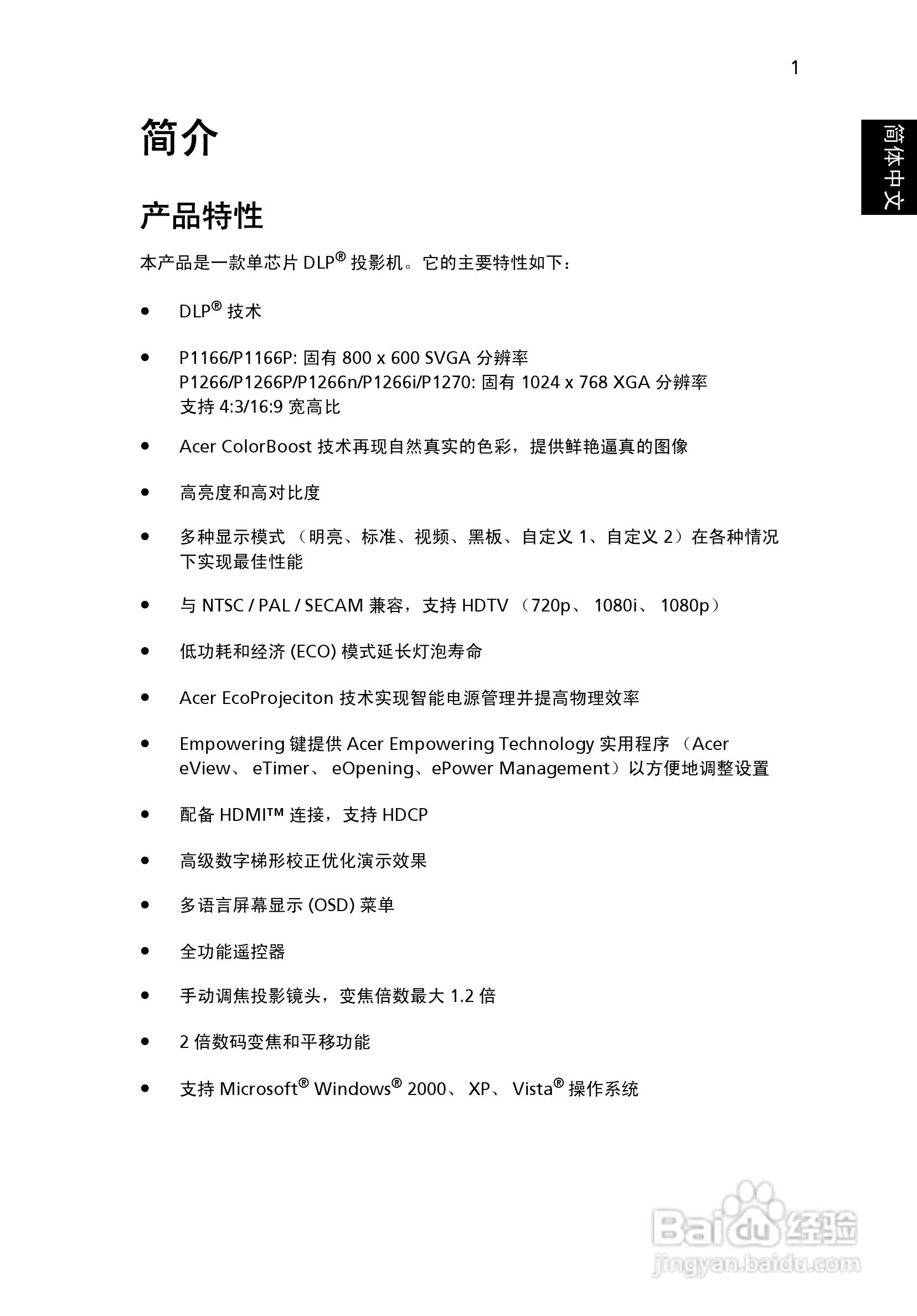
宏基P1266n投影机使用说明书:[2]
2026-03-25 16:38:36
本篇为《宏基P1266n投影机使用说明书》,主要介绍该产品的使用方法以及常见故障解决方案。
(共篇)
上一篇:
|
下一篇:
声明:
本网站引用、摘录或转载内容仅供网站访问者交流或参考,不代表本站立场,如存在版权或非法内容,请联系站长删除,联系邮箱:site.kefu@qq.com。
相关推荐
宏基P1266n投影机使用说明书:[6]
阅读量:87
宏基P1266投影机使用说明书:[2]
阅读量:194
宏基P1266投影机使用说明书:[3]
阅读量:134
宏基P1266投影机使用说明书:[4]
阅读量:80
宏基P5370W投影机使用说明书:[2]
阅读量:111
猜你喜欢
壳之少女攻略
八达岭长城旅游攻略
普洱茶能减肥吗
网络电视机顶盒怎么用
鲅鱼圈旅游攻略
没有起子怎么开红酒瓶
牙齿黄了怎么变白
康达减肥
沈从文边城简介
搭配服装
猜你喜欢
名门暖婚之权爷追妻攻略全文免费阅读
钙尔奇怎么样
九寨沟住宿攻略
快速减肥方法
过敏性哮喘怎么办
口袋妖怪永恒之炎攻略
名人简介
上古卷轴5怎么全屏
电影简介
脸上长斑点怎么办