小度生活
首页
美食营养
手工爱好
生活家居
返回
小度生活
首页
美食营养
游戏数码
手工爱好
生活家居
健康养生
运动户外
职场理财
情感交际
母婴教育
时尚美容
知识问答
生活知识
生活百科
搜索
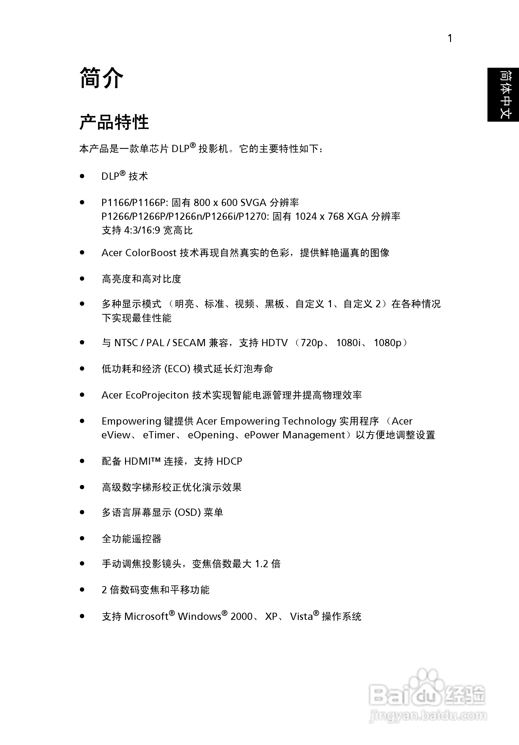
宏基P1266投影机使用说明书:[2]
2026-05-07 04:34:15
本篇为《宏基P1266投影机使用说明书》,主要介绍该产品的使用方法以及常见故障解决方案。
(共篇)
上一篇:
|
下一篇:
声明:
本网站引用、摘录或转载内容仅供网站访问者交流或参考,不代表本站立场,如存在版权或非法内容,请联系站长删除,联系邮箱:site.kefu@qq.com。
相关推荐
宏基P1266投影机使用说明书:[1]
阅读量:79
宏基P1266投影机使用说明书:[4]
阅读量:142
宏基P1266P投影机使用说明书:[2]
阅读量:136
宏基X1161N投影机使用说明书:[2]
阅读量:122
明基MP725p投影机使用说明书:[2]
阅读量:129
猜你喜欢
5月开什么花
吃白果有什么好处
小孩睡觉出汗多是什么原因
动物的运动方式
作用
柏子仁的功效与作用
中药桔梗的功效与作用
牛蒡子的功效与作用
芦荟有什么作用
男乒乓球运动员排名
猜你喜欢
山楂水的功效与作用
维e的功效与作用
总经理属于什么部门
附子的功效与作用
现在开什么店好
蛇莓的功效与作用
麦芽糊精的作用
维生素b12的作用及功能介绍
有什么好看的动画电影
空调知识