小度生活
首页
美食营养
手工爱好
生活家居
返回
小度生活
首页
美食营养
游戏数码
手工爱好
生活家居
健康养生
运动户外
职场理财
情感交际
母婴教育
时尚美容
知识问答
生活知识
搜索
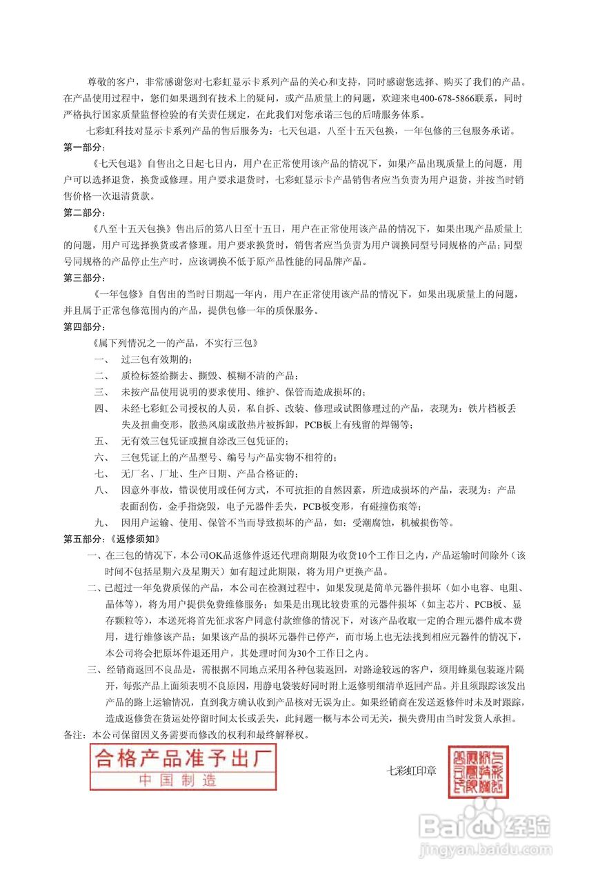
七彩虹:逸彩250-GD3 冰封骑士3F 512M T10说明书:[4]
2025-12-30 17:43:43
本篇为《七彩虹:逸彩250-GD3 冰封骑士3F 512M T10说明书》,主要介绍该产品的使用方法以及常见故障解决方案。
(共篇)
上一篇:
声明:
本网站引用、摘录或转载内容仅供网站访问者交流或参考,不代表本站立场,如存在版权或非法内容,请联系站长删除,联系邮箱:site.kefu@qq.com。
相关推荐
七彩虹:逸彩250-GD3 冰封骑士3F 512M T10说明书:[3]
阅读量:133
七彩虹:逸彩250-GD3 冰封骑士3F 512M M10说明书:[1]
阅读量:174
七彩虹:逸彩250-GD3 冰封骑士3F 512M F10 H说明书:[1]
阅读量:70
七彩虹b150刷bios教程
阅读量:70
七彩虹主板怎么在bios里恢复出厂设置
阅读量:45
猜你喜欢
宝宝抓周要准备什么
notes是什么意思
执迷不悟的意思
诲人不倦是什么意思
underdog是什么意思
半老徐娘是什么意思
感恩祝福
戏答是什么意思
鬼吹灯什么时候更新
beyond什么意思
猜你喜欢
违章扣分什么时候清零
高枕无忧的意思
再接再厉是什么意思
鸵鸟政策是什么意思
guide是什么意思
结婚祝福语高级一点的
京东开店有什么要求
石英表是什么意思
祝福语大全简短10个字
节制的意思