小度生活
首页
美食营养
手工爱好
生活家居
返回
小度生活
首页
美食营养
游戏数码
手工爱好
生活家居
健康养生
运动户外
职场理财
情感交际
母婴教育
时尚美容
知识问答
生活知识
生活百科
搜索
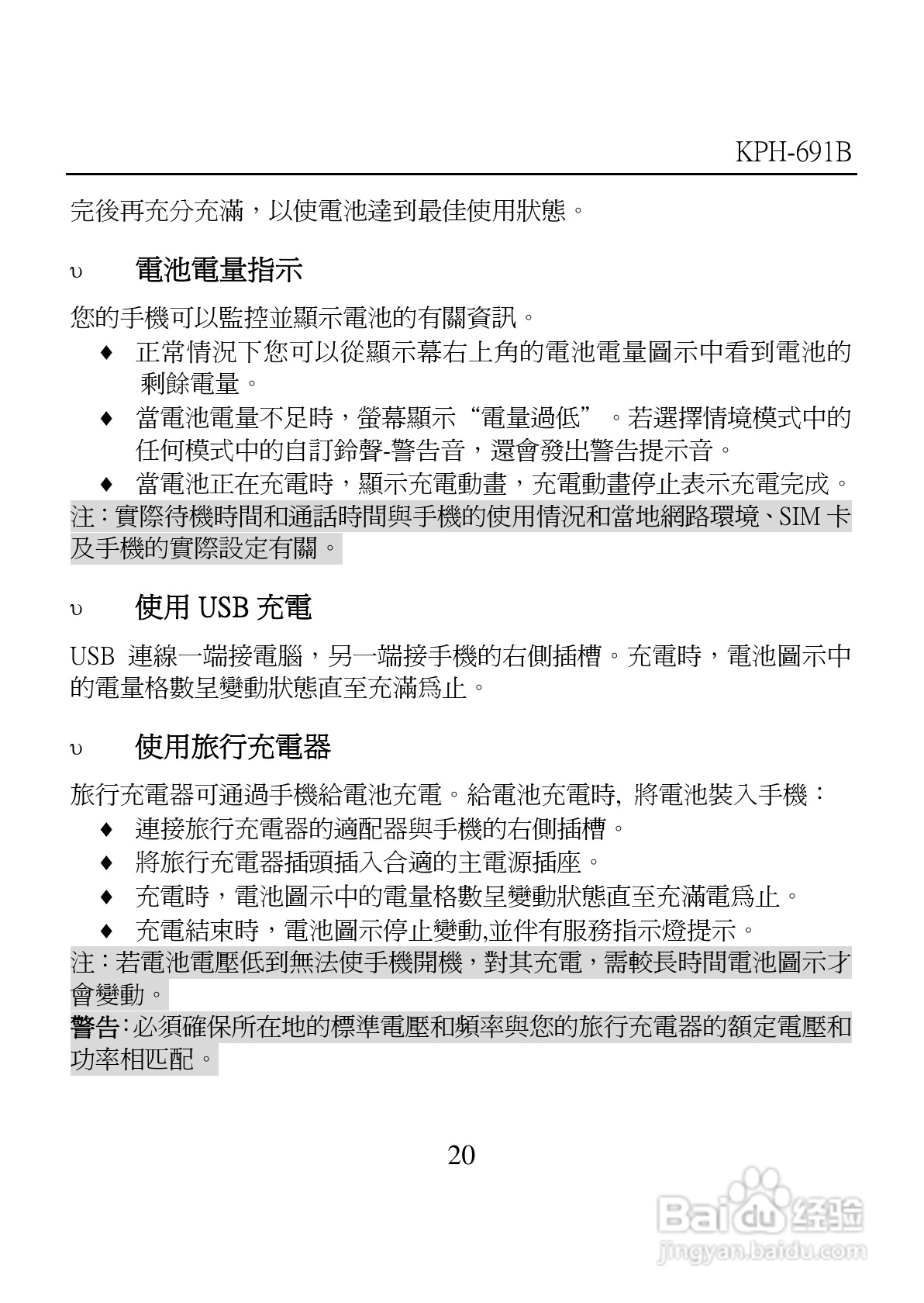
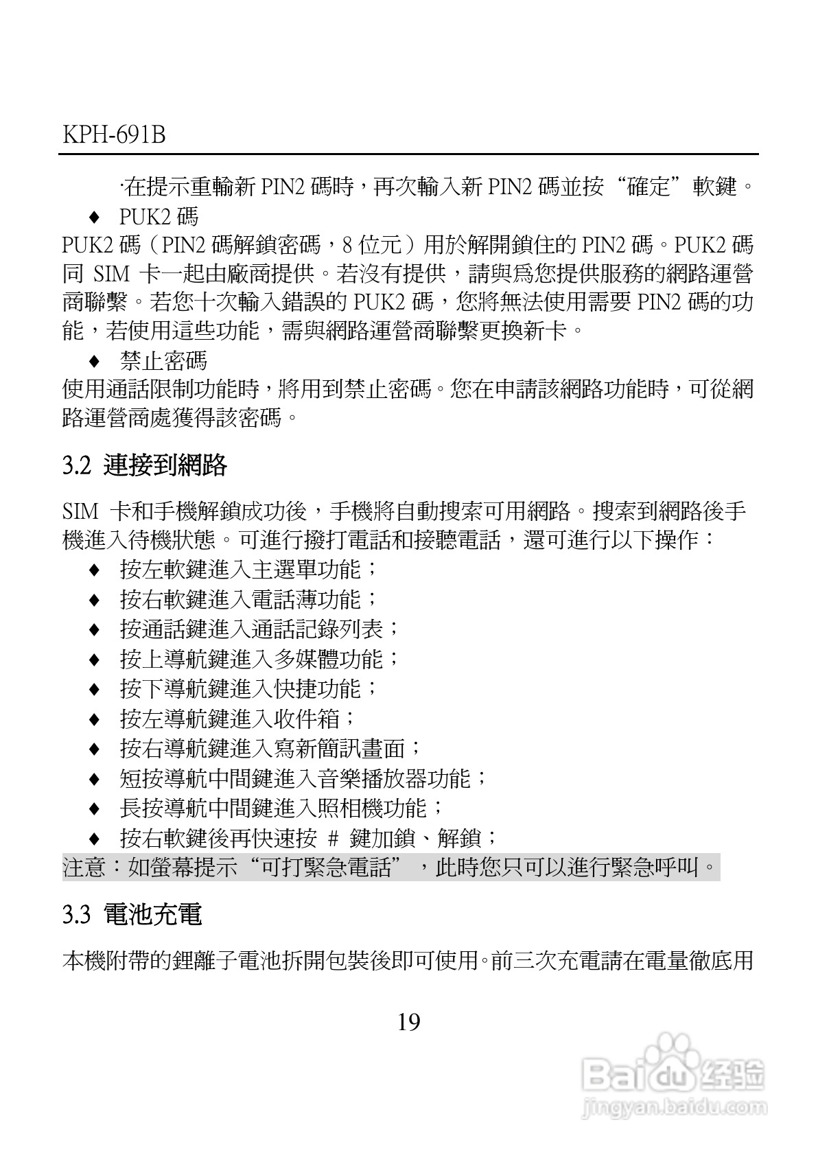
旺德电通KPH-691B MP4超薄影音手机说明书:[2]
2026-04-17 07:51:39
(共篇)
上一篇:
|
下一篇:
声明:
本网站引用、摘录或转载内容仅供网站访问者交流或参考,不代表本站立场,如存在版权或非法内容,请联系站长删除,联系邮箱:site.kefu@qq.com。
相关推荐
旺德电通KPH-691B MP4超薄影音手机说明书:[4]
阅读量:126
旺德电通KPH-691B MP4超薄影音手机说明书:[6]
阅读量:76
旺德电通KPH-520 MP3/MP4百万画素手机说明书:[2]
阅读量:26
旺德电通KPH-520 MP3/MP4百万画素手机说明书:[8]
阅读量:95
旺德电通KPH-520 MP3/MP4百万画素手机说明书:[9]
阅读量:117
猜你喜欢
toes是什么意思
冰箱冷藏室结冰是什么原因
核磁共振检查什么
k金是什么金
cdp是什么意思
百合花什么时候开花
2012年是什么年
淋巴结肿大挂什么科
冰箱什么品牌最好
cd是什么元素
猜你喜欢
扉页是什么意思
六弦琴是什么乐器的别称
4月13日是什么星座
什么是婚姻
巨蟹女和什么座最配
88年属什么的
恬静是什么意思
幽禽指的是什么鸟
仍然的近义词是什么
农历三月三是什么节日