小度生活
首页
美食营养
手工爱好
生活家居
返回
小度生活
首页
美食营养
游戏数码
手工爱好
生活家居
健康养生
运动户外
职场理财
情感交际
母婴教育
时尚美容
知识问答
搜索
惠普(康柏) HP ep7110 Home Cinema Digital :[5]
2025-11-16 23:44:37
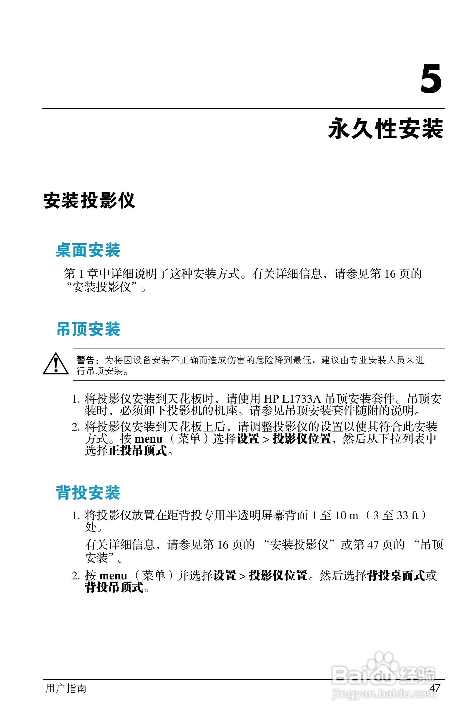
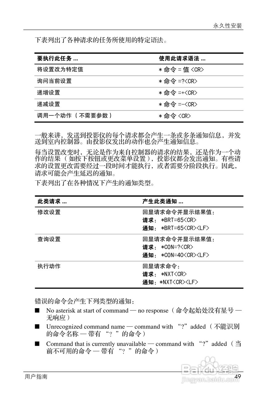
本篇为《惠普(康柏) HP ep7110 Home Cinema Digital 》,主要介绍该产品的使用方法以及常见故障解决方案。
(共篇)
上一篇:
|
下一篇:
声明:
本网站引用、摘录或转载内容仅供网站访问者交流或参考,不代表本站立场,如存在版权或非法内容,请联系站长删除,联系邮箱:site.kefu@qq.com。
相关推荐
惠普(康柏) HP ep7110 Home Cinema Digital :[7]
阅读量:83
惠普(康柏) HP ep7110 Home Cinema Digital :[3]
阅读量:86
惠普(康柏) HP ep7112 Home Cinema Digital :[7]
阅读量:68
惠普(康柏) HP ep7112 Home Cinema Digital :[8]
阅读量:105
惠普打印机扫描怎么用
阅读量:122
猜你喜欢
hpv是什么意思
独在异乡为异客的异是什么意思
仪式感意思是什么
unknown是什么意思
秀外慧中什么意思
bom是什么意思
紫气东来是什么意思
low是什么意思
电视什么牌子质量好
aed是什么意思
猜你喜欢
油然而生的意思
sop是什么意思
悲催是什么意思
安然无恙的意思
妙语连珠的意思
生肉熟肉什么意思
数据透视表的作用
乖巧的意思
罗生门是什么意思
单向好友是什么意思