小度生活
首页
美食营养
手工爱好
生活家居
返回
小度生活
首页
美食营养
游戏数码
手工爱好
生活家居
健康养生
运动户外
职场理财
情感交际
母婴教育
时尚美容
知识问答
生活知识
生活百科
搜索
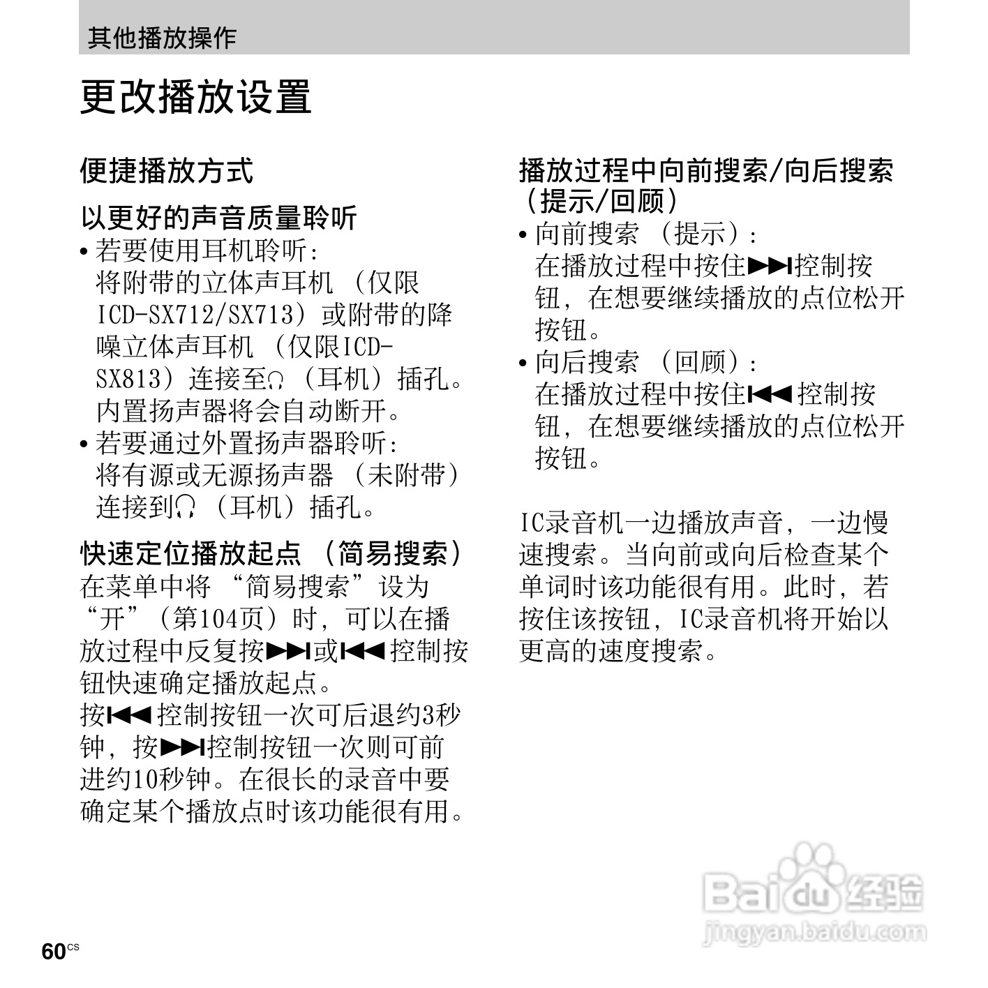
索尼ICD-SX813数码录音笔使用说明书:[6]
2026-04-18 10:05:28
本篇为《索尼ICD-SX813数码录音笔使用说明书》,主要介绍该产品的使用方法以及常见故障解决方案。
(共篇)
上一篇:
|
下一篇:
声明:
本网站引用、摘录或转载内容仅供网站访问者交流或参考,不代表本站立场,如存在版权或非法内容,请联系站长删除,联系邮箱:site.kefu@qq.com。
相关推荐
索尼ICD-SX813数码录音笔使用说明书:[16]
阅读量:59
索尼ICD-SX713数码录音笔使用说明书:[6]
阅读量:105
索尼ICD-SX712数码录音笔使用说明书:[6]
阅读量:82
索尼a6000对焦设置详解
阅读量:29
索尼a6000新手教程
阅读量:112
猜你喜欢
难以置信的意思
制作海报用什么软件
什么是中间件
厨房吊顶用什么材料好
pahs是什么意思
空调睡眠模式是什么意思
宋小宝得了什么病
毛骨悚然的意思
混合痔用什么药
曲终人散什么意思
猜你喜欢
覃读什么
虎视眈眈的意思
where是什么意思
塞翁失马焉知非福的意思是什么
巾帼是什么意思
闻鸡起舞的意思
怀孕用什么护肤品
什么数字最听话
检车需要什么证件
隅是什么意思