小度生活
首页
美食营养
手工爱好
生活家居
返回
小度生活
首页
美食营养
游戏数码
手工爱好
生活家居
健康养生
运动户外
职场理财
情感交际
母婴教育
时尚美容
知识问答
生活知识
生活百科
搜索
ACER宏基Aspire Z3100计算机说明书:[2]
2026-04-18 08:28:14
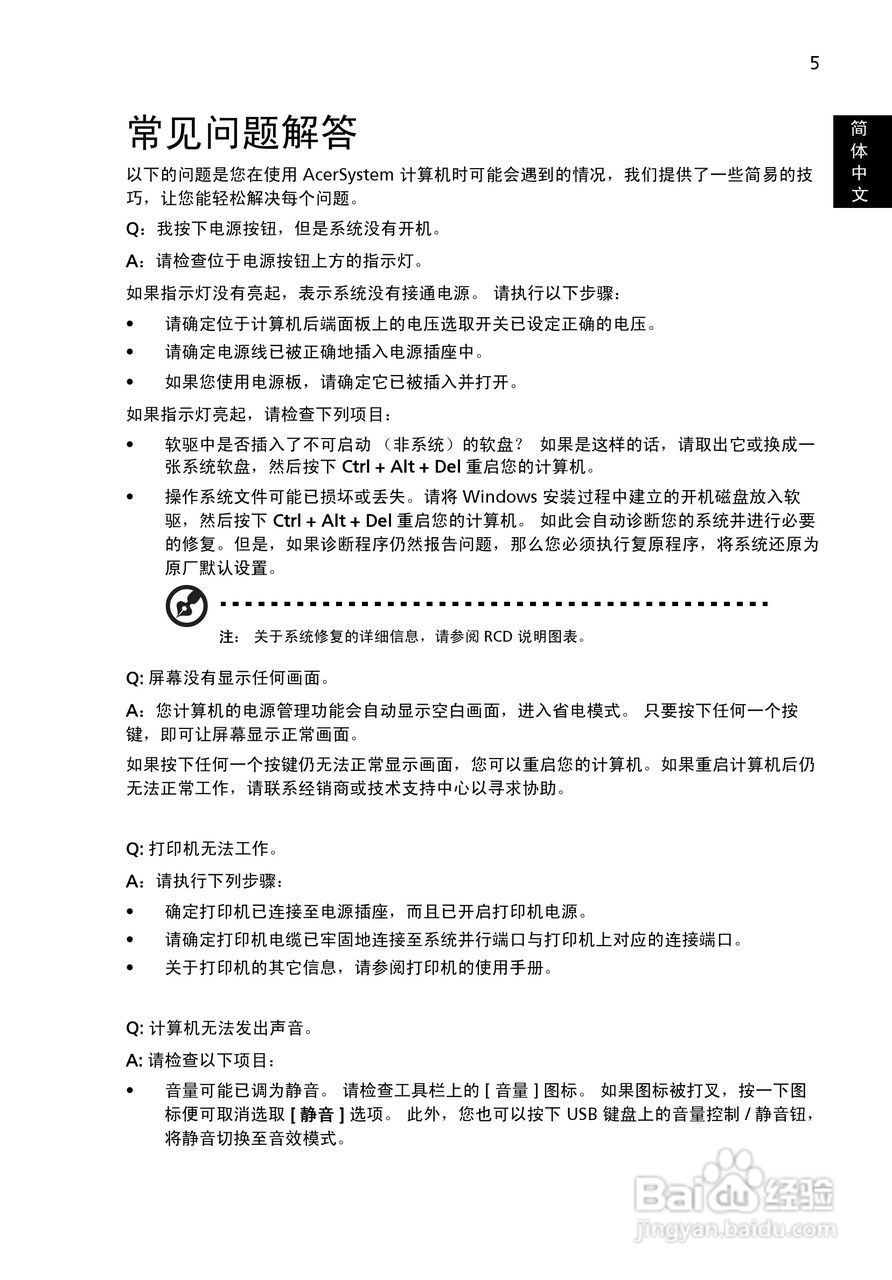
本篇为《ACER宏基Aspire Z3100计算机说明书》,主要介绍该产品的使用方法以及常见故障解决方案。
(共篇)
上一篇:
|
下一篇:
声明:
本网站引用、摘录或转载内容仅供网站访问者交流或参考,不代表本站立场,如存在版权或非法内容,请联系站长删除,联系邮箱:site.kefu@qq.com。
相关推荐
ACER宏基Aspire M3100计算机说明书:[2]
阅读量:114
ACER宏基Aspire M3610计算机说明书:[2]
阅读量:140
ACER宏基Aspire M3300计算机说明书:[2]
阅读量:54
ACER宏基Aspire R3700计算机说明书:[2]
阅读量:187
ACER宏基Aspire Z5700计算机说明书:[2]
阅读量:196
猜你喜欢
酸萝卜怎么泡
尚铭按摩椅怎么样
烧机油怎么办
麦芽糖怎么吃
怎么缩小图片
脚底脱皮怎么办
脚趾甲变厚怎么治疗
过渡句怎么写
收据怎么开
老年人便秘怎么办
猜你喜欢
咽喉炎怎么办
怎么看电脑是32位还是64位
斯柯达速派怎么样
弓形虫怎么治疗
微信支付怎么开通
蝴蝶兰花怎么养
东洋轮胎质量怎么样
杏仁粉怎么吃
怎么创建苹果id账号
米粉肉怎么做